| Автор | Сообщение |
|
ARES!123
|
Всем доброго времени суток.
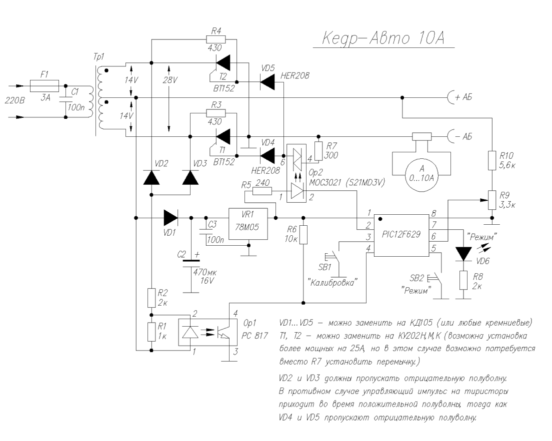
Собственно хочу поделиться результатами своей работы по переделке зарядного устройства Кедр Авто 10А на управление от PIC12F629.
Принесли мне не так давно его на ремонт. Трансформаторная схема с управлением от ATINI 25 через оптопару.
На плате сгорел собственно контроллер, стабилизатор 7805 (из-за енго контроллер и погорел) и еще по мелочи. В общем 50% всех деталей...
В принципе, в интернете есть прошивка на ATINI 25 на такую схему устройства, но я как раз начал практиковаться в программировании PIC-ов и у меня под рукой были контроллеры PIC12F629. В общем, я решил попробовать.
Результат работы в приложенном архиве. Схему особенно менять не пришлось, разве только с учетом цоколевки PIC12А629, да изменена функция контроля тока на контроль напряжения.
При наладке нужно только установить напряжение отключения (14.4V).
Еще добавил помимо основных режимов - автоматического, режима тренировки аккумулятора и предпускового режима режим ручного регулирования тока. Кроме того, в ручном режиме возможна калибровка уставок тока (минимального и максимального) для автоматического режима и режима тренировки аккумулятора.
Запись уставок производится в энергонезависимую память контроллера и поэтому остается неизменной до следующей калибровки. Это позволяет настроить режим работы зарядного устройства как угодно, в зависимости от заряжаемого аккумулятора.
По моему неплохо...
У меня не оказалось под рукой автомобильного аккумулятора для проверки и тестировал устройство я на аккумуляторах от UPS блоков питания. Испытания прошли нормально.
Учитывая, что это одна из моих первых программ для МК PIC, я считаю, что вышло неплохо...
, прошивка и описание работы.zip 109.64 КБ Скачано: 2575 раз(а)
|
|
|
Valeriy L
|
Исправил схему, добавил плату в ЛАЙ-6.
10А PIC12F629.rar 93.18 КБ Скачано: 2438 раз(а)
|
|
|
ARES!123
|
Извините, допустил неточность. Диод оптопары PC817 наоборот указал... -). Просто особо со схемой не заморачивался, да и перерисовывал с оригинала, а потом правил в Автокаде.
В общем выкладываю уточненную исправленную схему с указанием нумерации всех выводов. Дабы не плодить неточности.
Хотя можно и так, как Valeriy L исправил.
И еще одно - 78M05 лучше применять в корпусе ТО-220.
.zip 88.92 КБ Скачано: 1492 раз(а)
|
|
|
Valeriy L
|
Интересно почему опять в твоей исправленной схеме диоды VD2 и VD3 нарисованы наоборот. Сравни схему КЕДР-Авто-5 на ATtiny13.
-Авто-10A_Ниипп.rar 16.68 КБ Скачано: 1784 раз(а)
|
|
|
ARES!123
|
Я брал за образец вот эту схему (во вложении). Кроме того, на плате зарядника, который я ремонтировал эти диоды стоят именно так и не иначе. Сам только что проверял. А вот диод оптопары на исходной схеме (что во вложении) был изображен неправильно. Это я тоже сам лично проверил из схемы.
Да и зачем спорить? Ведь в принципе не так важно, на какой полярности сработает оптопара - на положительной, как на моей схеме или на отрицательной, как на вашем варианте? Так и так правильно, если диод оптопары поставить соответственно.

|
|
|
Valeriy L
|
| Понятно, просто смотрим разные схемы. |
|
|
олег-80
|
Всем доброго времени суток.
собрал зарядник согласно вашей схеме. все прекрасно .но аппарат живет своей жизнью, на кнопки не реагирует,режим сам бегает по кругу, прошиваю ic prog..
очень прошу вашего совета что делать или в прошивке косяк. |
|
|
ARES!123
|
| олег-80 писал: | Всем доброго времени суток.
собрал зарядник согласно вашей схеме. все прекрасно .но аппарат живет своей жизнью, на кнопки не реагирует,режим сам бегает по кругу, прошиваю ic prog..
очень прошу вашего совета что делать или в прошивке косяк. |
Здравствуйте! Проблема еще актуальна или сами разобрались? -)))
Нет, прошивка нормальная, я на ее основе еще одно зарядное собрал, уже с нуля.
Обратите, особое внимание на установку диодов VD2 и VD3. Они должны стоять именно так , как на ниже приведенной схеме. Иначе импульс управления на тиристоры приходит во время положительной полуволны питающего напряжения от трансформатора, а VD4 и VD5 пропускают только отрицательную полуволну. (кстати, тут по этой теме уже выше было обсуждение, каюсь, был неправ...).
А на кнопки, если Вы все правильно сделали, должен реагировать в любом случае (смотрите по индикации VD6).
И кстати, лучше ICPROG для прошивки не использовать, к меня были с этой программой "косяки". Лучше применять WINPIC 800. Проще, да и быстрее.
А Вы какой программатор используете?
10А.png 109.53 КБ Скачано: 2969 раз(а)
|
|
|
geka28
|
| данная схема будет работать с трансом на 4а или обязательно 10ти амперный транс должен быть? |
|
richard34
Завсегдатай
Сообщения: 717
|
Та хоть на 100 А  |
|
|
ARES!123
|
| Трансформатор любой. Только тиристоры нужно соответствующие нагрузке. |
|
|
geka28
|
| Как установить напряжение отключения (14.4V). |
|
|
ARES!123
|
| geka28 писал: | | Как установить напряжение отключения (14.4V). |
Очень просто. Отключаете трансформатор от тиристоров, но схема при этом должна получать питание. Далее на зажимы выводов для аккумулятора подаете 14.4 V от стороннего источника питания. Вращая движок подстроечного резистора на схеме добиться перехода схемы в режим отключения, наблюдая по индикации светодиода (эту операцию удобнее проводить в ручном режиме, т.к. если в автомате, то только осциллографом). |
|
|
geka28
|
| у меня запустить эту зарядку не получилось. тиристоры применил ку202м исправные. после включения напряжение на клеммах меньше вольта, думается мне что тиристоры не открываются. как исправить, поможите |
|
rommy
Модератор
Сообщения: 3188
|
ку202 бывают разные,одни работают,другие нет.Их ещё подбирать надо,по току управления.
В схеме ВТ152,их пробовали?
Открываются или нет тиристоры,сначала надо смотреть осциллом,есть что на входе на оптопару с проца. |
|
|
geka28
|
| ВТ152 придут с китая нескоро. ку202 рабочие, проверял. по схеме автора между упр.контактом и катодом стоит резистор 430 Ом, а на моих семисторах 100 Ом. из-за этого может не работать? |
|
rommy
Модератор
Сообщения: 3188
|
с ку202 нет так просто.В одной схеме тиристор работает,в другой уже не хочет.
погуглить схемы зарядников на ку202,как там сделано.Возможно вместо оптопары через транзистор надо делать.
Но без измерений осциллом,это будем угадывать что же там происходит. |
|
|
geka28
|
| как именно подкл. осциллограф? |
|
rommy
Модератор
Сообщения: 3188
|
| geka28 писал: | | как именно подкл. осциллограф? |
первый раз что ли..
4 и 6 ноги контроллера.На 4 зажим щупа. |
|
|
alekssem
|
| rommy писал: | | geka28 писал: | | как именно подкл. осциллограф? |
первый раз что ли..
4 и 6 ноги контроллера.На 4 зажим щупа. | Вопрос к ARES!123 . Скажите а вашу схемку с прошивкой можно использовать с трансом не на 3- выхода 14+14 а на 2 18 вольт ? Спасибо!! |
|