ESpec - мир электроники для профессионалов


Зарядное GP Power Bank модель GPPB27GS нет окончания зарядки

  Список форумов » Другая аппаратура

Следующая тема · Предыдущая тема
АвторСообщение
Oleg_op 
Заглянувший
Сообщения: 5
 
Сообщение #1 От 06/06/2007 12:46 цитата  

Может кто бросит ссылку на схему зарядного на базе CD4541 от GP?
Нет зарядки по "внешним" элементам

ДОБАВЛЕНО 06/06/2007 13:55

Извините за тему, но ток зарядки есть, все пашет, а ночь у меня меньше 8 часов недовольство, огорчение
Kasbek 
Участник
Сообщения: 264
Kasbek
 
Сообщение #2 От 10/07/2019 17:07 цитата  

http://stroipoezd.narod.ru/Ladegeraet.GIF

P7050132-1.jpg
 Описание:
 Размер файла:  291.31 КБ
 Просмотрено:  446 раз(а)

P7050132-1.jpg


P6230032-1.jpg
 Описание:
Печатка
 Размер файла:  353.72 КБ
 Просмотрено:  348 раз(а)

P6230032-1.jpg


Ирина Слава 
Передовик
Сообщения: 1040
 
Сообщение #3 От 10/07/2019 21:21 цитата  

Kasbek, здесь- http://radiostorage.net/4714-skhema-ehlektronnogo-rele-vremeni-na-2-2-110-minut-tajmer-cd4541b.html ,CD4541 расписана отА до Я.
Kasbek 
Участник
Сообщения: 264
Kasbek
 
Сообщение #4 От 10/07/2019 21:34 цитата  

Спасибо. Буду разбираться.
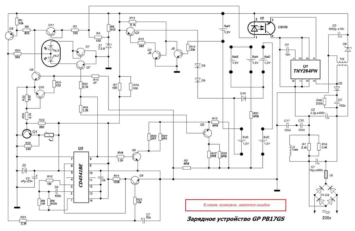
Схема зарядного устройства GP PowerBank GPPB17GS
Kasbek 
Участник
Сообщения: 264
Kasbek
 
Сообщение #5 От 11/05/2022 01:42 цитата  

Исправил некоторые ошибки. Очень мудрёная схема...


  Ladegeraet.jpg  78.11 КБ  Скачано: 312 раз(а)

Перейти: 
Следующая тема · Предыдущая тема
Показать/скрыть Ваши права в разделе

Интересное от ESpec


Другие темы раздела Другая аппаратура



Rambler's Top100 Рейтинг@Mail.ru liveinternet.ru