| Автор | Сообщение |
|
sergey-55
|
TV Neo NT-21TDUS
Состав - память 24C16WP, процесор один - бумажная наклейка TVCM-ME07CS 8897CSBNG6NU3, ТДКС - FQH21A003, кадровая-LA78045, унч - LA42032, HOT - J6810, оптрон - PC817.
Нужна схема или подскажите какая STR стоит в этом телике.
Заранее благодарен. |
|
MASTER+
Фанат форума
Сообщения: 3299
|
sergey-55, примерь CQ1265RT.
. |
|
|
ashraf
|
|
makeym
Фанат форума
Сообщения: 9737
|
sergey-55, тыб фоту выложил - может на плате надписи какие имеются(в смысле шасси)  |
|
|
sergey-55
|
| makeym писал: | sergey-55, тыб фоту выложил - может на плате надписи какие имеются(в смысле шасси)  |
Я надписи искал , ни чего не нашел . Вот фото , может по внешнему виду подскажите что это за шасси ?

|
|
Yuritsh
Фанат форума
Сообщения: 18498
|
| sergey-55 писал: | | Я надписи искал , ни чего не нашел . Вот фото , может по внешнему виду подскажите что это за шасси ? | Да на любой плате полно всяких надписей. Смотри внимательней.
Возле пайки ТДКС посмотри например.
ИМХО. Что-то в нём есть от Самсунга.
Фото крупным планом, где стояла микра, можешь сделать? |
|
|
sergey-55
|
| Yuritsh писал: | | Фото крупным планом, где стояла микра, можешь сделать? |
Да я постараюсь сделать крупное фото, только непонятно какую микру надо увеличить? (вообще мне всего лишь узнать какая здесь STR, родная взорвалась) Cейчас ещё фото пульта дам. Надписи на плате есть, но они по-моему к типу шасси не относятся, сейчас ещё раз всё внимательно осмотрю.
Я понял, сейчас дам фото крупное где STR




|
|
Yuritsh
Фанат форума
Сообщения: 18498
|
| sergey-55 писал: | | Надписи на плате есть , но они по-моему к типу шасси не относятся | Тебя еще уговаривать надо? |
|
|
sergey-55
|
Где пайка ТДКС есть надпись, сейчас ещё мелкие надписи разбираю, плата действительно очень на samsung
Где тюнер, есть мелкая надпись
ULTRA SLIM MAIN PCB ( PAL)
TVC Code : TA41-40038A
VER NO : 1,0
Drowing : 2007. 01. 02.
На ТПИ надпись AA26-00043T YE 0647

|
|
Yuritsh
Фанат форума
Сообщения: 18498
|
|
|
ashraf
|
Это возможно по теме
Changhong ETA-1D

|
|
|
sergey-55
|
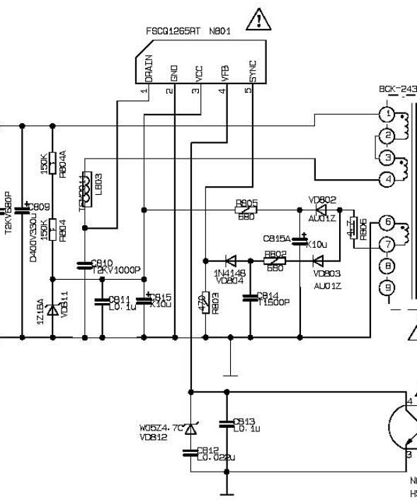
| Yuritsh писал: | Посмотри вот эту схему.
Imperial_Seleco_Telaio_Titan_21__TSE_1.PDF 264.17 КБ Скачано: 5 раз(а) |
ДА вот это по- моему подходит , но завтра буду заканчивать потом напишу , да хочу ещё съездить к хозяину может в корпусе осколок STR найду . Большое спасибо всем за помощь , завтра напишу что у меня получилось . |
|
makeym
Фанат форума
Сообщения: 9737
|
а по обвесу посмотреть - кто мешает 
ттт.JPG 61.46 КБ Скачано: 2221 раз(а)
|
|
|
sergey-55
|
| Yuritsh писал: | | Посмотри вот эту схему. |
Yuritsh, Вам большое спасибо за схему, сам-бы я эту схему не нашел-бы, правда в ней проц по моему не совпадает (время не было ещё сильно не рассматривал), но и такая схема мне сильно поможет.
Я съездил к хозяину в корпусе нашел осколок, одним словом на моем шасси стоит CQ1565RT, а сейчас возникла другая проблема, этой CQ1565 нет в продаже, да и аналогов у неё наверное нет. Завтра ещё в двух местах узнаю.
Кто имел дело с CQ1565RT, какой-нибудь совет насчет аналогов дайте. |
|
Yuritsh
Фанат форума
Сообщения: 18498
|
|
|
sergey-55
|
Нашел CQ1565 поставил , всё пошло .
Yuritsh ещё раз спасибо за инфо , за помощь .
ДОБАВЛЕНО 03/06/2011 08:23
| sergey-55 писал: | TV Neo model NT-21TDUS
Состав - память 24C16WP , процесор один - бумажная наклейка TVCM-ME07CS 8897CSBNG6NU3 , ТДКС-FQH21A003 ,кадровая-LA78045 , унч - LA42032 , HOT - J6810 , оптрон - PC817 .
Нужна схема или подскажите какая STR стоит в этом телике .
Заранее благодарен . |
|
|
MASTER+
Фанат форума
Сообщения: 3299
|
| sergey-55 писал: | | Нашел CQ1565 |
Без букв? |
|
|
sergey-55
|
|
|
ashraf
|
Your request

|
|
|
sergey-55
|
|