| Автор | Сообщение |
WLADI+
Передовик
Сообщения: 1109
|
Состав ТВ: Процессор TDA9381PS с наклейкой ch05T0102
14C27. HOT D2499. кадровая TDA8356. Звук TDA7056B. ТДКС BSC60H2.
Телевизор поступил в ремонт с выбитым по +В диодом и неисправным БП.
Родная микросхема в БП стоит STR-G5653. Но так как такой у меня не оказалось, поставил туда самопальный шим. Выставил напряжение на +В 115 вольт и вот такие дела.
Питание на микросхеме памяти ровно +5в. На процессор поступает 2,6 вольта.
Может кто встречался с таким дефектом? И достаточно ли 2,6 вольта в этом шасси для питания микроконтроллера? |
|
viktor_ramb
Сам себе начальник
Сообщения: 23835
|
WLADI+,| Цитата: | | достаточно ли 2,6вольта в этом шасси для питания микроконтроллера? |
Маловато конечно. А что мешает проверить стабилизатор 3.3в, Может напруги на входе с БП не хватает? |
|
zarah
Не фанат форума
Сообщения: 9825
|
WLADI+, А ты возьми даташит на эту микробу, или хотя бы в схему глянь какие там должны быть напруги на самом процессоре. Или ты из детского сада убежал?
Почему не указал шасси этого ТВ? |
|
WLADI+
Передовик
Сообщения: 1109
|
viktor_ramb, проверил сейчас прибор, оказывается прибор на 3в (ТЛ4) у меня погрешность вносит в измерения. Мультом замерил - все нормально - 3,3 вольта присутствуют.
Проверил шину на 8в, там 7,5вольт. Скорее всего дело в этом.
zarah, А шасси не знаю, какое. Ни где нет названия. |
|
viktor_ramb
Сам себе начальник
Сообщения: 23835
|
|
WLADI+
Передовик
Сообщения: 1109
|
viktor_ramb, посмотрел, благодарю. Пишут, что такую злую штуку может давать 220мкф Х160в. По приборам этот конденсатор нормальный у меня. Но я его заменил все же. Погоняю телевизор, посмотрю что к чему. Отпишусь позже.
ДОБАВЛЕНО 06/12/2010 12:56
viktor_ramb, ссылка http://cxem.net/remont/remont20.php , это на другую схему тв. |
|
MASTER+
Фанат форума
Сообщения: 3299
|
| WLADI+ писал: | | На процессор поступает 2,6 вольта. |
Начал с загадок.
| WLADI+ писал: | | А шасси не знаю, какое. Ни где нет названия. |
EX-1A. |
|
gilan
Модератор
Сообщения: 1748
|
WLADI+, диод по +B после замены не греется? Важно подобрать его.
ДОБАВЛЕНО 06/12/2010 12:23
и емкость в параллели проверь цела ли. |
|
WLADI+
Передовик
Сообщения: 1109
|
Диод по +В имеет комнатную температуру. Нагрева вообще нигде не наблюдается. Даже левый шим работает в этом плане вообще без нагрева радиатора. Буду дальше искать дефект.
ДОБАВЛЕНО 06/12/2010 16:28
сейчас после двух часов прогона телевизор - отключился все же. |
|
KRAB
Распугиватель клиентов
Сообщения: 21704
|
| WLADI+, а в с/м отключается? |
|
Даль
Завсегдатай
Сообщения: 370
|
| проверь, лучше замени С 502 4/7мкф./ 160Вольт |
|
WLADI+
Передовик
Сообщения: 1109
|
Даль, точно, ведь в "лыжах" такой же дефект бывает.
ДОБАВЛЕНО 06/12/2010 17:25
проверил С502 - вроде исправный. 3ом ESR покаывает. Трогать его не стал - подпаял сверху печатного монтажа дополнительно еомкось, включил телек на прогон . Посмотрю, что будет.
ДОБАВЛЕНО 06/12/2010 17:56
| KRAB писал: | | WLADI+, а в с/м отключается? |
не понял вопроса. что такое "с/м"? |
|
киев
Прислонившийся
Сообщения: 6953
|
| WLADI+ писал: |
не понял вопроса. что такое "с/м"? |
В сервисном режиме. Когда в него входишь, защиты блокируются. |
|
WLADI+
Передовик
Сообщения: 1109
|
киев, ясно
сейчас ходил на ужин, телек с час проработал нормаольно - прихожу, выключен. Стоит в дежурке. Значит дело не в С502. Буду искать далее |
|
key-s
Специальный агент
Сообщения: 1470
|
-Привет лунатикам.. (c) !
Меняешь R881 по 2-й ноге шима на новый или даже чуть по-меньше номиналом. Смотришь. Если опять отключится, тогда видимо дело не в питателе.. Отцепаешь от ноги 36 процессора, по-очереди, -цепь x-ray (при её наличии) - это каскад на VX200. -Цепь EHT - это можно просто поднять один вывод VD892 |
|
gilan
Модератор
Сообщения: 1748
|
WLADI+, большой разброс по времени отключения. Смахивает на банальный непропай.
ДОБАВЛЕНО 06/12/2010 19:22
WLADI+, шим- то какой поставил заменяющий? |
|
KRAB
Распугиватель клиентов
Сообщения: 21704
|
| gilan писал: | | шим- то какой поставил заменяющий? | - тут даже дело в нем, а в токовом датчике (пороге токовой защиты) - о чем ему ГРОМКО "намекнул" Саша | key-s писал: | | Меняешь R881 по 2-й ноге шима на новый или даже чуть по-меньше номиналом | - но пока Влади это поймет - еще не одна страница интересного чтива нас ждет!  |
|
gilan
Модератор
Сообщения: 1748
|
KRAB, да уж, за что боролись...  |
|
WLADI+
Передовик
Сообщения: 1109
|
| gilan писал: | | WLADI+, шим- то какой поставил заменяющий? |
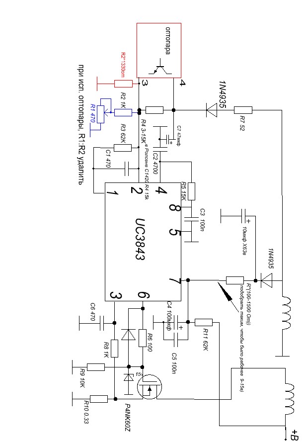
шим поставил надежный. В ключе К2545, упр. микросхема UC3843 С питанием все нормально Буду сегодня разбираться с дефектом.
шим.JPG 65.87 КБ Скачано: 2192 раз(а)
|
|
WLADI+
Передовик
Сообщения: 1109
|
key-s, пробовал ЕНТ отключать. Дело не в этом. Дефект остался. Пропаивание печатки на последнее оставлял, сейчас пропаяю и поставлю на прогон аппарат.
пс. пропаял плату. Поставил на прогон. Еще одну хрень заметил - при переключении с 4канала (У нас Культура) на 7ой канал - телевизор уходит то же в дежурку.
При переключении с других каналов - такого нет. |
|