| Автор | Сообщение |
Vitaly
Завсегдатай
Сообщения: 577
|
| Ох уж эта орфография! Извиняюсь... А если, серьезно, то один раз перематывал контур... А пайка на проце отвратная! Прогреть бы... Еще был SMD кондер где-то в районе радиоканала - дотронулся паяльником - вывод отпал. |
|
kulek
Передовик
Сообщения: 1250
|
AlexM,
2-я лапа 10393-ей не контачила - сам виноват. |
|
SERGE
Передовик
Сообщения: 1640
|
| Цитата: |
А если, серьезно, то один раз перематывал контур...
|
Не может быть  |
|
kulek
Передовик
Сообщения: 1250
|
И последнее
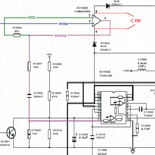
На платке собран усилитель для дополнительного динамика (4558 и TDA7480).
Так вот эта 4558 греется уж больно сильно (плата почернела) .Это так задумано?  |
|
teledok
Фанат форума
Сообщения: 3751
|
У моего тоже потемневшая.
kulek, какой транзистор НОТ здесь у тебя? |
|
kulek
Передовик
Сообщения: 1250
|
BU2525AX и кстати транзистор нагревается не очень. Демфер намного сильнее, но он усилен дополнительным радиатором.
...а микра эта греется эта палец обжигает. Буквально моментально раскаляется. |
|
SERGE
Передовик
Сообщения: 1640
|
| Это должен быть фильтр для сабвуфера? С шитом на 4558 не сравнивал?С чего бы греться спаренному операционнику. Может сдох? |
|
kulek
Передовик
Сообщения: 1250
|
| SERGE, насчет сдохнуть не прокатывает - ставил новую, получается тоже самое. |
|
SERGE
Передовик
Сообщения: 1640
|
Судя по схеме ничего там и быть не может кроме питания. Какая-нибудь бяка с монтажём Сопли, утечки ....
Протри зубной щёткой и ацетоном. По одной ноге отбрасывать , начиная с выхода и заканчивая питанием.
Возбуда нет ???? |
|
kulek
Передовик
Сообщения: 1250
|
| SERGE писал: |
Возбуда нет ???? |
так оно там как раз на возбуде все и работает  |
|
SERGE
Передовик
Сообщения: 1640
|
| 4558 --- аналоговый усилитель. Итам тоже работает как инвертор-сумматор. Смотри схему. Нет там прецендента для генерации |
|
kulek
Передовик
Сообщения: 1250
|
| SERGE, скинь схемку платки на третий динамик. Я так и не нашел у себя. Это не сабвуфер. Просто центральный динамик. |
|
teledok
Фанат форума
Сообщения: 3751
|
kulek, это?
Doc1.rar 61.08 КБ Скачано: 399 раз(а)
|
|
kulek
Передовик
Сообщения: 1250
|
teledok, странно...у меня схема этой же модели , но без этой платки...
SERGE, не знаю, не знаю. Я лично не уверен, что операционник не охвачен обратной связью вместе с оконечником. |
|
SERGE
Передовик
Сообщения: 1640
|
ГДЕ?
Добавлено 23-03-04 14:18
Или тут?

звук2.GIF 56.69 КБ Скачано: 752 раз(а)
|
|
kulek
Передовик
Сообщения: 1250
|
SERGE, ну ты не будешь спорить что выходная работает в режиме D ?
Может операционник зацепом  |
|
SERGE
Передовик
Сообщения: 1640
|
C выходной согласен. Но речь то не о ней.| Цитата: |
операционник зацепом
|
Где зацеп?
Смущает отсутствие филтра по питанию на схеме отteledok, А сколько кстати там? |
|
kulek
Передовик
Сообщения: 1250
|
| SERGE писал: |
Смущает отсутствие филтра по питанию на схеме |
Заметил? меня тоже смущает. Замерять его там некорректно из-за отсутствия именно кондеров. Кондеры НЕ ПРЕДУСМОТРЕНЫ по схеме. Как думаешь почему? |
|
SERGE
Передовик
Сообщения: 1640
|
В целях экономии. На другой схеме то есть |
|
kulek
Передовик
Сообщения: 1250
|
| А в другой схеме она и не греется. |
|