| Автор | Сообщение |
|
gigamot
|
процессор - ORION OECO144C
Видео stv2248h
питание STR W 6853
Кадр.TDA8174A
тюнер TUWRF4EG-778F2D
УНЧ AN7522N
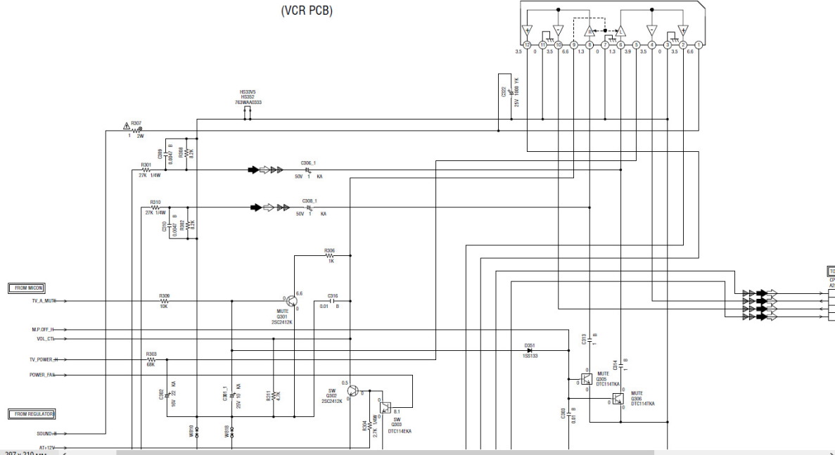
Телевизор при настройке каналов проскакивал, нужно было вручную дотягивать до хорошего изображения. Полез в сервис и своими "кривыми" ручками сделал полный сброс. Разобрался, ввёл все данные с таблицы, телевизор и всё остальное заработало.
Но нет звука в динамиках. На выходе УНЧ тишина, через AV тоже самое.
На линейном выходе и на входе AN7522N сигнал есть, в динамиках еле еле прослушивается звук Шкала регулировки громкости работает.
1 -8v питание
2-0.1v
3- GND
4-0.1v
5- 4.3в. при включении в РР
6-1.4v сигнал есть
7- GND
8-1.4v сигнал есть
9- 0 вольт и не регулируется
10-0.1v
11- GND
12-0.1v
Кроме замены и прошивки памяти ничего не делал.
2021-04-25_104306.jpg 95.01 КБ Скачано: 255 раз(а)
|
|
SASHATOD
Фанат форума
Сообщения: 9885
|
gigamot, Бомжу помогать ни кому не охота,это не уважение к остальным участникам
Да и с усилком разобраться мастеру как два пальца .....  |
|
|
gigamot
|
не понял? при чём здесь БОМЖ?
Если ВЫ живёте на мусорке и писаете себе на пальцы, мне Вас жалко. |
|
SASHATOD
Фанат форума
Сообщения: 9885
|
gigamot, Гуляй мимо, Бог подаст  |
|
валентин-сибиряк
Фанат форума
Сообщения: 9039
|
gigamot, тебя спрашивают,чей холоп будешь?  |
|
|
gigamot
|
| SASHATOD писал: | gigamot, Гуляй мимо, Бог подаст  |
таки шо тебя не устраивает чудовище? Я Харьковчанин,шо дальше? |
|
Некто Никто
Фанат форума
Сообщения: 5009
|
| gigamot, в профиле есть строка "откуда". Старожилы порой заглядывают в профиль для ознакомления с участником. Правилами хорошего тона принято заполнять. На это и пытаются Вам указать. А с Вашими амбициями рискуете быть посланы... |
|
|
gigamot
|
| Некто Никто писал: | | gigamot, в профиле есть строка "откуда". Старожилы порой заглядывают в профиль для ознакомления с участником. Правилами хорошего тона принято заполнять. На это и пытаются Вам указать. А с Вашими амбициями рискуете быть посланы... |
Вот, ведь есть нормальный Русский язык общения. Всё понял, щас исправлю.
ДОБАВЛЕНО 25/04/2021 19:04
| валентин-сибиряк писал: | gigamot, тебя спрашивают,чей холоп будешь?  |
Ты обратись к нормальному человеку у себя в г. Кемерово ЧЕЙ ХОЛОП БУДЕШЬ?
и запиши на видео, что тебе ответят.
ДОБАВЛЕНО 25/04/2021 19:06
Привыкли в интернете языком болтать, а за свои слова нужно отвечать. |
|
Некто Никто
Фанат форума
Сообщения: 5009
|
| gigamot, читанул твою первую тему. Ну понятно же, что прОблем не железная. Что-то в сервисе по умолчанию установлено не то. Вряд ли на этого динозавра граждане помнят тонкости. Или ищи готовый дамп с такого же ТВ, либо покопайся в сервисе. |
|
|
gigamot
|
А по теме кто может ,что посоветовать?
Бомж из под Одессы , который писает себе на пальцы может идти мимо. Ты то сам откуда чудище? Под офигенным г.ОДЕССА много населённых пунктов .Или ты себя считаешь себя коренным одесcитом из под Одессы? |
|
Некто Никто
Фанат форума
Сообщения: 5009
|
| gigamot писал: |
На линейном выходе и на входе AN7522N сигнал есть, в динамиках еле еле прослушивается звук Шкала регулировки громкости работает.
...
5-1.5v
...
|
ну сделай на 5 пине 5 В искусственно. А может делителем так и должно быть 1,5В. ХЗ. Тогда твоё утверждение, что на входе AN7522N сигнал есть ошибочно.
 |
|
|
gigamot
|
| Некто Никто писал: | | gigamot писал: |
На линейном выходе и на входе AN7522N сигнал есть, в динамиках еле еле прослушивается звук Шкала регулировки громкости работает.
...
5-1.5v
...
|
ну сделай на 5 пине 5 В искусственно. А может делителем так и должно быть 1,5В. ХЗ. Тогда твоё утверждение, что на входе AN7522N сигнал есть ошибочно.
|
прошу прощения, неправильно написал напруги на УНЧ. Исправил
На 5-й ноге в РР есть 4.3в. нет напруги рег. на 9-й ноге (0 - 1.3в) полный ноль.
На входах смотрел осликом, сигнал есть.
Согласен, что проблема программная, но какая опция отвечает за звук?
В сервисе по звуку ничего нет. |
|
Некто Никто
Фанат форума
Сообщения: 5009
|
данные с таблицы - это с какой? По даташиту на STV2248H масса опций
ДОБАВЛЕНО 25/04/2021 21:54
4 и 5 раздел в HEX-адресации |
|
|
gigamot
|
таблица с мануала этого аппарата, не могу вставить фото.
VTW21FQR.pdf 6.66 МБ Скачано: 274 раз(а)
|
|
Некто Никто
Фанат форума
Сообщения: 5009
|
| gigamot писал: | | таблица с мануала этого аппарата, |
ну и...? Ты уж ко мне отнесись со снисхождением. Я в глаза не видел такого ТВ-чуда, да и вряд ли уже буду иметь счастье когда-нибудь увидеть. Но я начинающий. А для любого мало-малского специалиста этот мануал - как отче наш. Ночью разбуди - от зубов отскакивает
| gigamot писал: | | не могу вставить фото. |
на стороннем ресурсе (например здесь), а сюда ссылку
ДОБАВЛЕНО 25/04/2021 22:31
| Цитата: | Если при проведении сервисного ремонта потребовалась замена ИС ПАМЯТИ, необходимо предпринять следующие шаги, чтобы
проверьте правильность настроек данных, обращаясь к ТАБЛИЦЕ 1.
ПРИМЕЧАНИЕ. Установка исходных данных будет невозможна, если установлены часы. Чтобы сбросить часы, отключите шнур переменного тока и подождите.
не менее чем за 30 минут до включения питания или, в качестве альтернативы, разрядите резервный конденсатор.
Нет необходимости настраивать после INI 11F из-за значения регулировки. |
Господи, чем я занимаюсь? Надеюсь мне это зачтётся и в следующей жизни я должен попасть в рай...  |
|
|
gigamot
|
| Некто Никто писал: | | gigamot писал: | | таблица с мануала этого аппарата, |
ну и...? Ты уж ко мне отнесись со снисхождением. Я в глаза не видел такого ТВ-чуда, да и вряд ли уже буду иметь счастье когда-нибудь увидеть. Но я начинающий. А для любого мало-малского специалиста этот мануал - как отче наш. Ночью разбуди - от зубов отскакивает
| gigamot писал: | | не могу вставить фото. |
на стороннем ресурсе (например здесь), а сюда ссылку |
А где они, СПЕЦИАЛИСТЫ ? ( надеюсь БОМЖ из под ОДЕССЫ это не он?)
Хотя бы ПУКНУЛИ для ориентира. Без обид ребята, но я к вам обратился за помощью,
а Вы...
Радует, что не все здесь такие спецы, как мой "друг" из под Одессы который писает себе на пальцы.
БЛАГОДАРЮ Некто Никто за участие.
Тему прошу закрыть как решённую. |
|
Некто Никто
Фанат форума
Сообщения: 5009
|
|
|
gigamot
|
| Некто Никто писал: | | gigamot писал: | | таблица с мануала этого аппарата, |
ну и...? Ты уж ко мне отнесись со снисхождением. Я в глаза не видел такого ТВ-чуда, да и вряд ли уже буду иметь счастье когда-нибудь увидеть. Но я начинающий. А для любого мало-малского специалиста этот мануал - как отче наш. Ночью разбуди - от зубов отскакивает
| gigamot писал: | | не могу вставить фото. |
на стороннем ресурсе (например здесь), а сюда ссылку
ДОБАВЛЕНО 25/04/2021 22:31
| Цитата: | Если при проведении сервисного ремонта потребовалась замена ИС ПАМЯТИ, необходимо предпринять следующие шаги, чтобы
проверьте правильность настроек данных, обращаясь к ТАБЛИЦЕ 1.
ПРИМЕЧАНИЕ. Установка исходных данных будет невозможна, если установлены часы. Чтобы сбросить часы, отключите шнур переменного тока и подождите.
не менее чем за 30 минут до включения питания или, в качестве альтернативы, разрядите резервный конденсатор.
Нет необходимости настраивать после INI 11F из-за значения регулировки. |
Господи, чем я занимаюсь? Надеюсь мне это зачтётся и в следующей жизни я должен попасть в рай...  |
Именно по этой таблице я забил все опции, и всё заработало ( только нет звука).
А занимаешься ты тем, что просто помог кому то. Это плохо? |
|