| Автор | Сообщение |
|
gagazavr
|
В сварочном аппарате 380В порвало парочку транзюков переменкой
| 1111.jpg |
| Описание: |
|
| Размер файла: |
445.78 КБ |
| Просмотрено: |
341 раз(а) |

|
|
|
sofrina
Модератор
Сообщения: 4833
|
| забыл сфоткать, так у меня на сварочном аппарате 380 в сгорело (сгорело это слабо сказано,распались на атомы) 10 из 40 полевиков, вот то черное красивое покрытие что на фото вверху- такое же на моем на всех стенках корпуса |
|
atmicandr
Мучитель микросхем
Сообщения: 5585
|
| gagazavr, чото с трудом верится что порвало только 2 из всех... Чото ещё повылетало стопудово. |
|
|
gagazavr
|
| Пробило переменкой, так как 2 диодные сборки из 3х были пробиты, сварились ещё 2 кондёра из 4х(400В 470uf), и взорвало 2 полипропиленовых к-тора. Как не странно это всё. Есть вопрос. Если у тебя сварочный аппарат jasik ARC-250, посмотри пожалуйста номинал R 13 на плате контроллера PK-03-A1. Резюк этот как бы был сорват кем-то, не знаю, может его ещё на заводе сорвали.. Если смотреть на плату со стороны монтажа он стоит в левом нижнем уголке платы, если считать с низу платы он 4й. Чуть выше него R12 |
|
viktor_ramb
Сам себе начальник
Сообщения: 23835
|
| Привсех дорогих наворотах в инверторах не могли за 5$ поставить несложную защиту от превышения напруги сети! И правильно - лох попал, лох платит опять! На агрегате написали max 240в, вот и придерживайся норм как хошь, хотя никто не запрешает купитьза 10$ защиту чтобы потом на 100$ не делать ремонта и не иметь простоя в работе. |
|
|
gagazavr
|
Вот фотка платы. был сорват резистор R13 Помогите опознать!!!
| IMGA0146.jpg |
| Описание: |
|
| Размер файла: |
448.15 КБ |
| Просмотрено: |
401 раз(а) |

|
|
|
БЕЗЫМЯННЫЙ
Бегущий по граблям
Сообщения: 7608
|
|
|
gagazavr
|
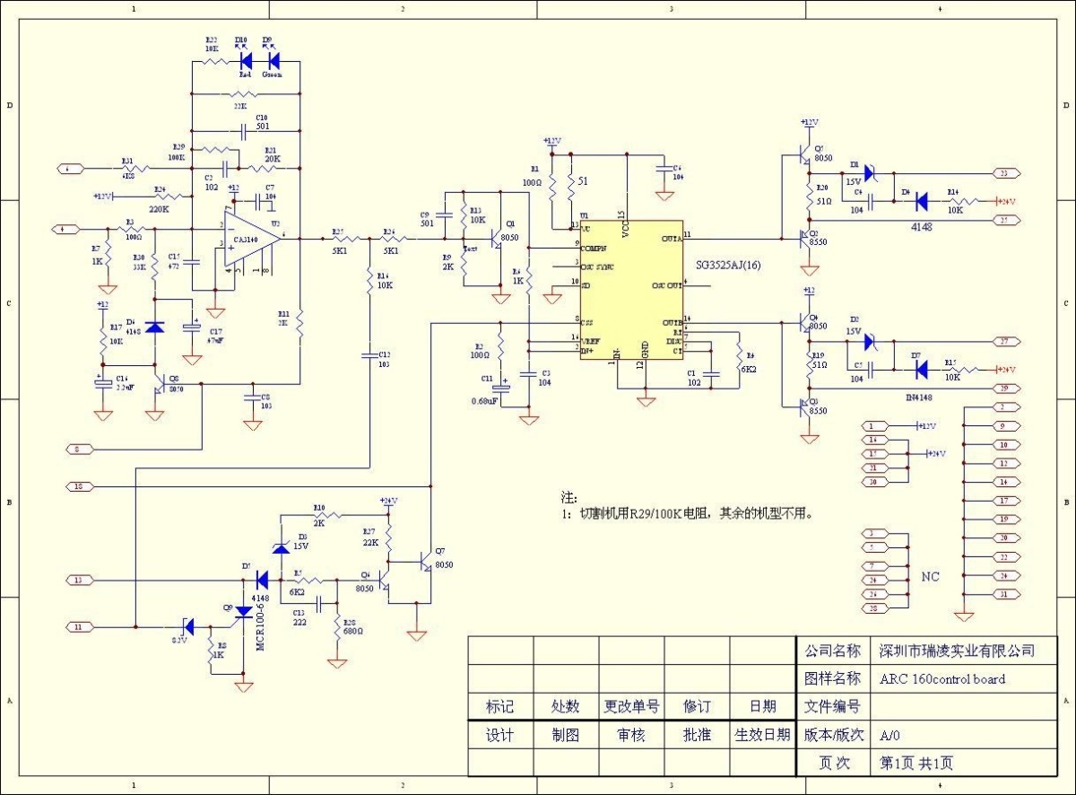
Спасибо большое, видел. Проблема в том что там схема ARC 160. А у меня ARC 250.
Модуль называется одинаково (PK-03-A1) но в зависимости от мощности впаивают разные радиоэлементы. В ARC 250 (PK-03-A1) стоит оптопара, а в ARC 160 нет, и к тому же номиналы радиоэлементов разные...
Прошу дальнейшей помощи....
ДОБАВЛЕНО 22 Февраль 2013
А ещё в трёхфазных бывает что одна из фаз пропадает и тогда тож тапки) И без перенапряжений бабах будет)
| Схема ШИМ Контроллера PK_03_A1 Jasic ARC 160.jpg |
| Описание: |
| Схема ШИМ Контроллера PK_03_A1 Jasic ARC 160 | |
| Размер файла: |
232.61 КБ |
| Просмотрено: |
801 раз(а) |

|
|
|
|
gagazavr
|
Вот так неожиданочка)))
Там должно стоять 220К
Поставил, запустил-всё ок. Работает как часы)
| imga0146_905.jpg |
| Описание: |
|
| Размер файла: |
451.13 КБ |
| Просмотрено: |
368 раз(а) |

|
|
|