ESpec - мир электроники для профессионалов


Управление tl494 по внешнему напряжению.

  Список форумов » Электроника от А до Я

Следующая тема · Предыдущая тема
АвторСообщение
MotoLive 
Заглянувший
Сообщения: 4
 
Сообщение #1 От 22/03/2022 12:42 цитата  

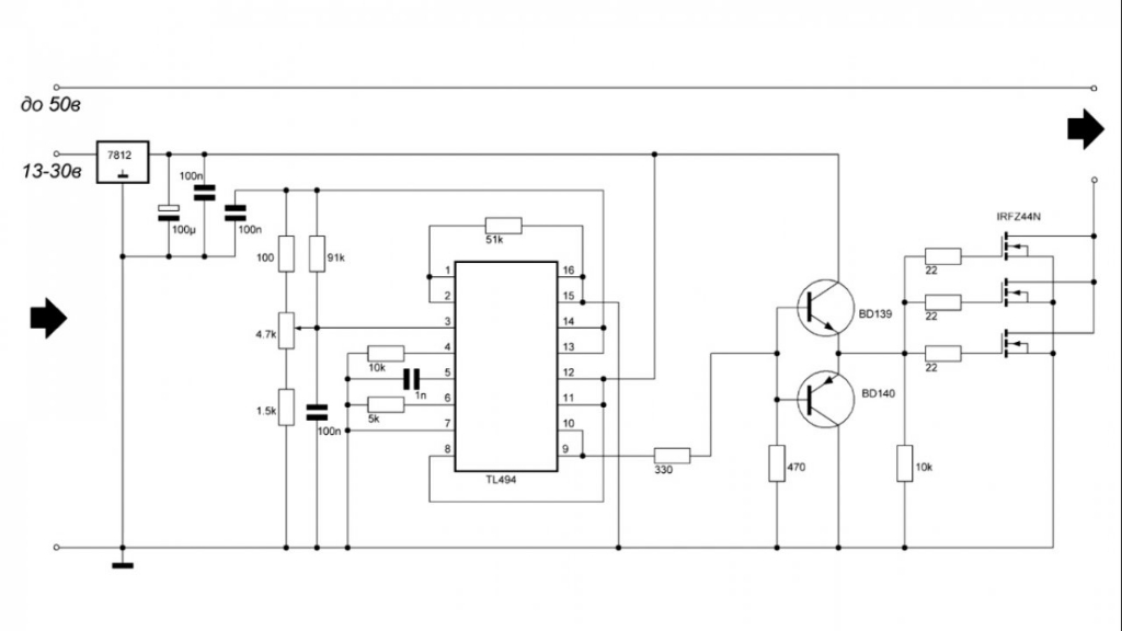
Здравствуйте, подскажите кто хорошо знает тл494, как подключить аналоговый сигнал на входы микросхемы? Основа вот эта схема, только регулирование оборотов эл двигателя будет не так как здесь подстроечником между минусом и опорным напряжением на 3ю ногу, а подачей напряжения 0 вольт - минимальное заполнение шим, 6 вольт (или 3, 5, это я сделаю) максимальное заполнение шим и макс соответственно обороты двигателя. Вопрос как подключить, никак не могу сообразить.

  1544857791_bandicam-2018-12-15-10-00-14-978_1024x576.jpg  83.31 КБ  Скачано: 207 раз(а)

Перейти: 
Следующая тема · Предыдущая тема
Показать/скрыть Ваши права в разделе

Интересное от ESpec


Другие темы раздела Электроника от А до Я



Rambler's Top100 Рейтинг@Mail.ru liveinternet.ru