| Автор | Сообщение |
|
fARISS Y
|
Есть схема, собрана и работает
[img] http://monitor.espec.ws//files/99008912_151.jpg [/img]
Нужно её изменить для работы последующей логике:
вход1 | вход2 | вход3 | ключ
----------------------------------
пусто | пусто | пусто | включен
----------------------------------
+ 12V | пусто | пусто | выключен
----------------------------------
пусто | земля | пусто | выключен
----------------------------------
пусто | пусто | земля | выключен
--------------------------
+ 12V | земля | земля | выключен
----------------------------------
+ 12V | пусто | земля | выключен
----------------------------------
+ 12V | земля | пусто | выключен
----------------------------------
т.е. нужно что бы ключ был открыт только при отсутствие управляющих сигналов на входах.
А при появлении управляющего сигнала на любом из входов закрывался.
Управляющий сигнал на входе1 это +12V
Управляющий сигнал на входе2 и входе3 это земля
99008912.jpg 37.43 КБ Скачано: 382 раз(а)
|
|
|
element2
|
| логического трипле И-НЕ уже отменили? |
|
|
fARISS Y
|
| А немогли-бы Вы накидать на скорую руку схемку? |
|
|
element2
|
| fARISS Y, зачем в свободном тему создали, надо было в "самоделкиных" или "от А до Я" |
|
viktor_ramb
Сам себе начальник
Сообщения: 23835
|
| fARISS Y, уже подсказали - трёхвходовый И-НЕ с инверторами по входам. |
|
|
kdg59
|
| Судя по форме вопроса - специальные термины и полное непонимание электроники, это студент(ка) двоечник, сдающий к августу "хвосты" за прошлый семестр. |
|
KRAB
Распугиватель клиентов
Сообщения: 21704
|
| Цитата: | | Требуется помощь электоньщика | - для начала - ФИЛОЛОГА!  |
|
viktor_ramb
Сам себе начальник
Сообщения: 23835
|
| kdg59 писал: | | Судя по форме вопроса - специальные термины и полное непонимание электроники, это студент(ка) двоечник, сдающий к августу "хвосты" за прошлый семестр. |
Для двоечников есть веб-кошелёк, на который перечисляется гонорар на творческую работу. |
|
quazatron
Фанат форума
Сообщения: 6072
|
Я могу сделать схемку. 200 руб на мобильник.
ДОБАВЛЕНО 30/07/2012 14:46
 |
|
quazatron
Фанат форума
Сообщения: 6072
|
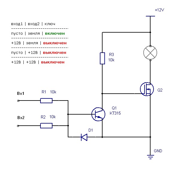
Попроще схема
 |
|
viktor_ramb
Сам себе начальник
Сообщения: 23835
|
quazatron| Цитата: | Я могу сделать схемку. 200 руб на мобильник. |
Держи карман шире, а мобильник ближе к окну ! |
|
quazatron
Фанат форума
Сообщения: 6072
|
|
|
zhiv
|
quazatron, большое спасибо!
Схема собрана и работает!
 |
|
quazatron
Фанат форума
Сообщения: 6072
|
|
viktor_ramb
Сам себе начальник
Сообщения: 23835
|
| fARISS Y, а где третий управляющий сигнал с рис. делся? |
|
|
fARISS Y
|
1 - Габариты
2 - Давление масла
3 - Концевик ручника |
|
viktor_ramb
Сам себе начальник
Сообщения: 23835
|
| viktor_ramb писал: | | fARISS Y, а где третий управляющий сигнал с рис. делся? |
http://monitor.espec.ws//files/99008912_151.jpg
???
ДОБАВЛЕНО 05/08/2012 10:30
| fARISS Y писал: | Есть схема, собрана и работает
[img] http://monitor.espec.ws//files/99008912_151.jpg [/img]
Нужно её изменить для работы последующей логике:
вход1 | вход2 | вход3 | ключ
----------------------------------
пусто | пусто | пусто | включен
----------------------------------
+ 12V | пусто | пусто | выключен
----------------------------------
пусто | земля | пусто | выключен
----------------------------------
пусто | пусто | земля | выключен
--------------------------
+ 12V | земля | земля | выключен
----------------------------------
+ 12V | пусто | земля | выключен
----------------------------------
+ 12V | земля | пусто | выключен
----------------------------------
т.е. нужно что бы ключ был открыт только при отсутствие управляющих сигналов на входах.
А при появлении управляющего сигнала на любом из входов закрывался.
Управляющий сигнал на входе1 это +12V
Управляющий сигнал на входе2 и входе3 это земля |
ТЗ не верно ! Нет в этой схеме состояния цепи "пусто" !  |
|
quazatron
Фанат форума
Сообщения: 6072
|
viktor_ramb, все верно, раз мне сказали "большое спасибо"  |
|
viktor_ramb
Сам себе начальник
Сообщения: 23835
|
| quazatron писал: | viktor_ramb, все верно, раз мне сказали "большое спасибо"  |
quazatron, намажь "большое спасибо" на хлеб и позавтракай. И впредь называй ЭРЭ хреновинами или цацками, а напряжение, ток и потенциал вообще называй как хочешь и будешь на одной волне с ламерами - их и обслуживай!  |
|