ESpec - мир электроники для профессионалов


Вопросы по схеме преобразователя

  Список форумов » Электроника от А до Я

Следующая тема · Предыдущая тема
АвторСообщение
eldor 
Заглянувший
Сообщения: 2
 
Сообщение #1 От 07/08/2012 17:27 цитата  

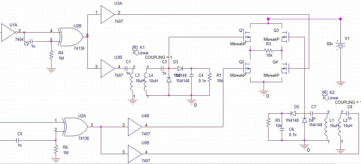
Мне дали вот такую схему(не 100% что она работает)...хочу довести до ума,сначала сделать симуляцию в PSPICE.

может кто сможет помочь?:
1. должен ли вообще быть Vdc там где он стоит?
2. нужно ли что-либо присоединять при входе NOT и если да, может ли это быть простой Vdc?
3. как увидеть график измерения напряжения на R3 по времени?

  fffff.jpg  82.89 КБ  Скачано: 362 раз(а)
sofrina 
Модератор
<B>Модератор</B>
Сообщения: 4833
sofrina
 
Сообщение #2 От 07/08/2012 19:38 цитата  

а хде схема?
eldor 
Заглянувший
Сообщения: 2
 
Сообщение #3 От 07/08/2012 20:42 цитата  

извините...исправляюсь смущен


p.s.: там все 3 линии слева соеденины
m.ix 
Master Mixa
Сообщения: 1972+
m.ix
 
Сообщение #4 От 07/08/2012 21:03 цитата  

странный какой то у тебя мост
Lenchik 
Фанат форума
Сообщения: 7937
Lenchik
 
Сообщение #5 От 07/08/2012 21:06 цитата  

И где такой фуфел раздают? Оно конечно будет рабочим, когда будет все. Это часть схемы. Нет генератора.
sofrina 
Модератор
<B>Модератор</B>
Сообщения: 4833
sofrina
 
Сообщение #6 От 07/08/2012 21:23 цитата  

драйверы есть, мостовая схема есть, источник питания на 60 вольт есть, не хватает транса и генератора, да и драйверы какие-то странные

Перейти: 
Следующая тема · Предыдущая тема
Показать/скрыть Ваши права в разделе

Интересное от ESpec


Другие темы раздела Электроника от А до Я



Rambler's Top100 Рейтинг@Mail.ru liveinternet.ru