| Автор | Сообщение |
sofrina
Модератор
Сообщения: 4833
|
Добрый день, вещица по назначению довольно простая, но по словам хозяина -это оригинал, остальными работать не хочет, надо бы попробовать отремонтировать, пока нашел на плате оборванными резистор 200Е и обугленный SMD-компонент, по аналогии с другими схемами включения триаков подозреваю что это DB3, и сам пробитый триак Q8025NH6 насчет микры MA117D(PMS01D) условно считаю что она целая, все равно ни даташита на нее не нашел,ни ее саму не найти, тем более что явного коротыша на ней не видно, а интересует вопрос- чем заменить триак, смущает его полное название-Alternistor Triacs, может какой-либо из 25 или 40-амперных триаков серии ВТ подойти и насчет DB3, это она ?
 |
|
cybe
Фанат форума
Сообщения: 12800
|
sofrina, тот Alternistor Triacs в простонародье симистором зовётся Бери аналог на 25А, 600V.. По DB3 надо нарисовать как включён |
|
|
Alex-N52
|
| cybe писал: | | sofrina.. По DB3 надо нарисовать как включён |
Зачем, разве он не симметричный ... ?  |
|
cybe
Фанат форума
Сообщения: 12800
|
| Alex-N52 писал: | Зачем, разве он не симметричный ... ?  | уверен что это оно самое? |
|
|
Alex-N52
|
Под "обломками" не видно ...  |
|
n max
Модератор
Сообщения: 17622
|
|
sofrina
Модератор
Сообщения: 4833
|
| n max, там два проводка идут бы то ли от термодатчика, то ли от датчика напруги воздуха , хотелось бы родную схему восстановить, если не получится , и микра реально сдохла- придется собирать другую ,типа диммера |
|
pabel
Фанат форума
Сообщения: 5471
|
В поиске ищи по -"TRIAC PHASE ANGLE CONTROLLER"
Это тебе "три поросенка" для размножения- U111 ,TDA2086,IES5528.  |
|
n max
Модератор
Сообщения: 17622
|
| ну на алиэкпрессе можно и родную заказать что-то около 4с копейками баксов только идти будет месяц из китая |
|
|
kryk11
|
Всем привет, такая же проблема как и у ( sofrina ). Фен ( Leister triac s ) перестал греть. Розобрал, отчистил плату от силикона.
ДОБАВЛЕНО 18/06/2014 03:16
Скорее всего что Triac накрылся, так как после того как перемкнивь ножки фен работает на полную катушку. Оригинальный Q8025NH6 25А,800V найти ен удалось попробую BTA 26-700 стоит 6 евро.
| RIMG1274.JPG |
| Описание: |
|
| Размер файла: |
319.33 КБ |
| Просмотрено: |
1319 раз(а) |

|
| RIMG1272.JPG |
| Описание: |
|
| Размер файла: |
346.21 КБ |
| Просмотрено: |
982 раз(а) |

|
|
|
|
kryk11
|
По вопросу (пока нашел на плате оборванными резистор 200Е и обугленный SMD-компонент) 200Е ето 3002, а обгоревший (?) ето 1000 резистор.
ДОБАВЛЕНО 18/06/2014 03:41
Есть пару вопросов. Когда снимал силикон кажысь оторвал одну детальку, на фото (???) что там должно быть, если должно быть вообше? И куда ведут провода 1,2,3 ?
Зарание благодарю!
| RIMG1277.JPG |
| Описание: |
|
| Размер файла: |
356.6 КБ |
| Просмотрено: |
918 раз(а) |

|
| RIMG1276.JPG |
| Описание: |
|
| Размер файла: |
392.53 КБ |
| Просмотрено: |
941 раз(а) |

|
|
|
KRAB
Распугиватель клиентов
Сообщения: 21704
|
| выбрось его - не сделаешь ты его ... |
|
|
kryk11
|
Поставил BTA 26-700 результат 0!!!! Все ж таки она MA117D(PMS01D) здохла. Может кто подскажет как решить проблему? Фен не из дешовых чтобы выбросить. Может как то через потенциометр или вот через приборчик 2,5kW? Но лутче чтобы ничего лишнего да и чтобы нагреватель не спалить.


|
|
Rom-Zecs
Передовик
Сообщения: 2900
|
Первые были на рынке Thomson полупроводников (ныне ST Microelectronics) под названием Alternistor, и теперь продает дополнительные модели под торговой маркой "Snubberless".
Littelfuse также использует название "Alternistor". Компания NXP Semiconductors называет их "Высокий коммутации" (Привет-Com) TRIACs.
это из англицкой вики, так что просто торговое название
http://electrik.info/main/praktika/2
вот схема, мне понравилась |
|
KRAB
Распугиватель клиентов
Сообщения: 21704
|
| Rom-Zecs писал: | | вот схема, мне понравилась | - там региться нужно |
|
Rom-Zecs
Передовик
Сообщения: 2900
|
странно, из поиска пускает |
|
|
kryk11
|
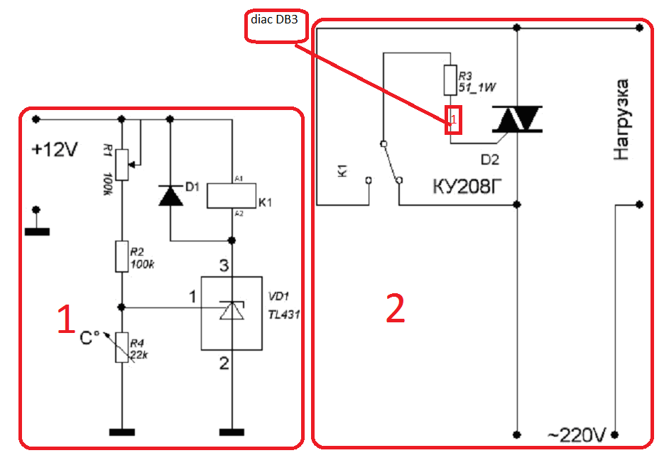
Спасибо за помощь. Так как я не сильный электрик, но если я на место D2 приклею BTA 26-700 то в месте 1 надо DB3 ставить так как нагрузка нужна до 1600w, да и температуру надо регулировать а К1 только закрывает и открывает. Схема 1 и схема 2 ето единая схема? Ато не врублю как их скрутить .
termoregul.png 44.96 КБ Скачано: 1208 раз(а)
|
|
Rom-Zecs
Передовик
Сообщения: 2900
|
| контакты относятся к реле, насчет динистора не подскажу, не занимался таким плотно |
|
|
Alex--Sh
|
Китайский фен
Схему восстановил. Буду рад, если кому поможет.
[img]https://monitor.espec.ws/download.php?id=219967[/img]
PS. Резистор 100кОм (который последовательно с потенциометром) увеличил до 230кОм. Теперь спираль на максимуме слегка красная и не перегорит (тепловой предохранитель убрал).
_.png 74.25 КБ Скачано: 250 раз(а)
|
|