| Автор | Сообщение |
|
g.gennadiy
|
Телевизор был в мастерской, в ремонте отказали.Пробило ОС, строчная на кадры, вынесло ключевой строчный, ключевой питания транзистор CSD 3807. Микросхема кадров ТА8403 обвязка , электролиты, в пух.Всё было заменёно. При включении, как положен щеляёк в динамике и всё, напяжения на вторичных цепях импульсного трансформатора 0. Поочерёдное отключение выпрямительных диодов. 0. Контроллер87CN38N с 7й ноги power напряжение2,7в.на оптопару напряжение .на базе управляющего транзистора 3807 через оптопару с коллектора А1015 есть, тразистор открыт, база ключевого закорачивается на корпус не могу найти где зарыта собака.
| 161.jpg |
| Описание: |
|
| Размер файла: |
205.81 КБ |
| Просмотрено: |
555 раз(а) |

|
2116ролсен.jpg 88.88 КБ Скачано: 396 раз(а)
|
|
serg63
Передовик
Сообщения: 2691
|
| g.gennadiy писал: | | Пробило ОС, строчная на кадры |
Уверен?Разгон этого говнокитайского трехтранзисторного БП закономерность.Читай,просвещайся,информации туева хуча. |
|
gilan
Модератор
Сообщения: 1748
|
| g.gennadiy, накрутил, конечно, особенно понравилось это- "ключевой питания транзистор CSD3807". Или без знаков препинания пишешь, как Пушкин, в общем это не ключ. Ты бы его с выпайкой проверил или заменой. |
|
Бакум
Рождённый в СССР
Сообщения: 12733
|
|
Yuritsh
Фанат форума
Сообщения: 18498
|
| g.gennadiy писал: | | напяжения на вторичных цепях импульсного трансформатора 0 | Так и должно быть. Теперь включай его в рабочий режим. |
|
|
oleg726
|
Откинь строчку,кинь лампу 40-60 ватт на +В и занимайся питанием.Когда БП заработает нормально-подкидывай обратно строчку и смотри дальше. |
|
sofrina
Модератор
Сообщения: 4833
|
| "При включении, как положен щеляёк в динамике и всё, напяжения на вторичных цепях импульсного трансформатора 0. Поочерёдное отключение выпрямительных диодов. 0"- коллеги, внимательно перечитайте первый пост, и не торопитесь с советами, здесь имеет место пряпое вмешательство кривыми руками псевдомастера, может это и было причиной того что - " в ремонте отказали.Пробило ОС, строчная на кадры, вынесло ключевой строчный, ключевой питания транзистор CSD 3807. Микросхема кадров ТА8403 обвязка , электролиты, в пух." , ОСу та за что пробило |
|
|
oleg726
|
Ну тогда одно-Прокладку нужно поменять(между телевизором и стулом)-наверняка поможет.  |
|
Yuritsh
Фанат форума
Сообщения: 18498
|
| g.gennadiy, знаменитый огромный лит, надеюсь проверил / заменил? |
|
|
g.gennadiy
|
Блок питания. Замыкание обмотки обратной связи, причём не постоянно, , Б\П идёт в разнос, напряжения, 24V факт60v и так далее в том же духе, выдираю тпи ВСК56А, перематываю и будет ОК. Да оллег 726. На счёт прокладки, это вы надеюсь, о себе. Тогда я, За.
ДОБАВЛЕНО 02/04/2015 12:51
Иногда можно прочесть весьма полезные выверты. |
|
serg63
Передовик
Сообщения: 2691
|
| g.gennadiy писал: | Блок питания. Замыкание обмотки обратной связи, причём не постоянно, , Б\П идёт в разнос, напряжения, 24V факт60v и так далее в том же духе, выдираю тпи ВСК56А, перематываю и будет ОК. Да оллег 726. На счёт прокладки, это вы надеюсь, о себе. Тогда я, За.
ДОБАВЛЕНО 02/04/2015 12:51
Иногда можно прочесть весьма полезные выверты. |
Дубовый тэйбл ты!Шо ты мелешь?При каком таком замыкании(да еще и "обмотки обратной связи"!!!) ТПИ пойдет вразнос? "Выверты у тебя в мозгах.Ты ссылки читаешь?Или ты "писатель"?
|
|
KRAB
Распугиватель клиентов
Сообщения: 21704
|
| g.gennadiy писал: | | выдираю тпи ВСК56А, перематываю и будет | - еще один тв на помойке  |
|
Yuritsh
Фанат форума
Сообщения: 18498
|
|
|
g.gennadiy
|
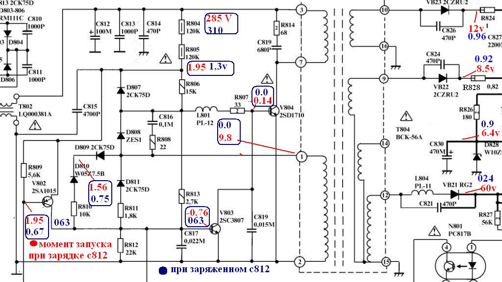
Вскрыл ВСК56А было не постоянное короткое на выводах обмотки обратной связи, выводы касались друг друга, при возрастании напряжения до 7 вольт происходил пробой, при выключении напряжение на С812 начинало падать,о. о.ос выходила из к.з происходил запуск до конца разряда С812. Вот и вся недолга. Да на счёт идиота и техники : У меня машиностроительный техникум, институт связи, хоть и заочные, но Советские, средина 60. начало 70 годов, а тогда, я вас уверяю, учили капитально! Больше, "ваши следы, не спутает мой торопливый шаг" 
р16.jpg 101.97 КБ Скачано: 377 раз(а)
|
|
валентин-сибиряк
Фанат форума
Сообщения: 9053
|
Каких только умельцев не встретишь.  |
|
serg63
Передовик
Сообщения: 2691
|
| валентин-сибиряк писал: | Каких только умельцев не встретишь.  |
Какой нах умелец?Первый пост прочти,который он тёр-перетёр.Из тупого ламера,всего через три поста превратился в АССА.Сказочник-фантазер.  |
|
Yuritsh
Фанат форума
Сообщения: 18498
|
| Сколько этих ТВ переделано - ни разу ТПИ менять не приходилось. |
|
serg63
Передовик
Сообщения: 2691
|
| g.gennadiy писал: | | Б\П идёт в разнос, напряжения, 24V факт60v и так далее в том же духе, |
g.gennadiy, где,в приведенной тобой схеме с режимами, разгон?Тем более при к.з "обратной связи"?Или ты сам не понимаешь что,кому и,самое главное, где пи.дишь? |
|
Yuritsh
Фанат форума
Сообщения: 18498
|
| g.gennadiy писал: | | У меня машиностроительный техникум, институт связи, хоть и заочные, но Советские, средина 60. начало 70 годов, а тогда, я вас уверяю, учили капитально! | Неужели там учили разматывать ТПИ, если не разобрался в простеньком БП?  |
|