| Автор | Сообщение |
disel 33
Передовик
Сообщения: 1557
|
| проверить бы сначала трубу,а потом уж заморачиваться с восстановлением аппарата |
|
|
AngryGnoM
|
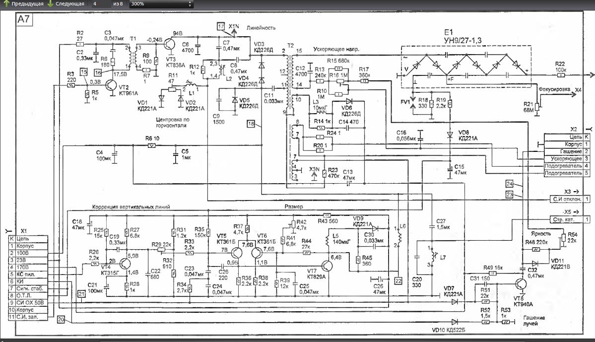
Нашёл наиболее подходящую схему. Соединения и номиналы в точности как у меня. Вот она:
| strok.png |
| Описание: |
|
| Размер файла: |
380.38 КБ |
| Просмотрено: |
214 раз(а) |

|
|
|
|
AngryGnoM
|
| Перепроверил более внимательно: схема горячей части совпадает с тем, что у меня есть на 100%. disel 33, у меня есть все основания полагать, что труба живая, так как изделие не было в употреблении и лежало в упаковке, пока не попало в руки любителям поискрить, которые и выдрали высоковольтную часть. Насколько я выяснил, в МС6106 ставили ТДКС-19, но я не уверен, что с тем же кинескопом. |
|
|
alexander3311
|
|
|
AngryGnoM
|
| alexander3311, да, схема похожа, но не идентична. Как я понял, этот МС6106 произведён каким-то минским кооперативом, так что фактическая схема отличается. Лепили, видимо, из того, что было под рукой. Со схемой более-менее понятно. Хотелось бы получить обоснованный совет: На что лучше заменить ТВС110ПЦ15+УН-9-27, чтобы сохранить 22кВ на аноде и не менять ОС кинескопа. |
|
Yuritsh
Фанат форума
Сообщения: 18498
|
| AngryGnoM писал: | | чтобы сохранить 22кВ на аноде | Будет 21 или 23, не заморачивайся на этом. |
|
|
AngryGnoM
|
| Ок, спасибо, Yuritsh А на какие параметры следует обращать внимание при выборе ТДКС и на какие грабли тут можно наступить? |
|
|
AngryGnoM
|
| Что, я выяснил, изучая схемы: ближайший аналог ТВС110ПЦ15 это ТДКС-14 (PET23-04) - он ставился в прибалтийские телеки с подобным кинескопом и подходит по напряжениям. Правда есть одно но - индуктивность строчных катушек там была поменьше - около 1,6 мГн проив моих 3,9. Значит ли это, что придётся подбирать ёмкость конденсатора на коллекторе КТ838? Не поплывут ли при этом напряжения и линейность? |
|
|
alexander3311
|
| Обрати внимание на включение катушек ОС. Бывает последовательное ,а может быть и параллельное.. |
|
|
AngryGnoM
|
| alexander3311, спасибо за совет! Действительно на моей ОС они включены последовательно, а в схемах с ТДКС-14 (в тех, что я видел) параллельно. Чем это может быть черевато? Если я правильно понимаю теорию, конденсатор в цепи коллектора зависит только от индуктивности ОС T = 6.28 sqrt(LC), где T=2*14мкс. То есть по идее менять его не нужно. Поправьте меня, пожалуйста, если что-то не понимаю. |
|
|
AngryGnoM
|
| Завтра возьму PET23-04 - буду попробовать. 8 евро - не та сумма, что жалко потратить на эксперимент. |
|
|
AngryGnoM
|
| ТДКС я приобрёл, однако попробовать не вышло - КТ838 похоже дохлый - КЗ база-эмиттер. К тому же обрыв в ТМС - видимо когда драли высоковольтку повредили. Думаю как поступить. Перематывать ТМС нет желания. Думаю попробовать с составным транзистором типа BU808, в котором сразу два каскада и ТМС не нужен. Подскажите, пожалуйста, возможна ли такая замена? |
|
|
alexander3311
|
| [quote="AngryGnoM"] КТ838 похоже дохлый - КЗ база-эмиттер.[/quote] Как прозванивал?Выпаяный или в плате? И вообще сфоткай,что у тебя осталось от строчной развёртки.. |
|
|
AngryGnoM
|
| Выпаивал, конечно. От строчной осталось всё, кроме высоковольтной платы (ТВС+УН). Транзистор на самом деле не большее из зол. Меня больше беспокоит трансформатор. Сейчас наиболее простым представляется заменить оба каскада с трансформатором на составной транзистор. Поправьте, пожалуйста, если заблуждаюсь. |
|
|
AngryGnoM
|
| В общем с трансформатором полный облом - так что видимо придётся ставить составной транзистор. Займусь, когда работа слегка отпустит. У меня вопрос к опытным: как правильно подключается вывод ABL ТДКС. Если я правильно понимаю, туда подтягивается напряжение питания? |
|
|
alexander3311
|
Попробуй так....Процем по моему у тебя не пахнет?
.PNG 73.93 КБ Скачано: 208 раз(а)
|
|
|
AngryGnoM
|
| Каким процом? Системником? Системник-то есть и даже работает, хотя и с ним нужно будет повозиться. |
|
|
alexander3311
|
| Я имел в виду процессор монитора...... |
|
|
AngryGnoM
|
| Мне бы ещё совет по поводу замены КТ838 на BU808. Взлетит ли? И как делать. |
|
|
alexander3311
|
| Метод "научного тыка" ! Или взлетит или вылетит... П.С...В разрыв коллектора поставь лампу накаливания... Запустится---уберёшь.. |
|