| Автор | Сообщение |
power1
Передовик
Сообщения: 1240
|
|
|
ШУРУПОВЁРТ
|
|
|
pasha-4
|
|
|
ШУРУПОВЁРТ
|
ножки скрути  |
|
power1
Передовик
Сообщения: 1240
|
|
|
drive64
|
Гуры! Помогите найти эту деталь пожалуйста. Стоит в автомобильной зарядке.
Перелопатил очень много информации не могу найти этот мосфет.
Шнур зарядки закоротило и выбило этот мосфет, вместо 5 вольт зарядка стала выдавать 7,4 вольта.
5 6 7 8 ноги это масса
3 4 ноги приходит 12 вольт
1 2 ноги должно выходить 5 а выходит 7,4 вольта.
Маркировка на корпусе
4608BE
SA6DC8
 |
|
|
Ridata
|
| Подскажите что за зверь. На схеме обозначен FB1 300/2А. Полагаю предохранитель, но как расшифровать и чем заменить?? |
|
power1
Передовик
Сообщения: 1240
|
|
|
Ridata
|
|
|
maikl729999
|
Доброй ночи знатоки!
Закупил на Али адаптер YET-TR6, для раздачи музыки на муз.центр и продаван уверяет, что там блюпуп 5 и aptx кодек, но в телефоне кажет SBC, вот и хотелось бы разобраться.
Подскажите пожалуйста, что за блютуз чип JL на фото, хочу узнать его характеристики? Начало прочёл AS20AP1, а дальше вроде Z. Но по инету не пробивается, только AS19AP находит.
Заранее, Благодарю!
| MVIMG_20200820_220953.jpg |
| Описание: |
|
| Размер файла: |
228.83 КБ |
| Просмотрено: |
792 раз(а) |

|
|
|
|
Alexbeezee
|
Помогите идентифицировать двоих неизвестных из телефонной зарядки QC 3.0 Olaf (SLS-002).
Первый промаркирован TC711 - предположительно (не уверен что рабочий), P-канальный MOSFET, способный выдержать 100V 5A. Используется, скорее всего, в качестве выпрямительного диода так как стоит на его месте.
Корпус SMD SO-8. Ножки спаяны: 1,2,3 - Исток (Sourse, задействована только ножка 2), 5,6,7,8 - Сток (Drain, , задействованы ножки 5,6,7), 4 - Затвор (Gate).
Повторюсь - предположительно. Возможно, ножки 1,3,8 просто в обрыве. Транзистор-тестер определяет как два последовательно включенных диода.
Второй неизвестный промаркирован - BC0716A, корпус SO-8. Скорее всего - PWM (Шим-контроллер). Он же - DS225. Ножки спаяны вместе (на плате) 1-2-3-4-5678.
Вопрос: что за элементы на самом деле или чем заменить. На фото видно все их странности - у обоих соединены вместе выводы 5,6,7.
| pwm_sm1.jpg |
| Описание: |
| Расположение этих деталей на плате. Надпись "Диод" - это TC711. | |
| Размер файла: |
344.88 КБ |
| Просмотрено: |
358 раз(а) |

|
| BC0716A+TC711.jpg |
| Описание: |
| Так они выглядят отпаянные. | |
| Размер файла: |
233.28 КБ |
| Просмотрено: |
297 раз(а) |

|
|
|
n max
Модератор
Сообщения: 17593
|
| Возьмите и схему разрисуйте с этой платы тогда проще будет идентифицировать и подобрать аналоги этим полевикам,родные вы врят ли купите в разумные сроки,если только на китае заказывать,Тогда уж проще целиком этот адаптер купить-цена у него не намного больше этих транзисторов будет |
|
|
Alexbeezee
|
n max, разрисовать пытаюсь... я просто таких SO-8 даже в поиске картинок на Гугл не видел (чтобы 5-6-7 были соединены вместе с завода).
А тут - две детали одновременно: шимка и полевик.
Чтобы опознать микросхему отвечающую за QC 3.0, оказалось, достаточно посмотреть две разборки.
У меня это T160JL. На одном из видео Q60L, на втором KTG31. И, если две первые не находились никак, то KTG31 китайцы продают. И в спецификации написано, что это FP6601Q.
Вместо TC711, в такой же зарядке, ставят Диод Шоттки SR5100 100V 5A корпус DO-27. Если прям TC711 (или аналог) не найдется - можно и его поставить. Но, TC711 (полевик) ведь греться будет меньше.
Вот и остается, по сути, только BC0716A... очень похожий на VIPER22A.
А если кто с такой зарядкой встречался и может другие обозначения "неизвестных" дать - это же тоже приблизит к решению задачи.
Да и, не всегда, суть - экономическая целесообразность. Хочется, чтобы заработал. Когда чинится то, что "легче выбросить" - приятнее вдвойне  |
|
|
Alexbeezee
|
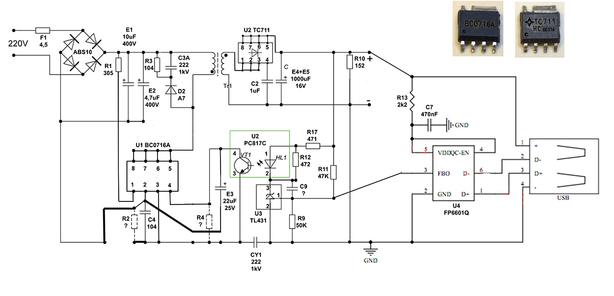
Схема.
R2 и R4 не было изначально.
Могут быть причиной выхода из строя?
PS
См. ниже. Исправлена. |
|
|
Alexbeezee
|
В схеме замечена одна неточность. Исправил. Как удалить предыдущую - не знаю. Править не могу.
PS
Извините, еще одна правка внесена. Надо просто перезагрузить
OLAF SLS-002-0.jpg 154.53 КБ Скачано: 447 раз(а)
|
|
skolin
Передовик
Сообщения: 1212
|
| Alexbeezee писал: | Схема.
R2 и R4 не было изначально.
Могут быть причиной выхода из строя?
PS
См. ниже. Исправлена. |
Ниже схема изуродована . общий провод в обрыве, конденсатор не понятно к чему подключен.Если деталей не было с завода значит так и нужно. Как определил что шимка вышла из строя ну и соответственно диод. Фотки идеальные , понятно не твои. |
|
|
Alexbeezee
|
skolin, в каком месте "общий провод в обрыве"? Какой именно "конденсатор не понятно к чему подключен"? Срисовываю, как могу Фотки мои, за "идеальные" - спасибо
Прикрепил фото, так хорошо видно, "что шимка вышла из строя"?
Диод-мосфет - транзистор-тестером определяется как два последовательно включенных диода с разным падением напряжения на них и разной ёмкостью переходов.
| _после 1.jpg |
| Описание: |
|
| Размер файла: |
286.69 КБ |
| Просмотрено: |
354 раз(а) |

|
|
|
skolin
Передовик
Сообщения: 1212
|
На тех фотках такого нет, поэтому и вопрос. Диод мосфет не надо проверять этим говноприбором. Проверять нужно мультиметром а лучше стрелочником. Как проверяется везде есть. Не найдешь такую шимку, только колхозить.Почти подходят DK112, 124 AP8012 и AM22A. Одну ты сам назвал.
ДОБАВЛЕНО 01/12/2020 20:26
Мост отделился от правой части по общему проводу и С4 между двумя "массами"

|
|
|
Alexbeezee
|
skolin, прибором проверял тоже - не открывается: всегда выдает одинаковые значения.
(Контакты 1, 3 и 8 - вообще никак между собой не связаны. Похоже - n/c.)
Режим "прозвонка". (-) и (+) - полярность щупов.
2 (+) - 6,7,8 (-) - 550 mV
2 (-) - 6,7,8 (+) - бесконечность
4 (+) - 6,7,8 (-) - бесконечность
4 (-) - 6,7,8 (+) - 935 mV
2 (+) - 4 (-) - 635 mV
2 (-) - 4 (+) - бесконечность
ДОБАВЛЕНО 01/12/2020 20:51
skolin, на схеме всё правильно изображено (во всяком случае, на плате так, перепроверил): с моста идет на вторую ногу шимки и далее на "-" электролита Е3.
Третья нога оптопары (эмитер) не имеет ничего общего со вторым контактом шимки а идет на третий. |
|
|
Alexbeezee
|
skolin, спасибо за список предложенных микросхем.
Глянул, так DK112 и DK124 - прям один-в-один с моим, по подключению (даже Е3 - 22 мкФ, в примере из даташит). Даже, похоже, что стояла именно 112 (Китай обещал 18W а не 24W, как у 124). Надо подзаказать себе ещё DK124. Буду жечь и их если VIPER22A не подойдет.
Но, есть одно "маленькое" исключение - у моей шимки задействован 1-й контакт. Как думаете, что это может быть? Какая-нибудь защита/проверка? У DK-шек 1 и 2 просто соединены между собой. |
|