| Автор | Сообщение |
Некто Никто
Фанат форума
Сообщения: 5018
|
так. С самого начала. БП на стол.
Дежурный режим 5V и 12V - на микросхеме IC2. Самодостаточен. Две другие микросхемы можешь пока исключить из схемы во избежание ба-бах любыми удобными тебе способами. Проверить все детали (общим числом 10-12 штук), ШИМ заменить (если ключ рванул) и (без лампочек-хуямпочек) включить. Убедиться в наличии 5V деж.реж и 12V.
Далее коммутировать PSon-5V и проверить работу ключа по подаче питания на 2 другие ШИМ |
|
|
Руслан0101
|
| Некто Никто писал: |
ключи у тебя не горят. На 1.15 мин видео лампочка кратковременно вспыхивает. Просто аргументируй, для чего она тебе? Может я тоже проникнусь и буду всё ремонтировать с лампочкой?. | Я боялся убрать лампочку из-за того, что ранее у меня так же, после замены указанных деталей бабахало -вот и аргументация. Какие ключи должны гореть, не понял?
ДОБАВЛЕНО 18/04/2021 19:03
Некто Никто, Отпишусь, как проделаю |
|
|
Руслан0101
|
| Сгорели точно Q12,Q11,R54,R93,D8,Q3,R56,R60,R61,R53,IC3 их выпаял . На схеме R51- 33Ом, это нормально? Теперь по хранологии действий убрать ещё микросхему IC1 и проверить 5 вольт или после впайки исправных? Похоже ,что придется ещё ждать пока из китая придет заказаный ESR метр, а то может из-за кандеров?! Хотя я их всех заменил после последнего бабаха |
|
виктор-теледоктор
Фанат форума
Сообщения: 13900
|
| Руслан0101, уверен что шимка и транзюки не перетертый левак?А то так и будут бабахать. |
|
|
Руслан0101
|
| виктор-теледоктор писал: | | Руслан0101, уверен что шимка и транзюки не перетертый левак?А то так и будут бабахать. | Не уверен, беру где есть. Его и принесли почти со всеми теми же сгоревшими элементами. Как сгорел не говорят, стоял у тёщи. Но это надо быть "счастливчиком"чтоб дважды на левак наткнутся |
|
виктор-теледоктор
Фанат форума
Сообщения: 13900
|
|
|
Руслан0101
|
| виктор-теледоктор писал: | | С31 надеюсь,заменил? |
Нет, не менял ни разу. Оказыаается "от завода" их: L15, D6 и C31 нету, посадочные места и дорожки есть, а их нету. |
|
iv-9
Фанат форума
Сообщения: 6360
|
| Странный алгоритм ремонта. Если питание дежурной шимки нарастает плавно, то добейся, чтоб нарастало нормально, потому что отсюда все скачки питания остальных шимок, каскад на IC2 может не тянуть нагрузку и циклично перезапускаться, вместе с остальными. БП на стол, выпаять Q6, нагрузить выход др +5VSB резистором 10-15 Ом 3-5 Вт и проверить как запускается др, что на его выходе. |
|
|
Руслан0101
|
| Некто Никто писал: | так. С самого начала. БП на стол.
Дежурный режим 5V и 12V - на микросхеме IC2. Самодостаточен. Две другие микросхемы можешь пока исключить из схемы во избежание ба-бах любыми удобными тебе способами. Проверить все детали (общим числом 10-12 штук), ШИМ заменить (если ключ рванул) и (без лампочек-хуямпочек) включить. Убедиться в наличии 5V деж.реж и 12V.
Далее коммутировать PSon-5V и проверить работу ключа по подаче питания на 2 другие ШИМ |
В общем, проделал я следующую процедуру: Отпаял все указанные, сгоревшии детали. Подключил к сети, питание на IC2 так же, очень медленно нарастало. Поменял я конденсатор EC4 (не факт, что шило на мыло) и питание почти сразу поднялось до нормы (18.6v) (вот и сказалось отсутствие esr метра). Питание на "+5VSB" 5V появилось. При подаче этих 5 V на PS-ON, на кондесаторе EC2(питания IC1) появилось 12 Вольт, на конденсаторе EC5(питание шим IC3) появилось 13.84 вольта (ic3 пока не стоит). На выходе "+5V 3A" напряжение 3 вольта.
Это всё понятно, до замены EC4 питание до этих контроллеров (IC1,IC3) тоже приходило, но спустя протяженное время, пока не зарядится этот конденсатор EC4. Ранее я его-EC4 тоже менял, но он оказался ещё хуже. Так куда копать, как решить проблему этих бабахов?
ДОБАВЛЕНО 18/04/2021 23:17
| iv-9 писал: | | Если питание дежурной шимки нарастает плавно, то добейся, чтоб нарастало нормально, потому что отсюда все скачки питания остальных шимок, каскад на IC2 может не тянуть нагрузку и циклично перезапускаться, вместе с остальными. | В общем, получается добился. |
|
iv-9
Фанат форума
Сообщения: 6360
|
| Да ты ее уже решил. У тебя др часть не давала нормальных питаний остальным, отсюда цикличные запуски и моргания подсветки. Нахрена было писать, что все конденсаторы поменял. Или гуано какое-то с разбора ставил? |
|
|
Руслан0101
|
Извините, я новичек, а что значит "др"? А то я в гугле не нашел.
| iv-9 писал: | | Да ты ее уже решил. У тебя др часть не давала нормальных питаний остальным, отсюда цикличные запуски и моргания подсветки. Нахрена было писать, что все конденсаторы поменял. Или гуано какое-то с разбора ставил? | Вот такое гуано мне и попалось, а бабах из за этого? |
|
iv-9
Фанат форума
Сообщения: 6360
|
Вполне может быть. Плохие питания, броски, плохая фильтрация питания шимки вполне могут утянуть ключик и т.д.
Будешь проверять - еще посмотри как PFC работает после перевода БП в рабочий режим, сколько на самом пузатом сетевом конденсаторе.
Др - дежурный режим, рр - рабочий режим. |
|
Некто Никто
Фанат форума
Сообщения: 5018
|
| iv-9 писал: |
Будешь проверять - еще посмотри как PFC работает после перевода БП в рабочий режим, сколько на самом пузатом сетевом конденсаторе.
|
изверг! Вообще неразрешимый ребус задал ТС... |
|
|
Руслан0101
|
iv-9, Ок проверю
НектоНикто Скорее я новичек или делитант. Очень благодарен Вашей помощи! Вы, свими советами, поднимаете интеллект НАЦИИ!!! |
|
виктор-теледоктор
Фанат форума
Сообщения: 13900
|
| Раньше всегда спрашивал,новые ли электролиты ставят во время ремонта.Подозревал,что ставят б/у старье выдернутое из Ц-275 в целях экономии 30 рублей,но не думал что всё так запущенно. |
|
|
z.l.ol.
|
| ((((((( Так куда копать, как решить проблему этих бабахов?))))))) Может попробовать приборы приобрести , а не искать взутиков |
|
|
Руслан0101
|
| Приобрел прибор. Буду теперь менять. У одного конденсатора esr на одну сотую завышено |
|
|
Руслан0101
|
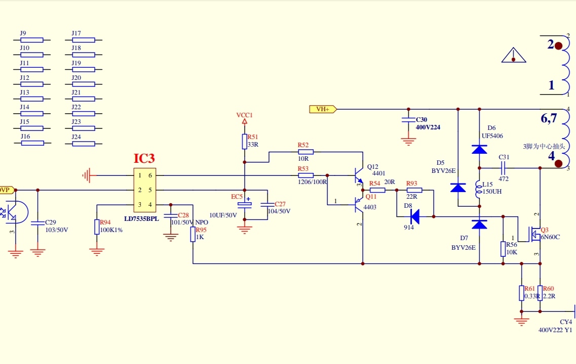
Долгое время валялась плата так как я на телевизор поставил другую , он удачно работает. И вот я решил довести до ума эту плату снова.
С помощью ослика обнаружил, что точно межвитковое на Т2.
Перемотал транс, заминил всё сгорешвее, но боюсь включать в сеть так как не знаю, должны ли быть такие импульсы на базе-эммитере Q3 (фото1)?
Волнует вопрос ,так как на выходе из шим IC3 на базах транзисторов Q11, Q12 вот такие импульсы (фото2).
Вот фото этого участка схемы (фото3). Скажите ,импульсы нормальные на силовом транзисторе (фото1), а то помеха какая то странная...?
| IMG_20210907_160542.jpg |
| Описание: |
|
| Размер файла: |
220.64 КБ |
| Просмотрено: |
114 раз(а) |

|
IMG_20210907_160905.jpg 168.25 КБ Скачано: 134 раз(а)
IMG_20210907_161837.jpg 120.18 КБ Скачано: 122 раз(а)
|
|