| Автор | Сообщение |
|
jackfast
|
Panasonik dvd-s42
проц mn2ds0009vp
Пришел в ремонт с жалобой что в нем застрял диск который так выдерли, после разборки саму механику востановил, движки рабочие, но лоток невыезжает, если открытый заезжает сразу при включении. После проверки оказалось что концевик (рабочий) закрытия лотка во включеном режиме постоянно закорочен в выключеном нет. Подозрение пало на IC6001 MN101C87AAG (ноги 20 и 19). Вопрос в том кретично ли даной микрухе питание в -12В ? На нее приходит -9В. |
|
Иван Василич
Старший модератор
Сообщения: 5574
|
| jackfast писал: | | Подозрение пало на IC6001 MN101C87AAG (ноги 20 и 19). Вопрос в том кретично ли даной микрухе питание в -12В ? На нее приходит -9В. | Каким образом на нее? Это питание индикаторной части,а питание цифровой данного проца 3,3 вольта
jackfast, Вы роете не в том направлении Управление драйвером двигателей управляет IC8001 и команды с концевиков приходят на него-же  |
|
serp1972
Передовик
Сообщения: 1431
|
jackfast, Посоветовал бы начать с полной переборки механники данного девайса .Насколько я помню это та механника с длинным"коромыслом" где на выброс лотка и перемещение головы один движек...
serp.pdf 254.88 КБ Скачано: 528 раз(а)
|
|
|
jackfast
|
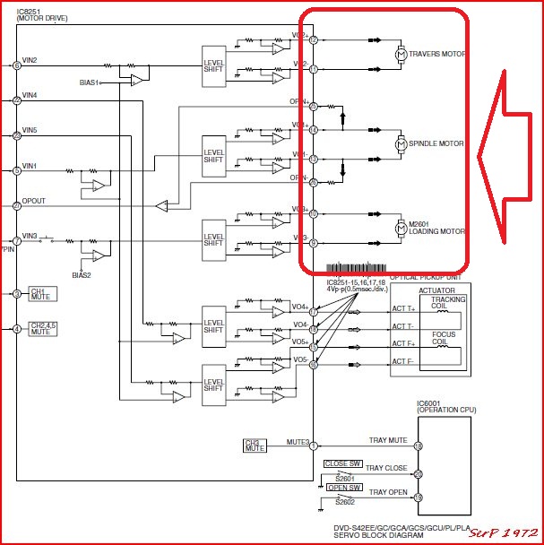
Спасибо за ответы. Схему еще раз пересмотрел , может чтото не так со схемой или я невнимателен но... страница 55 приложения С1С2 блок концевиков привода лотка, далие смотрим сигналы CLOSE SW и OPEN SW идут на страница 53 A6 и далие по шине D4 на чип IC6001 MN101C87AAG причем на сигнале CLOSE SW висит питание IR6131 через резистор, отключаю IR6131 лоток нормально открывается и закрывается . По поводу питания был неправ, питание чипа 3,3В, лоток с коромыслом но там 3 движка и на голову свой. Концевики проверял снявши плату, они рабочие, но на закрытие сразу же звонится на масу всемя ногами при включении питания. Механику подставлял другую с рабочего аппарата таже ситуация.
DVD-S42EE.pdf 5.73 МБ Скачано: 1662 раз(а)
|
|
serp1972
Передовик
Сообщения: 1431
|
Ijackfast, Да точно -там 3и движка.А подкинуть C8251(драйвер) не пробовали.может и в нем че не так?
1.jpg 94.4 КБ Скачано: 996 раз(а)
|
|