| Автор | Сообщение |
|
zsotya
|
Доброго времени суток.
Имеется телевизор Philips с шасси GR2.2
непонятно какая модель, сорванная задняя наклейка.
БП на TDA8385
строчник TDA2597B
HOT BU508AF
кадровая на транзисторах
синхронизатор на TDA2579B
ТДКС из схемы не могу определить, спрятали название, сегодня вечером буду у клиента, отпишу.
тюнер UV916.
изначально была проблема с кадровой разверткой, было видно изображение 2 см по горизонтали, но после замены двух конденсаторов заработал. Но изображение растянуто по строкам, и присутствует довольно сильная подушка.Модуль коррекции здесь собран на плате кинескопа, и там был потекший конденсатор, но его замена ничего не изменила. Регуляторы размера по строкам, и коррекции совсем не реагируют. Напряжение 12в и 190в на плате присутствуют.

Безымянный1.jpg 134.75 КБ Скачано: 348 раз(а)
|
|
goga_tv
Фанат форума
Сообщения: 4857
|
|
iv-9
Фанат форума
Сообщения: 6356
|
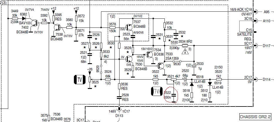
Диодный модулятор на своем месте? Проверить его и конденсаторы в плечах. Для работы EW коррекции указанных напряжений не достаточно, по схеме должно быть еще -26. Проследить цепь от модулятора до ПК, разрывные резисторы (3534), предохранители (1534), дроссели, проверить ESRом или заменой все эл.конденсаторы, относящиеся к коррекции, в частности, 2524, сами подстроечники и т.д. . |
|
JYRIJJ
Спец-агент
Сообщения: 4741
|
iv-9, Ты бы ищё сам приехал и ето зделал,  |
|
iv-9
Фанат форума
Сообщения: 6356
|
Че-то размягчел, думаешь ТСу поможет? Самое главное в буквах "и т.д" .Не знаю, как где, у нас такие вообще в ремонт уже не берут. Или ремонт дороже ТВ. Сам забыл, когда такие делал  |
|
LordLostr
Модератор
Сообщения: 8673
|
| zsotya, В правилах сказано: 2. В поле темы указать основной состав микросхем TB, указав при этом тюнер и ТДКС. |
|
JYRIJJ
Спец-агент
Сообщения: 4741
|
| Цитата: | | у нас такие вообще в ремонт уже не берут |
Я ищё их делаю, правда попадаются редко
| Цитата: | | Или ремонт дороже ТВ |
Эсли покупать новые ТДКСы, то да.... а так валяется ищё всякого хламу, почему бы не заработать на нём .  |
|
|
zsotya
|
БП на TDA 8385
строчник TDA2597B
HOT BU508AF
кадровая на транзисторах
синхронизатор на TDA 2579B
ТДКС из схемы не могу определить, спрятали название, сегодня вечером буду у клиента, отпишу.
тюнер UV 916. |
|
LordLostr
Модератор
Сообщения: 8673
|
|
|
zsotya
|
goga_tv,
отпаял в месте, где рекомендовал goga_tv, но результата никакого, без изменений. |
|
JYRIJJ
Спец-агент
Сообщения: 4741
|
| zsotya писал: | goga_tv,
отпаял в месте, где рекомендовал goga_tv, но результата никакого, без изменений. | И што растр не сузился? |
|
|
zsotya
|
| нет, я тоже ожидал какое-то изменение , но вообще ничего не поменялось.Проверил диодный модулятор, конденсаторы в плечах, и ничего.Питание -26в для коррекции на ПК тоже имеется. |
|
goga_tv
Фанат форума
Сообщения: 4857
|
| zsotya писал: | | отпаял в месте, где рекомендовал goga_tv, но результата никакого, без изменений. |
Вывод сам можешь сделать? Возможно , причина не на плате кинескопа а до нее?...
ДОБАВЛЕНО 19/09/2012 20:43
Гы , вывод уже сделан
Осталось мелочь, - несколько деталек посмотреть...

|
|
|
zsotya
|
| ну да, пойду искать вражескую деталь. |
|
iv-9
Фанат форума
Сообщения: 6356
|
И, возможно, она есть в перечисленных выше  |
|
JYRIJJ
Спец-агент
Сообщения: 4741
|
iv-9, Решил поигратся?  |
|
|
zsotya
|
| Не может быть EW отключено в сервисном меню? |
|
goga_tv
Фанат форума
Сообщения: 4857
|
| zsotya писал: | | Не может быть EW отключено в сервисном меню? |
конечно может. Занеси ТВ в мастерскую! |
|
|
zsotya
|
| во первых телек не мой, а во вторых нет в моем городе мастерской, я занимался ремонтом, но в основном 3УСЦТ. |
|
JYRIJJ
Спец-агент
Сообщения: 4741
|
| Цитата: | | Не может быть EW отключено в сервисном меню? |
Вот ето новость
ДОБАВЛЕНО 19/09/2012 22:19
zsotya, E/W у тебя на земле  |
|