| Автор | Сообщение |
|
Ivan--2011
|
Здравствуйте! СМ Ariston Margherita2000 ALS88X (12 лет без отказов) при включении светят постоянно диоды "сеть" и "замок дверцы". Фильтр воды, клапана, пресостат, помпа, проверены исправны. После 30 минут простоя включился режим диагностики - вращается диск КА, мигает "сеть" 2 раза с f=1Гц и периодом 8 секунд (F02).
Замер R эл.двигателя вращения барабана:
№ конт. Цвет провода R, Ом Что подключено
1 Зеленый ? ?
2 Синий ? ?
3 Коричневый 2,1 Ом щетка ?
4
5 Красный 2,1 Ом Щетка ?
6 Белый 173 Ом обмотка ТГ
7 Белый 173 Ом обмотка ТГ
Эл схему (из журнала Ремонт и сервис №12 2005г.) на форуме нашел, но подключение двигателя там не соответствует СМ.
Подскажите пожалуйста, значение сопротивления исправного термовыключателя = 0 Ом ? (между
выводами контактов 1-2 ) и если не затруднит, дайте пожалуйста схему или ссылку на нормальную эл. схему (3 дня поиска - ничего толкового и море рекламы) |
|
xarl
Модератор
Сообщения: 21874
|
| Ivan--2011, ты определись что тебе нужно. Может мастера? |
|
Petch
Завсегдатай
Сообщения: 874
|
Ситуация, на 99%, для мастера - дело 15 минут и не сильно накладная для клиента, но если клиент с такими познаниями загубит мотор, цена ремонта вырастет раза в 3-4... Так что, пока не поздно - к специалисту!  |
|
Dima700926
Модератор
Сообщения: 5121
|
| Ivan--2011 писал: |
№ конт. Цвет провода R, Ом Что подключено
1 Зеленый ? ?
2 Синий ? ?
3 Коричневый 2,1 Ом щетка ?
4
5 Красный 2,1 Ом Щетка ?
6 Белый 173 Ом обмотка ТГ
7 Белый 173 Ом обмотка ТГ |
Двигатель перед носом, провода на колодке. Термозащита - 0 Ом, иначе - как? На 4 провода нужна схема? Лучше мастера вызови. |
|
|
Ivan--2011
|
Ну вот спросил...сразу фэйсом об тэйбл...за что?
Dima700926 спасибо, Термозащита - 0 Ом это понятно, я хотел уточнить у спецов номера контактов в разъеме. Термозащита - Г Ом залип биметалл?
Подключение элдвигателя разъем (4).png 112.14 КБ Скачано: 1337 раз(а)
|
|
шайтан
Виртуоз болгарки
Сообщения: 5915
|
| Ivan--2011 писал: | | Ну вот спросил...сразу фэйсом об тэйбл...за что? |
за это:
Откуда:?
Сайт:
Род занятий:?
Интересы:
к бомжам здесь так и относятся  |
|
|
Ivan--2011
|
Здравствуйте Шайтан!
Откуда:? Москва
Сайт: ???
Род занятий: Инженер
Интересы:
к бомжам здесь так и относятся В Украине? Летом в Коктебеле почему-то к вопросам так не относились...
Заполнение анкеты в интернете разве что-то меняет?
Уважаемый Шайтан, ну теперь схемой можете поделиться? |
|
|
Ivan--2011
|
Спасибо всем, кто не помог, поэтому разобрался сам.
Пришлось за схемой подключения эл.двигателя лезть под машину, заодно проверил термовыключатель - он в норме (R=0 Ом), а причина ступора машины была в износе щеток (одна еле "контачила"). Купил пару новых в "Айсберге", заменил и через 15 мин машина стирала.
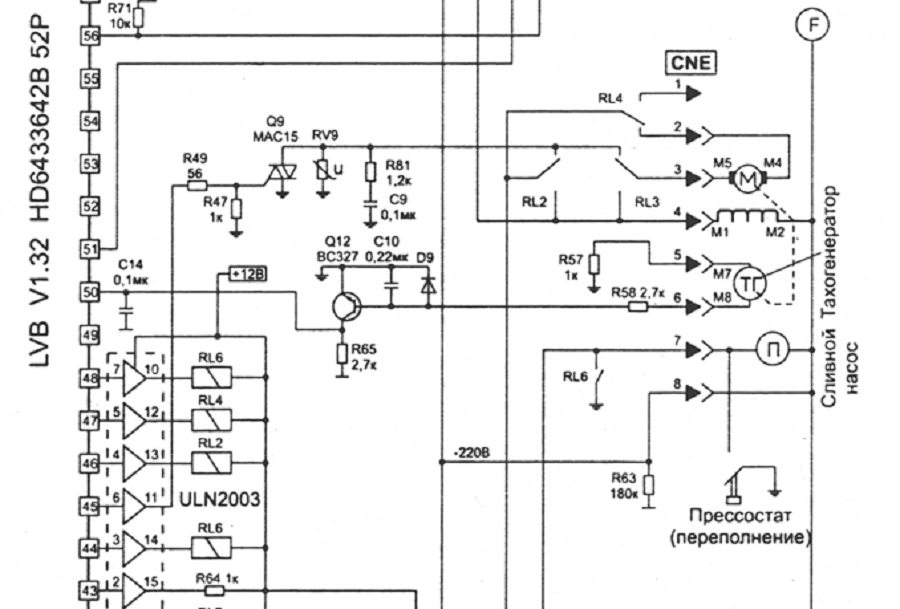
Если кому потребуется назначение контактов разъема эл.двигателя см. схемку:
ДОБАВЛЕНО 11/11/2012 01:24
фото разъёма двигателя
ДОБАВЛЕНО 11/11/2012 01:33
фрагмент эл. схемы в которой разъём другой
| разъём эл_двигателя Ariston Margherita2000 ALS88X.png |
| Описание: |
|
| Размер файла: |
317.22 КБ |
| Просмотрено: |
1129 раз(а) |

|
| разъём эл_двигателя Ariston Margherita2000 ALS88X.png |
| Описание: |
|
| Размер файла: |
317.22 КБ |
| Просмотрено: |
686 раз(а) |

|
схемка.jpg 144.71 КБ Скачано: 2390 раз(а)
схема подключения эл_двигателя Ariston Margherita2000 ALS88X.jpg 112.81 КБ Скачано: 2270 раз(а)
|
|