| Автор | Сообщение |
|
LastHero
|
Привет всем. Перестал работать тюнер 4100C. Разобрал, на первый взгляд все хорошо, но тюнер не работает. Хочу начать проверку БП, нужно проверить наличие 3,3В 5В 12В и 22В относительно общей шины. Есть схема, относительно нее я смогу снять показания, но насколько мне сказали БП нужно нагружать 1 Амперной лампочкой перед тем как снимать показания, объясните пожалуйста как его нагрузить. (если можно подробно, может у кого есть рисунки или видео). Заранее благодарю.
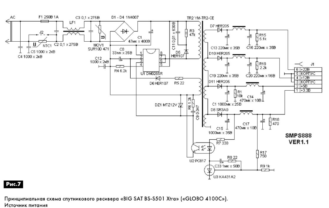
Источник питания GLOBO 4100.JPG 78.56 КБ Скачано: 741 раз(а)
|
|
xarl
Модератор
Сообщения: 21874
|
| LastHero, зачем тебе это? Отдай мастеру и все дела. |
|
|
LastHero
|
| Мне это безумно интересно, и я хочу этому научится. |
|
xarl
Модератор
Сообщения: 21874
|
|
олса
Передовик
Сообщения: 1903
|
Бери и меряй -нас не грузи лампочкой (нагрузить-значит подсоеденить в качестве нагрузки лампочку -ещё проще значит просто подключи...).Но грузить ничего не надо.
Но (ты не мастер же!!!) после ремонта тобой не боишься ли пожара в доме?Отнеси лучше профи  |
|
|
LastHero
|
| То есть тюнер нужно собрать, + подключить лампочку, и так замерять 3,3В 5В 12В и 22В ? |
|
xarl
Модератор
Сообщения: 21874
|
| LastHero, можешь убить окончательно... Просто не осознаешь что делаешь. |
|
|
LastHero
|
| Не осознаю, поэтому и прошу вас, объяснить мне что, и как нужно сделать. |
|
|
letchik71
|
для начала пойти учиться в специализированное учреждение  |
|
xarl
Модератор
Сообщения: 21874
|
| LastHero, личка об обучении. |
|
|
LastHero
|
| letchik71, проучился уже 5 лет, и научился ровно ничего. Сейчас не то время, учится нужно самому. |
|
Сергей92
Завсегдатай
Сообщения: 887
|
| LastHero, Короче у тебя имеется 12В в БП. Берём лампочку 12В 5Вт, то есть гдето 0,4А. Этого хватит и перехватит. И подпаиваешь один на общий, второй на +12В (Все штатные нагрузки при этом отключаешь!). Всё. Теперь подключаем всё это дело к сети и меряем тестером напругу выхода. |
|
sattel
Завсегдатай
Сообщения: 544
|
| Лампочку нужно нагружать не по 12 а по 3.3вольтам.По этому напряжению работает стабилизация всех выходных напряжений. |
|
Yuritsh
Фанат форума
Сообщения: 18498
|
Сергей92, sattel, объясните, нахрена его вообще нагружать?
| LastHero писал: | | То есть тюнер нужно собрать | Вот именно. Собрать, и отнести специалисту. |
|
|
LastHero
|
То есть берем сам БП, и отсоединяем от остальной части тюнера? паяем 1 провод лампочки на на ножку GND, второй на 12В, включаем в розетку и меряем напряжения 3,3В 5В 12В и 22В на микросхеме?
p.s. припаять лампочку и мереть напряжение нужно на микросхеме или на шине? |
|
Yuritsh
Фанат форума
Сообщения: 18498
|
| LastHero писал: | | мереть напряжение нужно на микросхеме или на шину? | Пипец полный. Закрывай, не позорься.
| LastHero писал: | | Мне это безумно интересно, и я хочу этому научится. | Не п зди, халявщик. Что-то нигде не наблюдалось твоего "безумного интереса", пока у тебя не сломался ресивер.
Ты всерьёз думаешь, что не умея починить даже утюг, можно ВДРУГ научиться чинить достаточно сложные устройства? |
|
|
LastHero
|
| Я лучше по позорюсь и научусь, а ты стебись сколько угодно, я уже привык. Не тебе судить был у меня интерес или не было. Надеюсь найдутся люди которым не составит труда объяснить что к чему. |
|
Yuritsh
Фанат форума
Сообщения: 18498
|
Но ты ведь даже азов на знаешь. Ты в своей жизни, хотя бы детекторный приёмник собрал? Что ты сразу в ресиверы лезешь? Как можно научиться логарифмам, не зная таблицы умножения?
| LastHero писал: | | и меряем напряжения 3,3В 5В 12В и 22В на микросхеме? | Судя по всему, ты даже не знаешь, что такое "микросхема"
| LastHero писал: | | найдутся люди которым не составит труда объяснить что к чему. | Совершенно очевидно, ты из тех тупых клиентов, которые уверены, что кроме как "отвалился проводок", других неисправностей не бывает. |
|
|
LastHero
|
| Срать в нете, много ума не надо, наверное только этим и занимаешся? Но мне по*уй на дураков в роде тебя. |
|
|
letchik71
|
на микросхеме или на шине? ,прям как в анекдоте про радиостанцию на танке  |
|