| Автор | Сообщение |
|
poluphonik
|
| Akai LTA-32C904 - не включается.нет дежурки.После замены Q9 и IC1 у LCD появился дежурный режим.Но При включении из дежурки светодиод начинает непрерывно переключаться с красного на зеленый и обратно и аппарат дальше не включается.Все электролиты в БП заменены.На разьеме CNS1 +5v и при включении пока моргает светодиод +5v и +2.30 Остальное питание отсутствует.Помогите советом где глядеть. |
|
|
B.B.
|
|
|
poluphonik
|
Состав:
TDA 8944J
SVP-EX32-7332-LF
ESMT-M12L64322A
SST-39VF040
Я новичок это моя первая тема,поэтоиу извените если что не так.какое обозначение у майна в схеме чтобы померять напряжения это первый вопрос и второй как проверить поступает ли команда на включение БП. |
|
Borek
Старший модератор
Сообщения: 12841
|
poluphonik, как видно из твоих постов. это не просто твоя , а вообще первый телевизор, который ты решил отремонтировать. Да еще и на халяву с помощью других умов!
Не жмоться, и отнеси телик в мастерскую. Иначе придется идти в магазин за новым, что существенно дороже выйдет. |
|
|
poluphonik
|
В режиме ожидания с БП уходят 5v на проц,далее при включении моргает светодиод и на разьем CNS1 БП ( приходят 3 напряжения по 5v и одно напряжение 2.2v. а должно быть 3.3 я правильно понимаю? еще сделал замеры U22 в момент включения 3.3v и 1.8v, U19 3.3v и 5v Q14 2.2V
ДОБАВЛЕНО 04/10/2013 10:43
Это первый LCD измерительными приборами пользоваться умею и птб знаю на 5 + еще руки не дрожат с этим LCD вожусь уже неделю наверно буду еще столько же возиться если не помогут или вообще не сделаю телик моего начальника халявы никакой, а мне охота сделать. Я не жмот прошу помощи того кто поможет отблагадарю! на карту. |
|
|
B.B.
|
| poluphonik писал: | | телик моего начальника халявы никакой, | Халява у твоего начальника налицо, а вот ты чего влез в это дерьмо?  |
|
vebs
Белгородец
Сообщения: 2751
|
Сколько много интересного в инете............. http://www.multicom.ru/cgi-bin/miscb.cgi?action=print&number=16&topic=000242.dat
| Рoluphonik писал: | | Максиком MP-11 дозвон нормальный,а разговора не слышно,только шум похожийй на свист.Есть опыт с ремонтом сотовых, а с максиком впервые встретился,подскажите с чего начать? |
| Станислав Петрович, 15 Сентября 2011 писал: | Вы меня извините, но если человек задает такой вопрос, ему лучше заняться чем-нибудь другим.
Помните, восстановить изделие после вандального ремонта будет значительно сложнее (и дороже), чем просто сразу устранить отказ.
Удачи. |
poluphonik, РЛС системы Авакс не пробовал починить? |
|
|
poluphonik
|
Я думал что на форуме помогают а тут только пинают,вы наверно всему сразу научились и вам никто не помогал.
Я попросил совета у нормальных знающих мастеров. неисправность похоже в цепи шим буду искать. спс |
|
vebs
Белгородец
Сообщения: 2751
|
Схему дали, скажи спасибо и вперед!
| poluphonik писал: |
Это первый LCD измерительными приборами пользоваться умею и птб знаю на 5 + еще руки не дрожат с этим LCD вожусь уже неделю |
LCD тут не причем. Это элементарный ипульсный БП, который стоит везде. Обладаешь знаниями в электронике, так в чем тогда дело?
| poluphonik писал: | | Я думал что на форуме помогают а тут только пинают | Запросто, но для клиентов советы платные. Готов?
Хлеб же ты покупаешь, а не выпрашиваешь.
Кстати, грех обижаться, если на паперти не подали. Злись на себя!  |
|
|
poluphonik
|
Я же уже говорил что атблагадарю за помощ
ДОБАВЛЕНО 04/10/2013 12:01
Схему я неделю назад скачал. |
|
vebs
Белгородец
Сообщения: 2751
|
| Ну если отблагодаришь, то поехали. Какие емкости заменил, перечисли по позициям схемы. |
|
|
poluphonik
|
| Были заменены литы с53 с55 с23 с4 с30 с44 с64 с12 с63 с43 с42 с40 с11 с13 с10 с16, родной Q9 не помню какой был вместо него поставил к3530 и заменил IC1. полевик и IC1 были в кз. после их замены появилась дежурка. |
|
vebs
Белгородец
Сообщения: 2751
|
| poluphonik писал: | | После замены Q9 и IC1 у LCD | Причины замены? Q9 относится к ШИМ IC3, а не к IC1. Причины замены Q9? С50 почему не поменял?
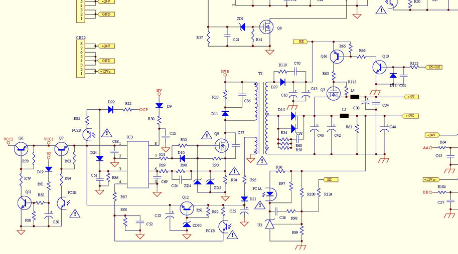
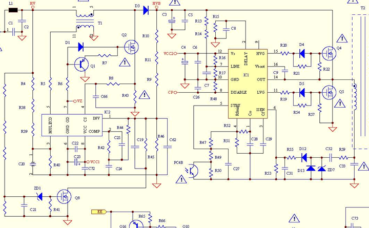
| 1.PNG |
| Описание: |
|
| Размер файла: |
394.82 КБ |
| Просмотрено: |
1796 раз(а) |

|
| 2.PNG |
| Описание: |
|
| Размер файла: |
316.9 КБ |
| Просмотрено: |
1695 раз(а) |

|
|
|
|
poluphonik
|
| IC 1 была в кз поставил такуюже L6599D |
|
vebs
Белгородец
Сообщения: 2751
|
Сколько питание на 1 ноге IC3 ? IC1 была в КЗ, а вокруг нее что, все Ок?
Давай по порядку с начала.
Нагрузи лампочкой автомобильной с габаритов дежурку 5 вольт. Что имеешь, стабильное 5 вольт или понижение? БП отключи от телевизора. Про L6599D пока не думай. Разберись с дежурным питанием. Оно держит нагрузку? |
|
vebs
Белгородец
Сообщения: 2751
|
|
|
poluphonik
|
У Q9 было кз, С50 заменил, IC3 1 нога 13.5v
ДОБАВЛЕНО 04/10/2013 13:14
подключил к с44 лампочку, лампочка горит БП нагрузку держит 5.25v |
|
vebs
Белгородец
Сообщения: 2751
|
Уже хорошо.
Теперь - при переводе в рабочий режим PS - on ( при нагрузке БП лишь на лампу ), на 12 ноге L6599D сколько питание?
И PFC включается, т.е. на банке сетевой 400в? |
|
|
poluphonik
|
БП на столе к нему подключена только лампа включаю в сеть лампа загорается 5v стабильно держит, вопрос чтобы перевести БП в PS-on надо замкнуть +5vsb 6 пин разьема CNS1 на 1пин PS-ON этого же разьема? я так пробовал на 12 ноге L6599D ничего нет, а на банке 300v
ДОБАВЛЕНО 04/10/2013 15:53
Смотреть на 1 ноге IC 3 я правильно мыслю? |
|
vebs
Белгородец
Сообщения: 2751
|
Да, подать на Ps-On 5 вольт. Если нет на 12 ноге, то ищи где потерялись 13 в на Q6 - Q7. Нет Vcc1 Vcc2 потому и не включается основоное питание и PFC
-------------------------------------------------------------
Ты хоть по картинкам понимаешь, что должно произойти при подачи Ps-On + 5 в? Q14 Э-К замыкаются, на оптопару PC (A B) поступает напряжение и Q7 открывается. Сделай проще. Э-К Q7 замкни, тогда на IC2 на 8 н появится питание и должно появиться 400в на банке. Пробуй. А если к Q7, и у Q6 замкнешь Э-К, то на 12 н L6599D появится питание и включится основное питание.



|
|