| Автор | Сообщение |
|
RUSлан
|
Всем доброго времени суток.
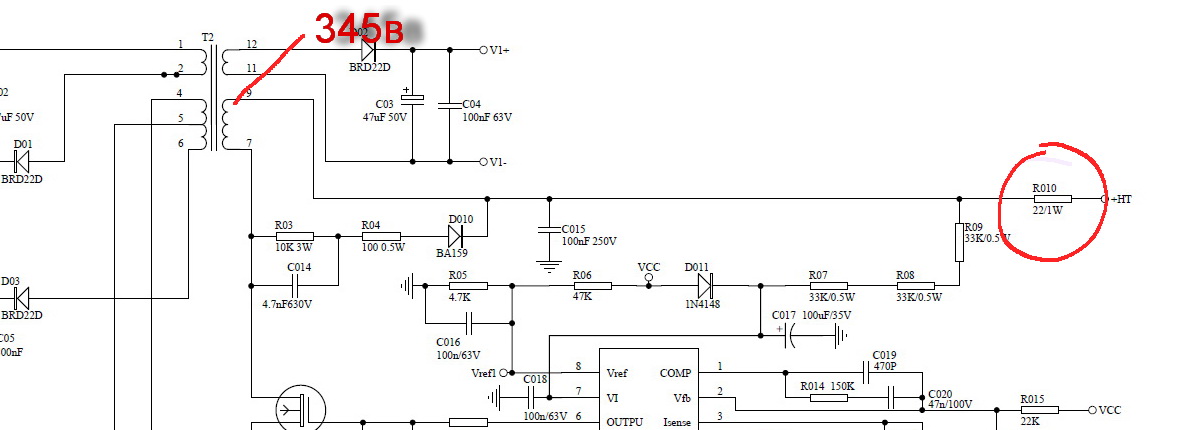
Помогите пожалуйста советом,схемой . Ресанта 220пн не включается .плата на базе GP92 схемы то что лежат в сети не соответствуют . Аппарат работал нормально раздался щелчек и после этого не включается питание после диодного моста есть 325 в нашел резистор 22 оМ корпус откололся заменил на новый куда дальше рыть не могу понять. 15в ни где нету.
| 22.jpg |
| Описание: |
|
| Размер файла: |
345.65 КБ |
| Просмотрено: |
472 раз(а) |

|
| 11.jpg |
| Описание: |
|
| Размер файла: |
249.32 КБ |
| Просмотрено: |
532 раз(а) |

|
33.jpg 160.8 КБ Скачано: 380 раз(а)
|
|
sofrina
Модератор
Сообщения: 4812
|
счастливчик,всего лишь в первичке что-то лопнуло и треснуло
хотя подскажу путь правильный, может и схемку и найдешь ейную, но проще найти даташит на микру что в первичке и по стандартной ейной схеме ремонтить, если на компоненте собрана первичка- то искать аналогичную от любого другого инвертора |
|
|
RUSлан
|
микру заменил результат тот же  |
|
sofrina
Модератор
Сообщения: 4812
|
| RUSлан писал: | микру заменил результат тот же  |
главный секрет -ОНА одна не сгорает  |
|
|
RUSлан
|
нашел похожую схему транзюк на схеме 4N90C ,а на корпусе написано 1с28AU даташита на нее нет возможно ,что это какой то внутренний заводской код ? |
|
sofrina
Модератор
Сообщения: 4812
|
| RUSлан, если похожую схему выложу тебе поможет? Если "да" -то как и положено в разделе и на форуме в целом опиши что есть значимое на плате -для возможности опознания и где измерял,и что уже менял |
|
|
RUSлан
|
| схема конечно поможет и отпишусь в фотографиях. |
|
|
RUSлан
|
| когда сможешь выложить схему ? |
|
|
badun220
|
| RUSлан писал: | нашел похожую схему транзюк на схеме 4N90C ,а на корпусе написано 1с28AU даташита на нее нет возможно ,что это какой то внутренний заводской код ? |
Да там вообще стандартно всё 47ом на базу 4n90 резистор 1.2ом на землю с эмиттера 22ом на коллектор редко стабилитрон в базе 18в.Если через пару дней вышибет 4n90 под замену. |
|
sofrina
Модератор
Сообщения: 4812
|
| вот именно ,элементарщина, только все называем своими именами, там хде база будет затвор, или для англопишущих -gain,там где коллектор будет сток, или drain и т. п. |
|
|
RUSлан
|
спасибо но схему хотелось бы увидеть  |
|
KRAB
Распугиватель клиентов
Сообщения: 21704
|
в даташите ... или в аналогичных ... и даром она не нужна, если Мастер, а клиенту - НЕ ПОМОЖЕТ! |
|
sofrina
Модератор
Сообщения: 4812
|
| KRAB писал: | в даташите ... или в аналогичных ... и даром она не нужна, если Мастер, а клиенту - НЕ ПОМОЖЕТ! |
золотые слова глаголишь... |
|
|
RUSлан
|
Парни привет . походу дела нашел косяк, до трансформатора Т2 идет 345 в ,а с транса выход 0в
ре1с.jpg 86.97 КБ Скачано: 664 раз(а)
|
|
KRAB
Распугиватель клиентов
Сообщения: 21704
|
| RUSлан писал: | | походу дела нашел косяк, до трансформатора Т2 идет 345 в ,а с транса выход 0в | ******************** ... иСчи и пЕши иСЧо, ***********.. |
|
|
RUSлан
|
Ни чего не понятно! не членораздельные предложения у вас проблема с речью и головой походу дела клоунада. |
|
KRAB
Распугиватель клиентов
Сообщения: 21704
|
| RUSлан писал: | | Ни чего не понятно! | - а фули тут понимать? ****************************************о? Или продемонстрировать для ютуба желаешь?!  |
|
|
RUSлан
|
| *****************************************************. а сварку я сделал заменил транзистор, *****************. парни всем спасибо за помощь |
|
KRAB
Распугиватель клиентов
Сообщения: 21704
|
| RUSлан писал: | | сделал заменил транзистор | - сказочник ...  |
|
sofrina
Модератор
Сообщения: 4812
|
|