| Автор | Сообщение |
igorasrex
Завсегдатай
Сообщения: 635
|
| Вячеслав-79 писал: | при 2в=1,05в
при 30в=1,3в |
светодиод в порядке а вот на счет транзистора не знаю .
измерял сопротивление и в одном, и в другом направлении? многовато 296Ом, ну это исходя из того , что я намерил на разных. а может для именно этой нормально. |
|
|
Вячеслав-79
|
| Вячеслав-79 писал: | | igorasrex писал: | | Вячеслав-79 писал: | | при 30 вольт=296 Ом(ток потребления 0,02), по моему это не нормально, но ЛБП мой больше не выдаёт)) |
а в это время, если измерить реально на светодиоде сколько(между 1-й и 2-й ножками)? |
при 2в=1,05в
при 30в=1,3в
ДОБАВЛЕНО 24/07/2015 13:38
| igorasrex писал: | | Вячеслав-79 писал: | | при подаче 2 вольта через резюк 1 кОм на первую ножку, на выходе 3-4 1 кОм, прибавил напряжения до 3,5 вольт, стало на выходе 695 Ом, я так понимаю оптрон в норме |
добавь еще, не бойся, резистор ограничивает ток.
увидеть меньше 100 Ом.
если оптрон в порядке, сколько там на VCC STR-ки? проверить все детали в первичке. |
на str питание так же пульсирует, от 11-до 16,5 вольт, первичку проверял, стабики все, кроме по питанию менял, пикушки поднимал, резюки в норме, соответствуют номиналу, str менял |
стабик по питанию поднимал, то же самое, пульсирует
ДОБАВЛЕНО 24/07/2015 13:41
| igorasrex писал: | | Вячеслав-79 писал: | при 2в=1,05в
при 30в=1,3в |
светодиод в порядке а вот на счет транзистора не знаю .
измерял сопротивление и в одном, и в другом направлении? многовато 296Ом, ну это исходя из того , что я намерил на разных. а может для именно этой нормально. |
меряется сопротивление только в одном направлении , в другом полный ноль |
|
igorasrex
Завсегдатай
Сообщения: 635
|
| Вячеслав-79 писал: | | стабик по питанию поднимал, то же самое, пульсирует | так себя ведет когда пытается запустится и обратная связь требует от нее(STR-ки) режим который не входит в ее параметры.
если все остальное проверенно, то думаю стоит искать такую оптопару. |
|
|
Вячеслав-79
|
| igorasrex писал: | | Вячеслав-79 писал: | | стабик по питанию поднимал, то же самое, пульсирует | так себя ведет когда пытается запустится и обратная связь требует от нее(STR-ки) режим который не входит в ее параметры.
если все остальное проверенно, то думаю стоит искать такую оптопару. |
а как на счёт ТПИ, может межвитковое, из-за этого потеря мощности и не заводится |
|
igorasrex
Завсегдатай
Сообщения: 635
|
| Вячеслав-79 писал: | меряется сопротивление только в одном направлении , в другом полный ноль
|
ноль или наоборот ,бесконечность?
| Вячеслав-79 писал: | первичку проверял, стабики все, кроме по питанию менял
| уверен что не ошибся номиналами?
зачем менять исправное на исправное? их так же легко проверить. на катод через сопрот. 500 Ом даешь "+" и "-" на анод и повышаешь напряжение, пока не увидишь потребление как и с оптопарой и меряешь , что там на нем. если напряжение на нем совпадает с номиналом то исправен.
ДОБАВЛЕНО 24/07/2015 13:59
| Вячеслав-79 писал: | | а как на счёт ТПИ, может межвитковое, из-за этого потеря мощности и не заводится |
у твоего блока не потеря мощности, а нету запуска. думаю мало вероятно , что ТПИ причина . |
|
|
Вячеслав-79
|
| igorasrex писал: | | Вячеслав-79 писал: | меряется сопротивление только в одном направлении , в другом полный ноль
|
ноль или наоборот ,бесконечность?
| Вячеслав-79 писал: | первичку проверял, стабики все, кроме по питанию менял
| уверен что не ошибся номиналами?
зачем менять исправное на исправное? их так же легко проверить. на катод через сопрот. 500 Ом даешь "+" и "-" на анод и повышаешь напряжение, пока не увидишь потребление как и с оптопарой и меряешь , что там на нем. если напряжение на нем совпадает с номиналом то исправен.
ДОБАВЛЕНО 24/07/2015 13:59
| Вячеслав-79 писал: | | а как на счёт ТПИ, может межвитковое, из-за этого потеря мощности и не заводится |
у твоего блока не потеря мощности, а нету запуска. думаю мало вероятно , что ТПИ причина . |
бесконечность, не так выразился. А тогда причём первичка, если через подстроечник заводится нормально, на выходе все напруги есть, только занижены, строка в большую часть, вот поэтому может и межвитковое
ДОБАВЛЕНО 24/07/2015 14:04
| Вячеслав-79 писал: | | igorasrex писал: | | Вячеслав-79 писал: | меряется сопротивление только в одном направлении , в другом полный ноль
|
ноль или наоборот ,бесконечность?
| Вячеслав-79 писал: | первичку проверял, стабики все, кроме по питанию менял
| уверен что не ошибся номиналами?
зачем менять исправное на исправное? их так же легко проверить. на катод через сопрот. 500 Ом даешь "+" и "-" на анод и повышаешь напряжение, пока не увидишь потребление как и с оптопарой и меряешь , что там на нем. если напряжение на нем совпадает с номиналом то исправен.
ДОБАВЛЕНО 24/07/2015 13:59
| Вячеслав-79 писал: | | а как на счёт ТПИ, может межвитковое, из-за этого потеря мощности и не заводится |
у твоего блока не потеря мощности, а нету запуска. думаю мало вероятно , что ТПИ причина . |
бесконечность, не так выразился. А тогда причём первичка, если через подстроечник заводится нормально, на выходе все напруги есть, только занижены, строка в большую часть, вот поэтому может и межвитковое |
номиналами не ошибся, стабики ставил новые, и после этого вообще без изменений
ДОБАВЛЕНО 24/07/2015 14:07
ещё мне не понятно, почему по питанию str стоит стабик на 36 вольт, если рабочее напряжение не больше 20 я так думаю |
|
igorasrex
Завсегдатай
Сообщения: 635
|
| Вячеслав-79 писал: | | ещё мне не понятно, почему по питанию str стоит стабик на 36 вольт, если рабочее напряжение не больше 20 я так думаю |
он играет роль защиты. его может и не быть.
| Вячеслав-79 писал: | | А тогда причём первичка, если через подстроечник заводится нормально, на выходе все напруги есть, только занижены, строка в большую часть, вот поэтому может и межвитковое | и ты можешь, меняя сопротивление подстроечника
изменять выходные напряжения?
ты подобрал, вместо части важных для стабилизации цепей какое-то сопротивление , что в какой-то мере входит в спектр ее(STR-ки) режимов, но так бп не будет работать как должен. и это не означает что все в порядке. например стабик отмеченный если пробит или еще что-то, то ты подбираешь сопротивление подстроечником которое исключает его пробой, или других деталей которые мы проверяем.
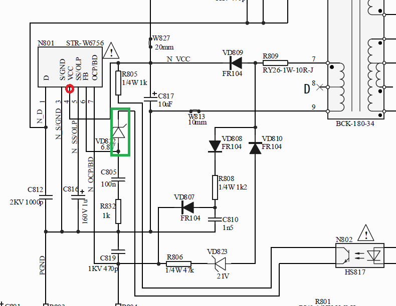
первичка.png 75.47 КБ Скачано: 643 раз(а)
|
|
iv-9
Фанат форума
Сообщения: 6360
|
| А шимку с другой партии не пробовал? (STR-W6753 = STR-W6754 = STR-W6756 = (STR-W6750F) = (STR-W6765) ) |
|
|
Вячеслав-79
|
| igorasrex писал: | | Вячеслав-79 писал: | | ещё мне не понятно, почему по питанию str стоит стабик на 36 вольт, если рабочее напряжение не больше 20 я так думаю |
он играет роль защиты. его может и не быть.
| Вячеслав-79 писал: | | А тогда причём первичка, если через подстроечник заводится нормально, на выходе все напруги есть, только занижены, строка в большую часть, вот поэтому может и межвитковое | и ты можешь, меняя сопротивление подстроечника
изменять выходные напряжения?
ты подобрал, вместо части важных для стабилизации цепей какое-то сопротивление , что в какой-то мере входит в спектр ее(STR-ки) режимов, но так бп не будет работать как должен. и это не означает что все в порядке. например стабик отмеченный если пробит или еще что-то, то ты подбираешь сопротивление подстроечником
которое исключает его пробой, или других деталей которые мы проверяем. |
спасибо за пояснение, да и вообще, сколько внимания уделили. Буду брать новый родной оптрон.
ДОБАВЛЕНО 24/07/2015 14:27
| iv-9 писал: | | А шимку с другой партии не пробовал? (STR-W6753 = STR-W6754 = STR-W6756 = (STR-W6750F) = (STR-W6765) ) |
с нового нет, сейчас попробую в разборе поискать
ДОБАВЛЕНО 24/07/2015 14:33
| iv-9 писал: | | А шимку с другой партии не пробовал? (STR-W6753 = STR-W6754 = STR-W6756 = (STR-W6750F) = (STR-W6765) ) |
нету, закажу вместе с оптроном |
|
|
SHAPSHNIKOV-69
|
Вячеслав-79, У тебя тут вроде схема БП совпадает с Samsung,шасси KSDA.  |
|
|
Вячеслав-79
|
| SHAPSHNIKOV-69 писал: | Вячеслав-79, У тебя тут вроде схема БП совпадает с Samsung,шасси KSDA.  |
нет, я её уже смотрел, не такая |
|
|
Вячеслав-79
|
| буду заказывать оптрон у китаисов, займёт времени, поэтому если можно модераторов попросить тему не удалять, спасибо. |
|
gilan
Модератор
Сообщения: 1748
|
| Вячеслав-79, если проверено, что причиной пульсаций на 4-й ноге не является КЗ во вторичке, то сдается мне, что питание от сети работает, а от ТПИ- нет. Проверь почему, а тянуть тему на 4- ю страницу из- за этого- непозволительная роскошь. Я бы и резистор от сети который питает шимку проверил, в JVC он бывает и обрывает. И увеличивать своё сопротивление может- запросто. |
|
Rom-Zecs
Передовик
Сообщения: 2900
|
| Было похожее при пробое диода питающего шим, не было запуска совсем, поднял диод, бп стал работать на резисторе - зарядится, стартанет, разрядиться, опять заряжатся... Тут может частичный пробой или обрыв? |
|
|
oleg726
|
| При включении высокое хоть на секунду появляется? Может у тебя проблема с кадровой? JVC этим страдают! С проца на вх. кадровой проверь сопрот(ы). |
|
igorasrex
Завсегдатай
Сообщения: 635
|
| oleg726 писал: | | При включении высокое хоть на секунду появляется? Может у тебя проблема с кадровой? JVC этим страдают! С проца на вх. кадровой проверь сопрот(ы). |
читай тему полностью, что-бы не писать ерунду. |
|
|
Вячеслав-79
|
| gilan писал: | | Вячеслав-79, если проверено, что причиной пульсаций на 4-й ноге не является КЗ во вторичке, то сдается мне, что питание от сети работает, а от ТПИ- нет. Проверь почему, а тянуть тему на 4- ю страницу из- за этого- непозволительная роскошь. Я бы и резистор от сети который питает шимку проверил, в JVC он бывает и обрывает. И увеличивать своё сопротивление может- запросто. |
Проверил резюк по питанию заменой, тоже самое.
ДОБАВЛЕНО 27/08/2015 23:13
| Rom-Zecs писал: | | Было похожее при пробое диода питающего шим, не было запуска совсем, поднял диод, бп стал работать на резисторе - зарядится, стартанет, разрядиться, опять заряжатся... Тут может частичный пробой или обрыв? |
Проверил так же диод по питанию заменой, тоже самое.
ДОБАВЛЕНО 27/08/2015 23:17
Пришли запчасти от китайцев шим и оптрон, после их замены, всё тоже самое. Так же проверил токовый резюк на 0,18 Ом заменой, тоже самое. Вариант если только транс(межвитковое). |
|
|
oleg726
|
| Возьми МП 3 или подобный(если нет генератора) и проверь. Элементарно. |
|
|
Вячеслав-79
|
| oleg726 писал: | | Возьми МП 3 или подобный(если нет генератора) и проверь. Элементарно. |
Что проверить? |
|
|
Вячеслав-79
|
| пробовал опять всю вторичку оторвать, хоть бы малейшее изменение ,нет, всё тоже самое, пульсирует на 4 ноге шима. А на резюк за место оптрона шим заводится, только на строке 2, 5 вольта.(выше это описывал) |
|

|