| Автор | Сообщение |
|
Вячеслав-79
|
| Евгений373 писал: | | Вячеслав-79, дело не в оптопаре, садись за бульдозер раз дело такое. Отрывать TL-ку от +B и оптрона крайне не советую, во избежание ухода питателя в разнос, со всеми вытекающими. |
про тл-ку понятно, просто уже когда заходишь в тупик...., оставлю пока до вечера |
|
|
Вячеслав-79
|
Всем добрый день!
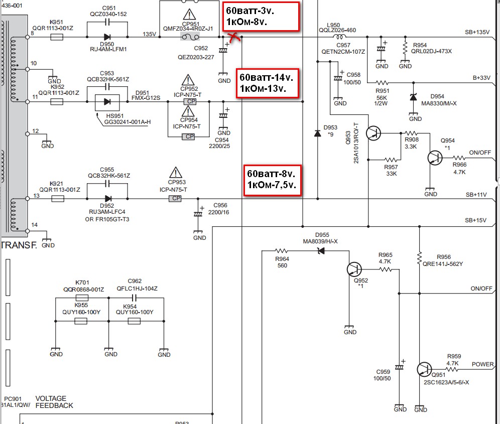
Не мог зайти в инет, были некоторые проблемы. Взял опять, откинул оптрон, повесил резюк подстроечный, на каком то форуме нашёл, что рабочее напряжение для str 8,5 вольт, выставил эти 8,5 вольт, и на выходе получились такие напряжения(скрин прилагаю), крестиком указал, где я вешал на строку нагрузку. Вешал как и лампу на 60 ватт, так и реэюк на 1 кОм. Есть сомнения по ТПИ, был из практики случай с ящиком LG, так же пульсирующее напряжение питания на шиме, был неисправен ТПИ. Не понятно, почему так строка занижена, может и в правду межвитковое в ТПИ.
2015-07-22_154757.jpg 144.9 КБ Скачано: 229 раз(а)
|
|
igorasrex
Завсегдатай
Сообщения: 635
|
поставь оптопару на место, и проверь на TL-ке на reference-пине какое напряжение. если 2,5 вольт и на оптопаре между 1-й и 2-й ножками близко к 1,0 вольт , то это РР, если на TL-ке меньше 2,5 , значит в ДР. в ДР он так и будет себя вести на нагрузку. если выяснил , что он в ДР подай принудительно ON и тогда смотри как держит нагрузку.

|
|
|
Вячеслав-79
|
| igorasrex писал: | | поставь оптопару на место, и проверь на TL-ке на reference-пине какое напряжение. если 2,5 вольт и на оптопаре между 1-й и 2-й ножками близко к 1,0 вольт , то это РР, если на TL-ке меньше 2,5 , значит в ДР. в ДР он так и будет себя вести на нагрузку. если выяснил , что он в ДР подай принудительно ON и тогда смотри как держит нагрузку. |
на тл 0,01 вольта как и на 1-2 ножках оптрона. При принудиловке str не крякнет, и сколько нужно подать точно вольт? опять же, схема не родная, та, по которой я ориентируюсь там и on\of и power есть, а в моей только power сигнал |
|
igorasrex
Завсегдатай
Сообщения: 635
|
проверь номинал резисторов используемых как делитель для reference-пина TL-ки. когда изменяется их номинал от нормы, также бп пытается запустится и напруги падают.
проверь оптопару подав через резистор 1килоом пару вольт на 1 ножку минус на 2-ю. и измерь сопротивление между 3-й и 4-й ножках.
должно уменьшаться, при повышение напруги на светодиоде оптопары, а на транзисторе оптопары меньше 100 ома должно стать.
ДОБАВЛЕНО 23/07/2015 17:30
по аналогии должно у тебя быть так:
R2/(R1+R2)=2,5/125-130 (сколько там у тебя должно быть).
ДЕЛИТЕЛЬ.png 45.75 КБ Скачано: 221 раз(а)
|
|
|
Вячеслав-79
|
| igorasrex писал: | проверь номинал резисторов используемых как делитель для reference-пина TL-ки. когда изменяется их номинал от нормы, также бп пытается запустится и напруги падают.
проверь оптопару подав через резистор 1килоом пару вольт на 1 ножку минус на 2-ю. и измерь сопротивление между 3-й и 4-й ножках.
должно уменьшаться, при повышение напруги на светодиоде оптопары, а на транзисторе оптопары меньше 100 ома должно стать.
ДОБАВЛЕНО 23/07/2015 17:30
по аналогии должно у тебя быть так:
R2/(R1+R2)=2,5/125-130 (сколько там у тебя должно быть). |
у меня идёт так:
с 1 ноги тлки идёт смд резюк через пикушку на минус, на нём написано 474, замерял его показывает 490кОм, т.е. ушёл от номинала, потом идёт резюк на минус, и дальше 2 резюка последовательно до +В, как и у вас по схеме, только у меня нет подстроечного , и плохо читается цветовая маркировка, не как не пойму какой у них номинал, сейчас буду внимательно смотреть через лупу, позже отпишусь |
|
|
Вячеслав-79
|
| Вячеслав-79 писал: | | igorasrex писал: | проверь номинал резисторов используемых как делитель для reference-пина TL-ки. когда изменяется их номинал от нормы, также бп пытается запустится и напруги падают.
проверь оптопару подав через резистор 1килоом пару вольт на 1 ножку минус на 2-ю. и измерь сопротивление между 3-й и 4-й ножках.
должно уменьшаться, при повышение напруги на светодиоде оптопары, а на транзисторе оптопары меньше 100 ома должно стать.
ДОБАВЛЕНО 23/07/2015 17:30
по аналогии должно у тебя быть так:
R2/(R1+R2)=2,5/125-130 (сколько там у тебя должно быть). |
у меня идёт так:
с 1 ноги тлки идёт смд резюк через пикушку на минус, на нём написано 474, замерял его показывает 490кОм, т.е. ушёл от номинала, потом идёт резюк на минус, и дальше 2 резюка последовательно до +В, как и у вас по схеме, только у меня нет подстроечного , и плохо читается цветовая маркировка, не как не пойму какой у них номинал, сейчас буду внимательно смотреть через лупу, позже отпишусь |
резюк который на минус у меня тестером показывает 3,9 кОм, на нём полосы вроде бы как оранжевая\черная\\коричневая\коричневая получается 300 Ом, если с другой стороны, 11 Ом, очень плохо читается, то ли оранжевая, то ли золотистая, золотистая только в допуске процента отклонения есть, но тогда получается 11 Ом, хрень какая то. А если резюки поставить из вашей схемы, или не стоит экспериментировать?) сейчас фотик заряжу , и попробую щёлкнуть, если возьмёт |
|
LordLostr
Модератор
Сообщения: 8673
|
| Вячеслав-79 писал: | | на нём написано 474, замерял его показывает 490кОм, т.е. ушёл от номинала, |
Ни куда он не ушёл,10% разброс,да и прибор даст погрешность.
Тема похоже, страниц на 5-8.  |
|
|
Вячеслав-79
|
2 резюка которые идут до в+ последовательно, в норме, а вот с одним, который идёт на минус, не пойму, сейчас ещё внимательно смотрел идут полосы оранжевый\чёрный\коричневый\коричневый, судя по таблице это или 300 Ом, или 11 Ом, у меня тестером показывает 3,9 кОм, ну на Омы логически не похоже.
ДОБАВЛЕНО 23/07/2015 19:37
из этой схемы, на минус резюк тоже высокоомный идёт, почему у меня такой цветовой код(полосы), не пойму, может 3,9 кОм у меня в норме, если верить первой оранжевой полосе, то получается 3, а вот дальше, что то не логично
ДОБАВЛЕНО 23/07/2015 19:40
если предположить, что смд резюк в норме( с погрешностью и отклонением в %), и если 3,9 кОм соответствует, то тогда делитель в норме
2015-07-23_183305.jpg 59.61 КБ Скачано: 243 раз(а)
|
|
|
Вячеслав-79
|
| igorasrex писал: | | поставь оптопару на место, и проверь на TL-ке на reference-пине какое напряжение. если 2,5 вольт и на оптопаре между 1-й и 2-й ножками близко к 1,0 вольт , то это РР, если на TL-ке меньше 2,5 , значит в ДР. в ДР он так и будет себя вести на нагрузку. если выяснил , что он в ДР подай принудительно ON и тогда смотри как держит нагрузку. |
а с чего будет 2,5 вольта на упр. тл-ки, если проц и вся та часть не запитывается, если я правильно понял, в этой схеме при запуске БП должны и на выходе быть все напруги, чтобы в первую очередь проц запитать, а проц запитывается только при принудиловке без оптрона, вот только строка занижена, и если правильно понял на ней тоже должно быть в пределе 135 вольт |
|
igorasrex
Завсегдатай
Сообщения: 635
|
значит если у тебя условно как я обозначил R2=3.9КоМ, то:
3,9/(3,9+R1)=2,5/125(пусть будут 125);
3,9+R1=3,9*125/2,5=195;
R1=195-3,9==191кОм
у тебя так измерил? или сколько?
| Вячеслав-79 писал: | | а с чего будет 2,5 вольта на упр. тл-ки, если проц и вся та часть не запитывается | ты не понял. TL-ка в цепи обратной связи БП. когда на строчке будут нужные 125 вольт и соответственно на TL на reference будет 2,5 вольта стабилитрон TL-ки начнет течь, за счет чего увеличивается напряжение на светодиод оптопары(соответственно ее транзистор открывается), и в первичке бп, схемно продуманно, чтобы от этого уменьшалась скважность импульсов. то есть если на выходе больше чем надо уменьшает, если меньше увеличивает , это и есть стабилизация.
на этих БП если делитель не в поряде то он отключается как у тебя.
оптопару проверил? |
|
|
Вячеслав-79
|
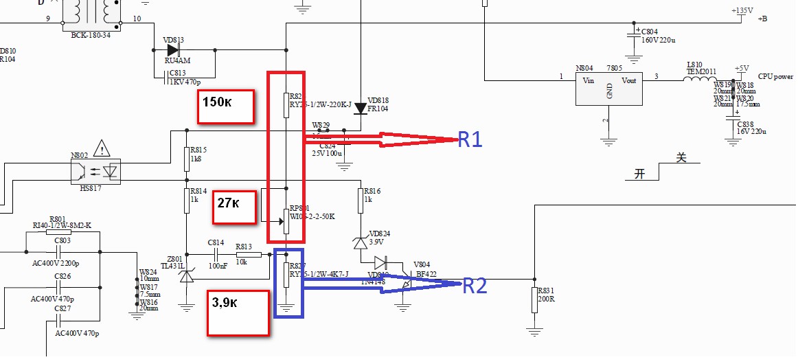
в ваш скрин свои значения поставил(скрин прилагаю), а то у меня в расчётах хрень какая то получается, оптрон не проверял, но менял уже третий, из разных партий, так же и тлку
2015-07-24_111141.jpg 88.08 КБ Скачано: 216 раз(а)
|
|
igorasrex
Завсегдатай
Сообщения: 635
|
по номиналам резисторов у тебя получается:
B+=(3,9+177)*2,5/3,9=115 вольт.
думаю так и должно быть, остается оптрон, ну или другие проблемы (в первичке или вторичке). часть цепочки что для ДР можно отцепить для проверки.
| кусок.png |
| Описание: |
|
| Размер файла: |
279.42 КБ |
| Просмотрено: |
255 раз(а) |

|
|
|
|
Вячеслав-79
|
| igorasrex писал: | по номиналам резисторов у тебя получается:
B+=(3,9+177)*2,5/3,9=115 вольт.
думаю так и должно быть, остается оптрон, ну или другие проблемы (в первичке или вторичке). часть цепочки что для ДР можно отцепить для проверки. |
отцеплять уже пробовал, тоже самое. Я уже выше поднимал вопрос, может всё таки оптрон не подходит, у меня родной стоял не 817, где то на форуме читал, что тоже замена не прокатила, только родной |
|
igorasrex
Завсегдатай
Сообщения: 635
|
| Вячеслав-79 писал: | | Я уже выше поднимал вопрос, может всё таки оптрон не подходит |
я же писал поставить на место (родной). нету его? конечно может не подходить если разные характеристики. |
|
|
Вячеслав-79
|
| igorasrex писал: | | Вячеслав-79 писал: | | Я уже выше поднимал вопрос, может всё таки оптрон не подходит |
я же писал поставить на место (родной). нету его? конечно может не подходить если разные характеристики. |
Поставил родную, тоже самое, попробую проверить её как вы писали выше
ДОБАВЛЕНО 24/07/2015 13:08
при подаче 2 вольта через резюк 1 кОм на первую ножку, на выходе 3-4 1 кОм, прибавил напряжения до 3,5 вольт, стало на выходе 695 Ом, я так понимаю оптрон в норме |
|
igorasrex
Завсегдатай
Сообщения: 635
|
| Вячеслав-79 писал: | | при подаче 2 вольта через резюк 1 кОм на первую ножку, на выходе 3-4 1 кОм, прибавил напряжения до 3,5 вольт, стало на выходе 695 Ом, я так понимаю оптрон в норме |
добавь еще, не бойся, резистор ограничивает ток.
увидеть меньше 100 Ом.
если оптрон в порядке, сколько там на VCC STR-ки? проверить все детали в первичке. |
|
|
Вячеслав-79
|
| igorasrex писал: | | Вячеслав-79 писал: | | при подаче 2 вольта через резюк 1 кОм на первую ножку, на выходе 3-4 1 кОм, прибавил напряжения до 3,5 вольт, стало на выходе 695 Ом, я так понимаю оптрон в норме |
добавь еще, не бойся, резистор ограничивает ток.
увидеть меньше 100 Ом. |
при 30 вольт=296 Ом(ток потребления 0,02), по моему это не нормально, но ЛБП мой больше не выдаёт) |
|
igorasrex
Завсегдатай
Сообщения: 635
|
| Вячеслав-79 писал: | | при 30 вольт=296 Ом(ток потребления 0,02), по моему это не нормально, но ЛБП мой больше не выдаёт)) |
а в это время, если измерить реально на светодиоде сколько(между 1-й и 2-й ножками)? |
|
|
Вячеслав-79
|
| igorasrex писал: | | Вячеслав-79 писал: | | при 30 вольт=296 Ом(ток потребления 0,02), по моему это не нормально, но ЛБП мой больше не выдаёт)) |
а в это время, если измерить реально на светодиоде сколько(между 1-й и 2-й ножками)? |
при 2в=1,05в
при 30в=1,3в
ДОБАВЛЕНО 24/07/2015 13:38
| igorasrex писал: | | Вячеслав-79 писал: | | при подаче 2 вольта через резюк 1 кОм на первую ножку, на выходе 3-4 1 кОм, прибавил напряжения до 3,5 вольт, стало на выходе 695 Ом, я так понимаю оптрон в норме |
добавь еще, не бойся, резистор ограничивает ток.
увидеть меньше 100 Ом.
если оптрон в порядке, сколько там на VCC STR-ки? проверить все детали в первичке. |
на str питание так же пульсирует, от 11-до 16,5 вольт, первичку проверял, стабики все, кроме по питанию менял, пикушки поднимал, резюки в норме, соответствуют номиналу, str менял |
|

|