| Автор | Сообщение |
redish
Завсегдатай
Сообщения: 335
|
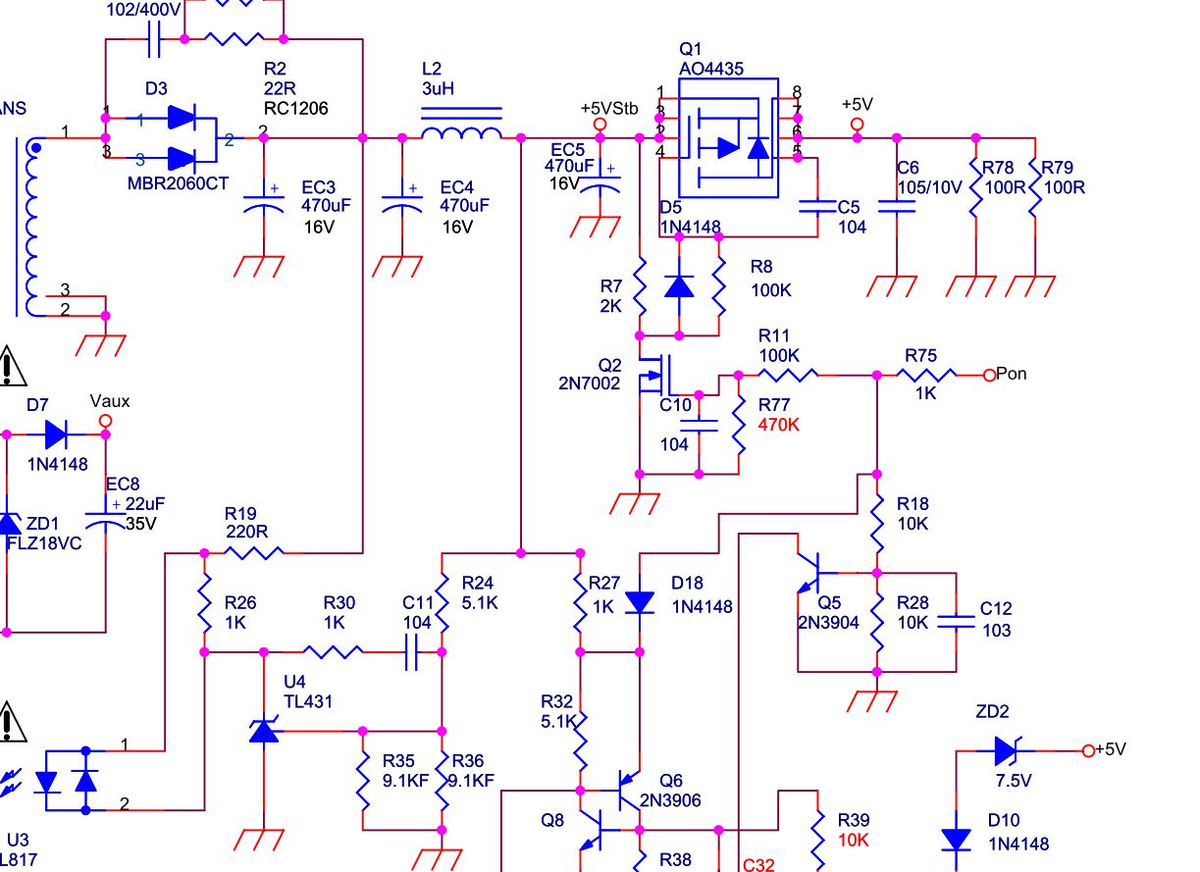
| redish писал: | [мощный резистор в районе 100 Ом, чтоб дежурку без майна нагрузить?
|
|
|
|
RomaRio08
|
| n max писал: | | Если диод шоттки стоит то может быть и нормально. |
эм.. поясни?
| .png |
| Описание: |
|
| Размер файла: |
576.95 КБ |
| Просмотрено: |
83 раз(а) |

|
|
|
vitaliy89
Передовик
Сообщения: 1781
|
redish, я сейчас попробовал без майны подключить 5в замкнуо с pon должно пойдё блок запустится а нет место 5в падает 2.3в также с манной происходит блок значит ещё не исправен есть у меня резистор 100ом куда подавать его ?
ДОБАВЛЕНО 18/08/2022 00:38
RomaRio08, это мосфед q1 его я проверял а может не правильно проверял пробой не показал . |
|
redish
Завсегдатай
Сообщения: 335
|
RomaRio08, надо грузить дежурку без майна, однозначно...
Виталик, тебе нужен резистор примерно на 100 Ом, мощный, ватта 2 хотя бы... его надо припаять между плюсом и минусом EC5. |
|
n max
Модератор
Сообщения: 17614
|
Пока 100ом отложите в строну и чините б.п. что б 5 вольт стояло без прыжков.
Можно другие шимы временно снять и повторить запуск оставив только шим дежурки |
|
redish
Завсегдатай
Сообщения: 335
|
| n max, не пугай Виталика, счас всю плату распаяет нафиг... |
|
|
RomaRio08
|
vitaliy89, спасибо, что подсказал. буду про мосфед знать. московская федерация, наверное.
резистор припаяй на ноги ЕС4, или ЕС5, не важно. и включи, на pon ничего при этом не подавай. замеряй дежурку |
|
vitaliy89
Передовик
Сообщения: 1781
|
| redish, сопротивление не пойдёт 100ом а ват я не знаю сколько примерно можешь роказать резистор какой ? |
|
redish
Завсегдатай
Сообщения: 335
|
| vitaliy89, как R3 по размеру, но на 100 Ом |
|
|
RomaRio08
|
| redish, 100 ом это 0.25вт нагрузки всего. ом 20 бы |
|
vitaliy89
Передовик
Сообщения: 1781
|
| n max, не при запуске на холостом бп стабильно есть 5в а когда нагрузка даёшь майну или перемыкаешь 5в с pon начинает пропадать 2.4в и падает в 0 то подумает. |
|
redish
Завсегдатай
Сообщения: 335
|
RomaRio08, поднять этот телик - для меня уже вопрос принципа Или не дать добить окончательно хотя бы... |
|
|
RomaRio08
|
| можно повесить соплю исток-сток q1 и будет 50 ом нормальной мощности |
|
redish
Завсегдатай
Сообщения: 335
|
| RomaRio08 писал: | | redish, 100 ом это 0.25вт нагрузки всего. ом 20 бы | можно и 20 |
|
vitaliy89
Передовик
Сообщения: 1781
|
| RomaRio08, а припаивать на ес5 или ес4 минус или плюс кондицатора ножки ? мне нужно pon с 5в не перемыкать а как тогда проста резистор подать на кондицатор ? |
|
redish
Завсегдатай
Сообщения: 335
|
| RomaRio08 писал: | | можно повесить соплю исток-сток q1 и будет 50 ом нормальной мощности | тоже верно... |
|
|
RomaRio08
|
redish, схему майна он выложил на 5-й странице
ДОБАВЛЕНО 17/08/2022 21:53
vitaliy89, бля, у конденсатора 2 ноги. у резистора тоже 2 ноги. что там может быть сложного? |
|
redish
Завсегдатай
Сообщения: 335
|
RomaRio08, а да, помню...
Виталик - одно ногу резистора на ПЛЮС, другую - на МИНУС. Потом в розетку включаешь и меряешь напряжение на резисторе, который припаял...фуух... |
|
|
RomaRio08
|
| redish, как думаешь, сколько ему лет? |
|
vitaliy89
Передовик
Сообщения: 1781
|
у меня такой резимтор 100ом а сколько ват не знаю может 2 вата .
 |
|