| Автор | Сообщение |
|
Анатолий Оробцов
|
| На шим-ке написано 01FN511. Помогите определить. Корпус SOT23-6. |
|
|
adam7
|
| Выложите фото, чтобы не было лишних вопросов и напишите что это за устройство. |
|
Евгений373
Фанат форума
Сообщения: 3908
|
| Анатолий Оробцов, схему включения Шима и фото маркировки плиз. |
|
|
Анатолий Оробцов
|
|
|
adam7
|
Анатолий Оробцов, Анатолий, пожалуйста, сделайте фото микросхемы 01FN511 в хорошем качестве.
Вы же хотите получить ответ на ваш вопрос, уважайте тех кто хочет вам помочь.
У вас там явно одна буква лишняя, а может и две. |
|
|
Анатолий Оробцов
|
Фото.

|
|
skolin
Передовик
Сообщения: 1216
|
| Сейчас смотрел архив, увидел что фотки не очень но хорошо видно что к чему. Даже по фото можно нарисовать схему минут за 10. Только было бы по четче и я бы сказал что туда втулить. |
|
|
Анатолий Оробцов
|
Вот распиновка.

|
|
|
adam7
|
Анатолий, на фото я опять ничего не увидел, маркировка размазана, нужен крупный план.
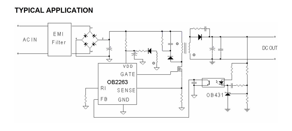
Исходя из всей информации, могу предположить, что это OB2263.
OB2263.jpg 119.15 КБ Скачано: 185 раз(а)
OB2263.jpg 97.58 КБ Скачано: 172 раз(а)
|
|
|
Анатолий Оробцов
|
| Спасибо. Заказал шимку. О результатах отпишусь. |
|
s.fed
Завсегдатай
Сообщения: 539
|
| ИМХО: больше похоже на OB2273. |
|
skolin
Передовик
Сообщения: 1216
|
| s.fed, даже имеешь мнение, хрен оспоришь? А вот и не угадал. Эти ОВ-ешки одинаковые, а стоит там вообще SP2хх. В общем они все одинаковые. |
|
s.fed
Завсегдатай
Сообщения: 539
|
| skolin писал: | | s.fed, даже имеешь мнение, хрен оспоришь? |
skolin, нихрена не понял, но очень интересно.
В чем вопрос?
| skolin писал: | | А вот и не угадал. Эти ОВ-ешки одинаковые, а стоит там вообще SP2хх. В общем они все одинаковые. |
Ниразу не видел включение OB2263 с неподключенной 3 ногой. Может приведешь пример? |
|
s.fed
Завсегдатай
Сообщения: 539
|
skolin, примеров видимо не будет?  |
|
|
Анатолий Оробцов
|
| Анатолий Оробцов писал: | | О результатах отпишусь. |
С OB2263 не заработал. Печалька. 
20241004_135744.jpg 148.11 КБ Скачано: 193 раз(а)
|
|
s.fed
Завсегдатай
Сообщения: 539
|
| Анатолий Оробцов, а ты резистор 100к с 3 ноги на землю ставил? |
|
|
Анатолий Оробцов
|
| s.fed писал: | | Анатолий Оробцов, а ты резистор 100к с 3 ноги на землю ставил? |
В схеме его нет. Там только конденсатор С3А. |
|
s.fed
Завсегдатай
Сообщения: 539
|
| Анатолий Оробцов, даташит глянь на OB2263. И поставь вместо конденсатора резистор на 100к. |
|
|
Анатолий Оробцов
|
| s.fed писал: | | Анатолий Оробцов, поставь вместо конденсатора резистор на 100к. |
Так и сделал. Блок питания заработал. Спасибо откликнувшимся. |
|