| Автор | Сообщение |
|
RaymanDX
|
На выходе 4 вольта . Схему естественно не нашел . Тюнер питается 12 вольтами и на плате разведены преобразователи на остальные напряжения. так и для конвертора , суть в том что пробитый конденсатор и следом в уголь сгоревший транзистор , надписей не видно так как только ножки остались . Номинал конденсатора и название транзистора не известны, может кто то знает хотя бы проводимость и тип транзистора и емкость кондера помогите плиз.
Припаял конденсатор и транзистор уже наугад , напряжение появилось но транзистор очень греется и сгорает в течении 5 минут


| DSC03412_1.jpg |
| Описание: |
|
| Размер файла: |
283.88 КБ |
| Просмотрено: |
551 раз(а) |

|
|
|
Сергей92
Завсегдатай
Сообщения: 887
|
| "напряжение появилось но транзистор очень греется и сгорает в течении 5 минут" напряжение в этом случае 4V? |
|
|
RaymanDX
|
| ну 4 вольта по углю было) а я не дожидался выхода из строя и выключал , жалко аппарат просто. |
|
Сергей92
Завсегдатай
Сообщения: 887
|
| так подпаяйте на выход тестер и измеряйте в течении 3 сек... (у вас же 4 минуты запаса)... |
|
|
RaymanDX
|
| а так 14,5 около этого но дольше 10-15 сек не держал просто |
|
STING
Передовик
Сообщения: 1984
|
ИМХО Кажется это он
logo.jpg 15.76 КБ Скачано: 800 раз(а)
|
|
|
RaymanDX
|
| Я писал что воткнул что попало , родной не опознать уголек просто был а это я уже впаял и емкость и транзистор. может у кого есть возможность фотку или надписи на рабочем прочитать тюнере , за емкость не прошу никто не станет выпаивать ради измерений. |
|
Сергей92
Завсегдатай
Сообщения: 887
|
| Должно быть 18 и 14 в зависимости от поляризации. Так что думаю норм. Подберите аналог помощнее и посмотрите что будет. |
|
|
RaymanDX
|
| Попробую, минут через 15 отпишусь. |
|
|
RaymanDX
|
Поставил С8050, напряжение 14/19V на выходе, оставлю на часик, может не сгорит...
ДОБАВЛЕНО 29/09/2013 20:51
нет, с головкой, то бишь с нагрузкой, греется ужасно и запах уже идет ((((
ДОБАВЛЕНО 29/09/2013 21:02
...не пойму, как с 12v получается 13/18 тут , наверное типа импульсного преобразователя? но почему на транзисторах , может полевик стоял... |
|
|
RaymanDX
|
|
STING
Передовик
Сообщения: 1984
|
Давайка пока подождем с закрытием темы . Все надо начинать по порядку Во первых , давай огласим состав , давай произведем замеры с БП и выложим их сюда . Надо ремонт начинать не с замены сгоревшей детали а с выяснение причины ее сгорание А это все начинается по порядку И так , давай сначала разберемся с выходными напругами с БП .
ИМХО как правило нет в ресиверах преобразователя с 12 на 18 для питание LNB ! С БП выходят все нужные напряжение и для питание проца и для питание ВЧ блока А этот транзистор скорее всего является ключом Если не нашел ты схемы на свой ресивер , надо разобраться не является ли он клоном чьим нибудь ( клонов очень много ) И как раз то таким образом можно найти схему Посмотри несколько схем : Может что то и пойдет

| 1372609147_www.satsis.info_2013-06-30_191633.jpg |
| Описание: |
|
| Размер файла: |
249.29 КБ |
| Просмотрено: |
936 раз(а) |

|
| 1372609188_www.satsis.info_2013-06-30_191716.jpg |
| Описание: |
|
| Размер файла: |
263.2 КБ |
| Просмотрено: |
888 раз(а) |

|
|
|
|
RaymanDX
|
| я уже сделал и отдал , это hd dvb s2 тюнер с питание всего 12 вольт там на плате тюнера размыто 4 преобразователя 3 dc-dc 1.26 v ,3.3v, 5 v и на рассыпухе тот который 13/18v вот пробило smd емкость керамическую и в уголь сгорел транзистор , Путем размышлений плюнул воткнул mosfet с компового железа тоже маленький но не греется и все работает . 115 mA 60V такой вот 2N7002 |
|
|
SILI
|
|
RAMMER
Передовик
Сообщения: 1027
|
| SILI писал: | | si2301 это то что там должно быть |
так же AP2301 или MT2301 , что в принципе одно и то же .
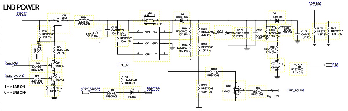
| RaymanDX писал: | | ...не пойму, как с 12v получается 13/18 тут , наверное типа импульсного преобразователя? но почему на транзисторах , может полевик стоял... |
ниже пример схемы включения
LNB Power AP3031 SOT23-6.jpg 101.85 КБ Скачано: 1147 раз(а)
|
|