| Автор | Сообщение |
|
onoono
|
Здравствуйте.
Столкнулся с проблемой - есть стерилизатор паровой ГК-10-1 (год выпуска 1998, соответственно у него ещё нет омроновского реле, а всё собрано на тиристорах) и он с какого-то момента перестал работать.
Суть в том, что он при включении не нагревает, хотя ТЭН полностью рабочий. Помехогасящий конденсатор на 600 вольт 0,25 мФ потёк (кстати, на что его можно заменить из современного?). Подскажите куда копать и что проверять в первую очередь? Может ли эта проблема быть из-за старых пересохших конденсаторов или же скорее всего проблема в другом?
Кстати, когда я нажимаю микропереключатель, который отвечает за включение при выходе на режим, то ТЭН сразу начинает нагревать как ни в чём не бывало.
И ещё непонятна одна вещь, когда ТЭН не работает на его выводах есть ПОСТОЯННОЕ напряжение 7 вольт, которое может немного меняться, а когда ТЭН вдруг начинает работать, то появлялось напряжение от 14 до 60 вольт, откуда они прибегают?
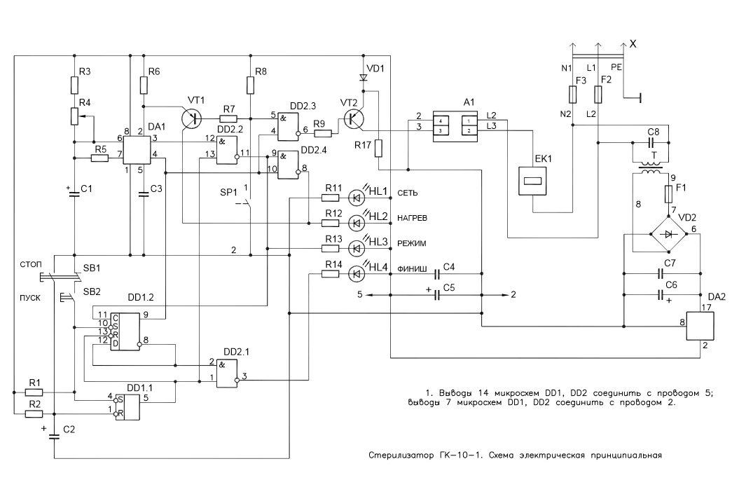
Есть ли у кого схема именно такого старого аппарата?
Вот фотография внутренностей нашего автоклава и вот схема следующего аппарата который делали с 2006 года уже с омроновским реле, остальное вроде всё тоже самое:
| 1112.jpg |
| Описание: |
|
| Размер файла: |
725.14 КБ |
| Просмотрено: |
302 раз(а) |

|
.png 80.94 КБ Скачано: 379 раз(а)
|
|
|
onoono
|
| Сегодня решил поменять конденсаторы, но странное дело перед заменой я включил автоклав и он как ни в чём ни бывало заработал без всяких манипуляция, но всё равно я заменил три кондёра, тот который помехогаситель на входе и пару кондеров на схеме 470 и 220 мФ, включил и то же нормально работает, так что я так и не понял что не то с автоклавом, подскажите что это могло быть? |
|
|
BOB51
|
ГРЯЗЬ
неполное разрушение точек пайки
плохой контакт (износ/загрязнение/окисление) на грУппах переключателей П2К.
 |
|
roma48
Завсегдатай
Сообщения: 688
|
| Аварийный Датчик давления в баке жив? |
|

|