| Автор | Сообщение |
Kaskad11
Передовик
Сообщения: 2656
|
Указанный мультиметр имеет на борту - HEF4528BT, UTC(LM)324, LM2904.
Занижает только АС, на других диапазонах вроде всё ОК (с пристрастием не проверял). Ошибка увеличивалась понемногу, сейчас вместо 220В показывает 150В. Нашёл 2 схемы на этот прибор, но у них другой набор микросхем и к моему мультиметру не подходят.
Может есть у кого схема именно на такой прибор? |
|
олса
Передовик
Сообщения: 1903
|
|
Kaskad11
Передовик
Сообщения: 2656
|
Та вроде в пределах допуска. Внутри всё чистенько и красиво. Похоже на конденсатор, который "уплыл". Если бы что-то сгорело то ошибка проявилась бы резко. Буду проверять конденсаторы возле операционников. Вот и спрашивал схему, что бы не пахать всё подряд.
ДОБАВЛЕНО 27/01/2020 14:05
Такую схему уже скачал, спасибо. |
|
|
Kostik1984
|
| Kaskad11 писал: | | Ошибка увеличивалась понемногу | Я бы проверил подстроечные резисторы на предмет плохого контакта движка с резистивным слоем. |
|
tutu7
Завсегдатай
Сообщения: 721
|
Kaskad11, А может и сам операционник,ведь там идет преобразование переменки входной в постоянку для ЦАПа.  |
|
Kaskad11
Передовик
Сообщения: 2656
|
| Kostik1984, tutu7, всё, что вы сказали, правильно. Вот только без схемы не понятно, какие детали работают при измерении АС. А крутить всё подряд потом прибор хрен откалибруешь. Вчера срисовал обвязку одного операционника а толку чуть. Почти все цепи уходят на переключатель, а там сам чёрт ногу сломит. |
|
|
Kostik1984
|
Ты о чем? Крутить ничего не надо.
Меряешь средний вывод с одним из крайних, потом со вторым.
Меряешь между двумя крайними.
Делаешь вывод.
Неужели элементарным вещам надо учить? |
|
Kaskad11
Передовик
Сообщения: 2656
|
| Что-то не идёт ремонт. Таки придётся рисовать всю схему. |
|
олса
Передовик
Сообщения: 1903
|
Батарея полная ?
Если есть-поменять операционник. |
|
Kaskad11
Передовик
Сообщения: 2656
|
| Батарейка в норме, проверил в первую очередь. |
|
Kaskad11
Передовик
Сообщения: 2656
|
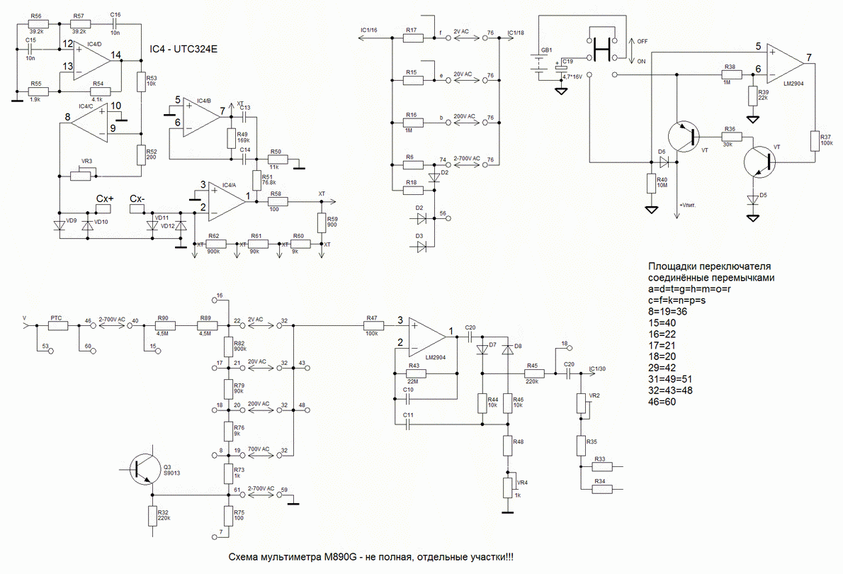
Ура-а-а-а!!! Я мультиметр таки починил!
| Kostik1984 писал: | | Я бы проверил подстроечные резисторы на предмет плохого контакта движка с резистивным слоем. | В десятку! VR4 1кОм откуда-то взял ещё +500-600 Ом. Заменил, откалибровал и всё заиграло.
Пока разбирался кое что срисовал. Приведу в порядок и сюда выложу. Схема будет не полной, но вдруг кому пригодится. |
|
Kaskad11
Передовик
Сообщения: 2656
|
Фото переключателя с номерами контактных площадок.
ДОБАВЛЕНО 17/02/2020 16:26
Таблица, какие контакты замыкаются при измерении АС.

| .gif |
| Описание: |
|
| Размер файла: |
860.3 КБ |
| Просмотрено: |
813 раз(а) |

|
m890g_1.gif 103.74 КБ Скачано: 653 раз(а)
|
|
|
Balu0389
|
| Добрый день ! Может есть у кого значения VR1-VR7 на мультиметре M890G ( микросхема капля) . Нашел только в интернете VR2 - переменка - откалибровал. Хотелось бы и остальное , да не методом тыка ... |
|