ESpec - мир электроники для профессионалов


ТВ hyundai h-ledvd32v6 не корректно работает блок питания

  Список форумов » LCD-телевизоры и плазменные панели

Следующая тема · Предыдущая тема
АвторСообщение
Kikfloyd 
Заглянувший
Сообщения: 3
 
Сообщение #1 От 06/08/2019 11:47 цитата  

Доброго времени!
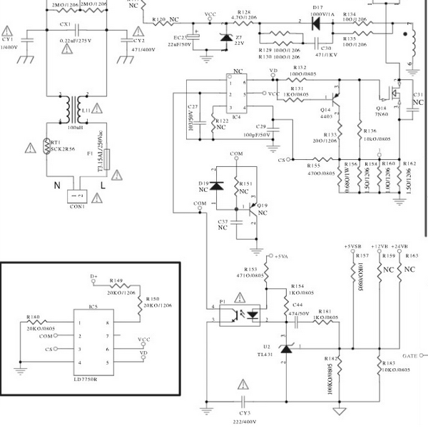
Имеется данный телевизор, проблема изначально была с горячей часть блока питания (MP123T-CH32), выстегнуло ШИМ, силовые конденсаторы, транзистор и кучку резисторов. Первичка была восстановлена, на блок подвли напряжение, все напряжения присутствуют. Но теперь есть одно "НО", когда включаешь телевизор в сборе, то он просто щелкает в динамики и моргает дежуркой еле еле, если из колодки отключить провод под маркировкой на блоке питания "PS-ON" и подождать секундочки 3 - 5, и воткнуть обратно, то загорается дежурка (красный светодиод, на лицевой стороне панели) и телевизор можно включить и он вполне нормально показывает без мерцаний и других неприятных звуков, но в итоге сам отключается потом по истечении рандомного времени и опять впадает в режим щелкания в динамики и моргания дежуркой, но стоит произвести опять отключение контакта "PS-ON" и подождать 3 - 5 секундочек и подключить обратно, то всё опять колосится, показывает и без каких либо видимых дефектов, звуков и чрезмерных нагревов.
Первичка была восстановлена в точности со схемой, за исключением ШИМ контроллера, родной LD7750, а я поставил LD7575, без переделок. После того как блок нормально запускается и телевизор включается, все напряжения на мат. плате (T.MS6M181.6A) в норме.
Состав MB: CPU: MST6E181VS-LF-Z1, W9425G6JH-4, FLASH: MX25L3206E
Уж не знаю куда копать, может кто направит! =) Примного благодарен буду.[/b]

  2014-03-27_170235_397.gif  101.12 КБ  Скачано: 427 раз(а)

Перейти: 
Следующая тема · Предыдущая тема
Показать/скрыть Ваши права в разделе

Интересное от ESpec


Другие темы раздела LCD-телевизоры и плазменные панели



Rambler's Top100 Рейтинг@Mail.ru liveinternet.ru