| Автор | Сообщение |
|
webs
|
Main: MSD6308-T9E
Panel: V400HJ6-ME2 Rev.C1
T-con: V390HJ5-XCPE1, вторая планка V390HJ1-XPME1
Состав T-con:
LVDScontr CM2801C
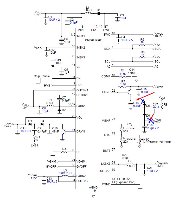
DC-DC CM508
Был ремонт подсветки. После сборки и включения есть подсветка, нет изображения. Преобразователь CM508 формирует только +3,3В.
На VGH, VGL, всплеск и уходит в 0, на VAVDD 12В. После замены CM508, та-же ситуация, стартует и сваливается. Коротышей и заниженного сопротивления в обвязке нет, резисторы, кондёры тоже звонятся по номиналу. L1, D1-D6, проверены заменой. 3,3В на EN(31pin) присутсвует, на SDA, CSL короткий обмен и тишина. При откидывании технологических перемычек от шлейфа, кратковременно появляются VGH, VGL, но заниженного уровня. Впечатление, что CM508 не выходит на режим, что мешает, уже нет идей. Возможно это как-то связано с управлением по I2C (4,5 pin). Пробывал подавать на A0 (6 pin)единицу, не помогает.Кто занимался с CM508 прошу помощи.
PS. Даташит CM508 практически совпадает с разводкой на плате, за исключением : VGHP (23 pin) нет связи с VGH на планке, между коллектором транзистора с DRVP 23pin и D5 нет связи.Планка многослойная, через пистоны не отследить. Возможно нарушена целостность, тело дожидалось микросхем месяц, всякое могло случиться, хотя внешних повреждений матрицы, планок, шлейфов нет.
ДОБАВЛЕНО 02/10/2019 16:31
Дополнения.
Пробывал дублировать разрывы, что на рисунке, без изменений. Подавал на контрольные точки матрицы VGL, VGH при снятой микре с контрольной планки, просадки нет и токопотребление незначительное, так что думаю эту часть можно не рассматривать.
M508.jpg 105.78 КБ Скачано: 1211 раз(а)
|
|
Feuerbard
Завсегдатай
Сообщения: 597
|
| А чего avdd какое то маленькое 12 вольт ? |
|
|
StetS
|
| Точно такой же диагноз в ELENBERG 40DF4030, матрица GD400DLED. 3.3 есть в остальном все глухо, on/off 3,3v. Заказал новый ШИМ, поставил 3.3 нет по on/off -0, вернул старый ШИМ и теперь в раздумиях. У вас что то прояснилось,? |
|
Иван Зенин
Модератор
Сообщения: 6784
|
| webs писал: | | Был ремонт подсветки. После сборки | Ищи свои косяки. И перед началом ремонта фонариком изо проверять надо (это чтобы в раздумьях потом не пребывать). |
|
|
webs
|
Похоже изначально ИЗО не было. Повторно промеряя токи по нагрузкам, нашёл завышение непосредственно по VGH на стекло (как сразу не проверил , оттого и сваливался CM508 в защиту).
Боковой драйвер в перегреве. Возможности восстановление лепестка нет. Панель в утиль. Остаётся открытым вопрос каким образом могли нарушиться связи (обрывы) на планке, руки кривые или говнопроизводитель (на других моделях такого не было).
Тема закрыта. |
|
Feuerbard
Завсегдатай
Сообщения: 597
|
| А что у него уши с одной стороны разве ? |
|

|