ESpec - мир электроники для профессионалов


Как правильно подключить инвертор на syncmaster 920nw

  Список форумов » TFT-мониторы

Следующая тема · Предыдущая тема
АвторСообщение
vlad23 
Новичок
Сообщения: 26
 
Сообщение #1 От 13/08/2012 15:40 цитата  

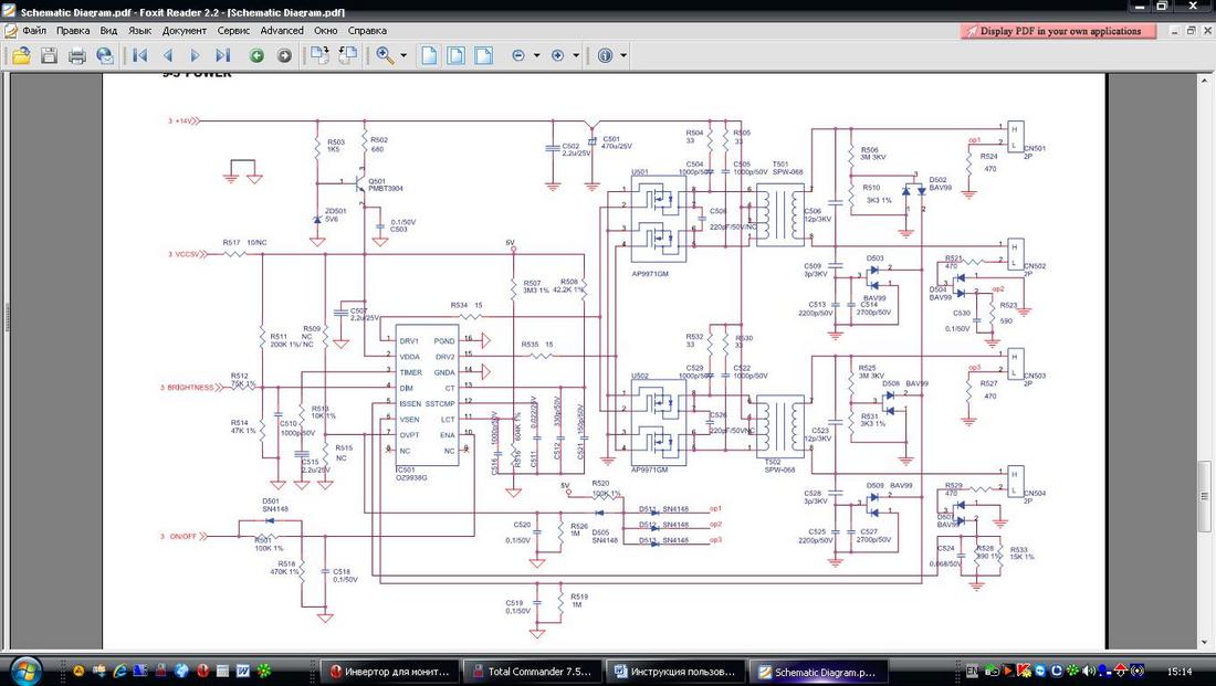
Есть инвертор ZX-0408 Распиновка разъема: 1,2 - +Uпит; 3 - ENA(ON/OFF); 4 - DIM; 5,6 - GND.
Не могу разобраться куда подключить 4 - DIM . и как правильно отключить старый инвертор

  920.JPG  86.43 КБ  Скачано: 810 раз(а)
dodor 
Бывалый
Сообщения: 58
 
Сообщение #2 От 13/08/2012 15:52 цитата  

перемычку на 14в отключи и сигнальный on/off, 4 вообще можешь в воздухе оставить
TE 
Старший модератор
<B>Старший модератор</B>
Сообщения: 10199
 
Сообщение #3 От 13/08/2012 17:54 цитата  

Если перевести с английского два слова DIMMER( сокращённо DIM) и BRIGHTNESS, то станет ясно. У старого инвертора отключить всё.

Перейти: 
Следующая тема · Предыдущая тема
Показать/скрыть Ваши права в разделе

Интересное от ESpec


Другие темы раздела TFT-мониторы



Rambler's Top100 Рейтинг@Mail.ru liveinternet.ru