| Автор | Сообщение |
|
П40+
|
Монитор неправильно отображает цвета, и яркость высоковата. Заходил в сервисное меню, нажимал autocolour, ничего. В рабочем режиме на инвертор идет около 16 В, 5 В тоже в норме (5.2). На main`е (AA677 VL-768 REV:1) на стабилизаторах 3.3 В и 1.8 В. Если контраст и яркость выкрутить на минимум, то цвета становятся ближе к нормальными. Подскажите, что может быть. См. видео https://yadi.sk/i/RxVN55bV3T7LK3
20180226114502.jpg 121.56 КБ Скачано: 286 раз(а)
|
|
pirania
Завсегдатай
Сообщения: 557
|
| попробуйте подкинуть другую матрицу. может у вашей проблемы с гамма-коррекцией.... |
|
SASHATOD
Фанат форума
Сообщения: 9885
|
pirania, А почему тогда автоколор у ТС тогда не работает?
П40+, ESR в зубы а потом искать прошивку. |
|
|
П40+
|
К прошивке я уже присматривался, только не нашел Флеха стоит 24LC02BI/SN |
|
SASHATOD
Фанат форума
Сообщения: 9885
|
П40+, 02 это не флешь а память  |
|
pirania
Завсегдатай
Сообщения: 557
|
| SASHATOD писал: | | pirania, А почему тогда автоколор у ТС тогда не работает? |
Не знаю, почему не работает... Просто у меня такое было- проблема питания цепочки резисторов гамма-коррекции в матрице. На рабочем мониторе киношки в блеклом засвеченном виде смотреть было невозможно. Подправил- киношки пошли вполне прилично |
|
|
П40+
|
Еще не разу не шил. Прошивать надо ту, которая на фотке внизу? Можно ли внутрисхемно? Из программаторов только USBasp, который я перешил под 24, 25 серии но еще не испробовал на них |
|
SASHATOD
Фанат форума
Сообщения: 9885
|
П40+, Шить нуна флеш а не память  |
|
|
П40+
|
| Это в смысле мк SM5964A шить? Ну тогда мне можно завязывать с этой затеей) |
|
pirania
Завсегдатай
Сообщения: 557
|
П40+, ради любопытства.... БИСа в сокете.... Выводы у сокета, видно, желтые- т.е. позолоченные. А у самой БИСы- серые, луженые? Незаметно, какие.... Если да, то контакт облуженных выводов на золото со временем образует окислившиеся непроводящие прослойки. БИСу надо осторожно передернуть. Лучше специальным инструментом для демонтажа, чтобы не обломить вывод микросхемы или сокета... Осторожно, в общем...
ДОБАВЛЕНО 09/03/2018 19:53
| П40+ писал: | Еще не разу не шил. Прошивать надо ту, которая на фотке внизу? Можно ли внутрисхемно? Из программаторов только USBasp, который я перешил под 24, 25 серии но еще не испробовал на них |
Около порта, внизу- скорее всего в нее зашит EDID VGA-ного порта. Если так, то что его шить? |
|
|
П40+
|
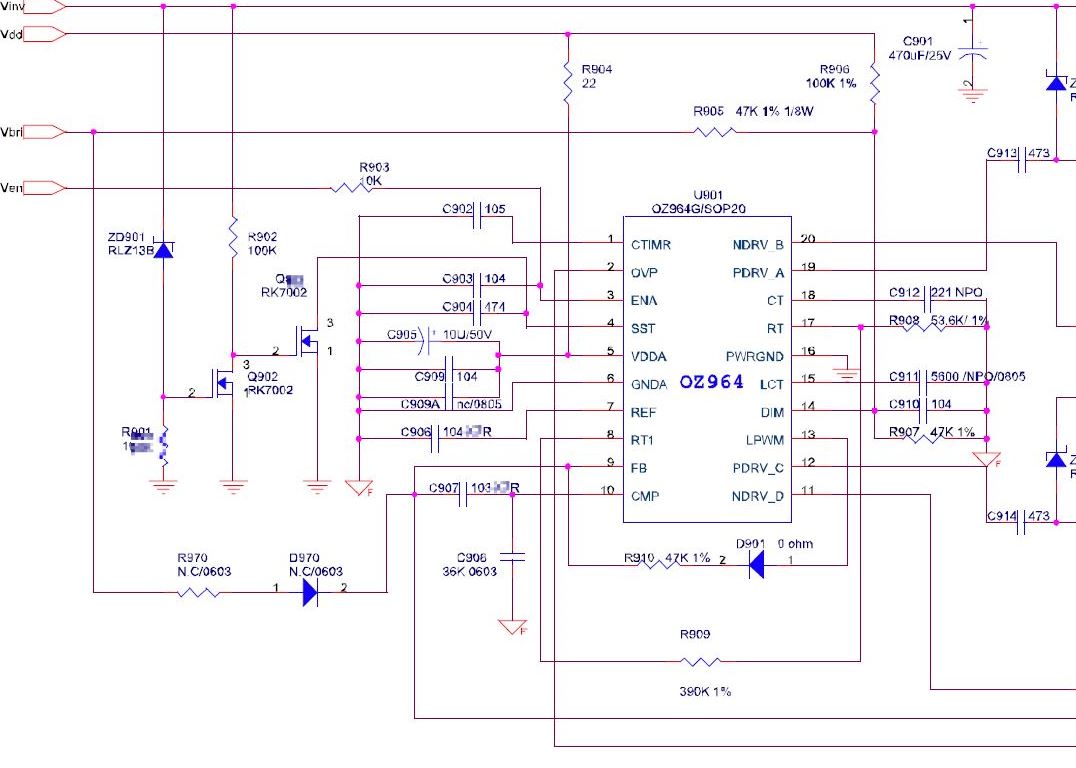
На месте прозвонил контакты панельки и микры, все звонится. Еще вопросик. ШИМ инвертора на OZ964GN. Осциллом посмотрел, на 15 ноге пила 694 Гц (конденсатор на gnd). В даташите формула для частоты LPWM 1496/C (нФ). У меня емкость точно померять нечем, измерил мультиметром через проводки, получилось чуть больше 2 нФ. Под формулу подходит. Но в схеме из сервис мануала (вроде полностью подходит) стоит конденсатор на 5.6 нФ. Плюс в даташите указана рекомендованная частота LPWM от 100 до 500 Гц. Стоит ли поменять этот конденсатор? Я в принципе уже пробовал, в работе ничего не изменилось.
.JPG 101.77 КБ Скачано: 256 раз(а)
OZ964GN.pdf 324.2 КБ Скачано: 439 раз(а)
|
|
pirania
Завсегдатай
Сообщения: 557
|
Считаете, что лампы светят слишком ярко, из-за того, что микросхема дает на инвертор завышенное питание? ИМХО, вряд ли. Раз светят, то копаться там я бы не стал... Насчет проверки матрицы уже Вам сообщал- более сообщить нечего....  |
|
|
П40+
|
Да это я просто разбирался как это все работает, я же чайник Как регулировка яркости с майна на инвертор приходит и т.д. Вот и смутило меня, что там 694 Гц, а должно вроде бы 267 Гц. Т.е. можно забить на это?
А вот без VGA кабеля в burning mode https://yadi.sk/i/Cw29F8yF3TDro9
Если моник долго не вкл, то изображение не яркое, надпись NO signal нормально читается, но яркость постепенно увеличивается и уже надписи не видно. |
|
|
П40+
|
| Заменил литы в БП, кроме сетевого. Подкинул другую main, то же самое. |
|
pirania
Завсегдатай
Сообщения: 557
|
Не могу упирать, но поищите в ютубе киношку- неисправности матриц- их там несколько штук найдется.... В какой-нибудь есть про гамма-коррекцию, которая заведует распределением цветности. В основе всего этого находится просто задающая цепочка резисторов, питаемая с простейшего стабилизатора 431.... Свое такое сделал, а на других матрицах судить не могу- как там на них-....
Признак исправности этого 431- м/у землей и юстировочным выводом должно быть напряжение 2,5В. А не 2,8 и не 2,1В- как было у меня. Но то пара резисторов- задающих потенциал этого юстировочного вывода.... |
|
SASHATOD
Фанат форума
Сообщения: 9885
|
pirania,
| Цитата: | | питаемая с простейшего стабилизатора 431. |
Ну 431 это не стабилизатор а регулируемый стабилитрон
Это так, поправка  |
|
pirania
Завсегдатай
Сообщения: 557
|
| Стабилитрон-то он стабилитрон- но внутри него операционный усилитель |
|
|
П40+
|
Матрица TD170WGCA1. Напряжения с AAT1101B на диодах 10.92В, 19.98В, -8.34В. На плате есть две точки (-8) и (-1). На первой -8.34 (идет с DC-DC), на второй -1.14В. М/С SPLC8512A-HF011 (даташит не нашел, но типа гамма буфер) не горячая. Обмерял всю микру, напряжения на фотке. Видео платы https://yadi.sk/i/CMZRJ1Gh3TbsEb
Фотка https://yadi.sk/i/CrRb-xUH3TdY9t |
|