ESpec - мир электроники для профессионалов


Apple Cinema Display 23 (А1082)

  Список форумов » TFT-мониторы
На страницу 1, 2  След.
Следующая тема · Предыдущая тема
АвторСообщение
3Константин 
Новичок
Сообщения: 15
 
Сообщение #1 От 10/04/2017 14:05 цитата  

Apple Cinema Display 23 (А1082) не включается. благодаря второму рабочему такому же монитору удалось локализовать проблему до главной платы (маинборд). монитор работает нормально с рабочим маинбордом от близнеца. На данном этапе пытаюсь понять как разбудить нерабочий маинборд.
Маинборд-PCB Q49C 0171-2282-2281
-микроконтроллер U1 (MC908LD64IFUE)
Матрица- LM230WU3(ST)(C1)
При подключении сигнального кабеля к ПК- монитор определяется виндосом верно, назначается родное разрешение, и на монитор поступает сигнал.
При подаче 24В на главную плату сразу начинает отмигивать светодиодом (который на корпусе) код ошибки -"короткий, длинный, короткий"- это указывает на неправильное напряжение питания от блока питания. Картинка не появляется, лампы не включаются. Светодиод на главной плате не горит. Если нажать на кнопку вкл/откл. то прекращаются мигания светодиода до следующего вкл.
На самой плате визуальные повреждения отсутствуют. Ничего не греется. На главной плате присутствуют напряжения 24В, 5В, 3,3В.
Питаю монитор не родным блоком 100ват 24,2В. От него же без проблем заводится второй рабочий монитор близнец.
Прилагаю фото майна со всеми замерами напряжений и немного инфы по микроконтроллеру U1 (MC908LD64IFUE) на майне. Желтым цветом -напряжения на нерабочем майне, красным замеры на рабочем майне. Собственно все, помогите разобраться.

  DSC_00041.rar  8.71 МБ  Скачано: 413 раз(а)
   синем 23.rar  155.63 КБ  Скачано: 361 раз(а)
gavs 
Передовик
Сообщения: 1292
 
Сообщение #2 От 10/04/2017 14:53 цитата  

"короткий, длинный, короткий" - ошибка БП.

Так как в зависимости от модели монитора допускается работа не со всеми выпускаемыми блоками питания (support.apple.com/kb/HT2803?viewlocale=en_US) в блоки питания установлен резистор, сопротивление которого пропорционально мощности БП: в 60W - 2.7kOhm; в 90W - 4.1kOhm. В мониторе этот резистор с встроенным резистором R2 (11 kOhm) образуют делитель с которого напряжение поступает на 56 ножку (ADC4) процессора MC68HC908. При этом напряжение на ножке процессора 1.4V. Если оно существенно отличается - индицируется ошибка.
3Константин 
Новичок
Сообщения: 15
 
Сообщение #3 От 10/04/2017 15:11 цитата  

gavs, Ух ты! Спасибо, вечером посмотрю.
SASHATOD 
Фанат форума
Сообщения: 9885
SASHATOD
 
Сообщение #4 От 10/04/2017 15:27 цитата  

3Константин, А шо чматеть? если gavs, сказал таки так оно и есть подмигивание
gavs, ИМХО не раз уже ты писал об этом?
gavs 
Передовик
Сообщения: 1292
 
Сообщение #5 От 10/04/2017 16:43 цитата  

Может быть и писал. Просто ещё в 2009 году не поленился порыться в плате с тестером....
3Константин 
Новичок
Сообщения: 15
 
Сообщение #6 От 14/04/2017 09:00 цитата  

SASHATOD, таки я и не спорю, но теперь же надо посмотреть и найти виновника отклонений.
gavs, а точно 1,4в? я порылся с тестером в схеме, там стоит стабилитрон "W3" , получается этот стаб на 1.4в? Или я что не понимаю? Во втором рабочем Монике на этой линии 2,4в. Порылся в описаниях на этот стаб, вроде у него должно быть не ниже 2,4в. по докам.
3Константин 
Новичок
Сообщения: 15
 
Сообщение #7 От 14/04/2017 10:20 цитата  

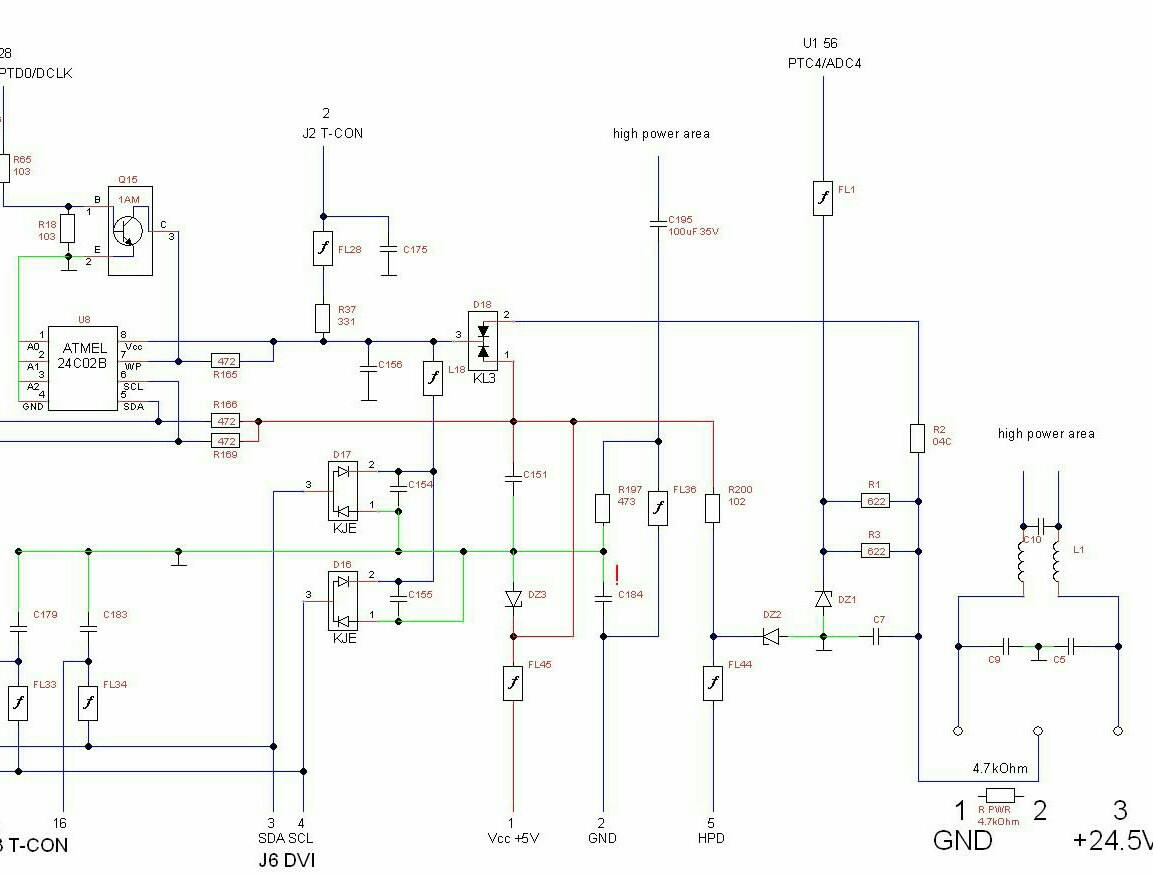
gavs, ещё замечено, если от майнборда отсоединить все штекеры то норм, но если вставить штекер разъёма J6 (dvi), то кондер c9 начинает звониться в одну сторону на 1 Мом , в другую сторону 90Ком. И такая песня со всеми кондерами которые стоят как и С9 между минусом и землёй. Я проверил все кондеры которые "объединяют" минус и землю. Но тот факт что утечка только в одну сторону говорит о том что это не кондер а диод/стаб/ключ/, я правильно мыслю? Вот например этот W3 подозрителен. Вот схема из другой темы для наглядности, только по факту не два стаба как на рисунке а один.

  acycdc.jpg  115.63 КБ  Скачано: 408 раз(а)
gavs 
Передовик
Сообщения: 1292
 
Сообщение #8 От 14/04/2017 14:03 цитата  

3Константин, В схеме разбирался в 2009 году, кое что мог забыть. Под рукой сейчас такого "чуда техники" нет. Верхнее плечо делителя R2 подключено к питанию +5V (выход стабилизатора на IC LT17781), а процессор питается от цепи +3.3V (выход AP1117-33SJ). "Минус" 24V по моим воспоминаниям должен быть соединён с "землёй". "Землёй" я называю "минус" почти всех электролитов по питаниям. Стабилитроны - защитные.

Согласно EIA-96 code R2 (04C) - 10.7 kOhm. Встроенный в БП резистор 4.7 kOhm. Вход проца CMOS - влиять не должен. 5V * 4,7kOhm/(10.7kOhm + 4.7kOhm) = 1.5V

Структура моника нестандартная. Входной DVI подаётся на матрицу, с которой на MAINBOARD выходит синхра. В U8 хранится EDID. Чтобы понимать назначение выводов скачайте DATASHEET на матрицу.
3Константин 
Новичок
Сообщения: 15
 
Сообщение #9 От 15/04/2017 08:47 цитата  

gavs, снял предохранитель FL1. включил монитор. померил- с делителя выходит также как на живом мониторе 2,4В ,но на 56ноге контроллера всеравно 3,26В. получается делитель в норме, но откуда то еще на ногу приходит три вольта.
3Константин 
Новичок
Сообщения: 15
 
Сообщение #10 От 15/04/2017 12:10 цитата  

сам контроллер получается ? пробой внутри или что это? на голой ноге 56 должен же быть ноль?
3Константин 
Новичок
Сообщения: 15
 
Сообщение #11 От 16/04/2017 00:45 цитата  

Подскажите, майнборы с модели a1081 и а1082 взаимозаменяемы или нет? Или можно поставить но надо что-то поменять/перепрошить, U8 например?
gavs 
Передовик
Сообщения: 1292
 
Сообщение #12 От 17/04/2017 12:29 цитата  

3Константин, Если верить Википедии, A1081 от 20", у которой разрешение меньше. Между собой я их не менял.

У CMOS на "висящем" входе может быть что угодно. Как раз оставленные "висящие" входы - один их способов сжечь микросхему. По идее "1" на этом входе должна "нравиться" процу, так как с ошибкой "короткий-длинный-короткий" народ боролся капая каплю лака на средний вывод разъёма питания отключая вообще "нижний" резистор делителя. На время помогало.

"притянуть" к "земле" ножку через резистор в пару килоом получается?
3Константин 
Новичок
Сообщения: 15
 
Сообщение #13 От 17/04/2017 17:08 цитата  

gavs, притянул но это ничего не дало, также 3,2 вольта на ноге. А что должно было быть? Я так понял что на этот вход должно приходить 1,4в только с делителя. С отключенным делителем ноль . по наличию "правильного" напряжения (какого то диапазона например 1в-2,5в) на входе идет разрешение на включение схемы, иначе блокировка. Что то на месте топчусь.
Ну или учитывая что на здоровом монике там 2,17в, то на самой ноге без делителя может должно быть 2,17-1,4= 0,7В примерно.
gavs 
Передовик
Сообщения: 1292
 
Сообщение #14 От 17/04/2017 18:12 цитата  

3Константин, Думаю что логику разработчиков Вы угадали. Похоже на "подбитый" вход. У работоспособного CMOS входное сопротивление входа очень большое. Насчёт 1.4V - 100% я не уверен - я его измерял только один раз, может быть в норме и 2.17.
3Константин 
Новичок
Сообщения: 15
 
Сообщение #15 От 17/04/2017 18:22 цитата  

gavs, значит на рабочем мониторе сниму предохранитель и замерю сопротивление 56го входа и сравню с сопротивлением на нерабочем, если меньше то точно подбит. а если подбит то что можно сделать?
3Константин 
Новичок
Сообщения: 15
 
Сообщение #16 От 17/04/2017 20:46 цитата  

gavs, сопротивление со снятым предохранителем FL1, между 56 входом и землей:
на рабочей плате =6,28 МОм
на дохлой плате =96,7 КОм

Еще R2(11КОм) на дохлой плате звонится на 5КОм. Выпаял его померил - 11КОм. Впаял другой опять 5 КОм.
gavs 
Передовик
Сообщения: 1292
 
Сообщение #17 От 18/04/2017 12:02 цитата  

3Константин, Можно аккуратно "поднять" ногу проца для полной определённости. Только на небольшой угол чтобы не обламать.
3Константин 
Новичок
Сообщения: 15
 
Сообщение #18 От 18/04/2017 13:23 цитата  

gavs, сделал, 90КОм на поднятой ноге. А если проц менять, новый проц прошивать надо? Вообще мне так кажется проще майн целиком менять, может там ещё что-то кривое.
gavs 
Передовик
Сообщения: 1292
 
Сообщение #19 От 18/04/2017 16:16 цитата  

3Константин, Естественно, надо. Только нечем - думаю что даже при наличии программатора, работающего с MC68HC908, считать прошивку со старого врядли удастся - как правило установлена защита чтобы не "спёрли".

Осмысленность замены платы экономически сомнительна.
3Константин 
Новичок
Сообщения: 15
 
Сообщение #20 От 18/04/2017 18:36 цитата  

gavs, вот например
http://www.ebay.com/itm/APPLE-3230-0082-0150-Replacement-Logic-Board-For-Apple-Cinema-Display-23-/272588086532?hash=item3f77841d04:g:OMkAAOSwWxNYxn1j
почемуб нет?

Перейти: 
Следующая тема · Предыдущая тема
На страницу 1, 2  След.
Показать/скрыть Ваши права в разделе

Интересное от ESpec


Другие темы раздела TFT-мониторы



Rambler's Top100 Рейтинг@Mail.ru liveinternet.ru