| Автор | Сообщение |
yatsik
Завсегдатай
Сообщения: 537
|
Проблема в следующем:
при включении появляется на секунду заставка BENQ и экран заливает белым.
Первым делом подкидываю другую матрицу: MT190AW01, моник работает, следовательно виновата матрица.
Матрица в BENQ стоит M170EG01, вскрываю, проверяю все конденсаторы, пропаиваю все подозрительные места.
Подключаю её к монитору та же проблема.
Подключаю эту же матрицу M170EG01 к другому монитору, она работает без проблем.
Перепроверяю всё ещё раз, действительно электроника BENQ работает с матрицей донором MT190AW01, но не работает с родной матрицей M170EG01. Электроника монитора донора работает с обеими матрицами без проблем.
Питание на матрицу с обоих случаях одинаковое (4,89 и 4,88В), шлейфы на матрицу менял, гонял рабочие варианты часа по три, работают без проблем.
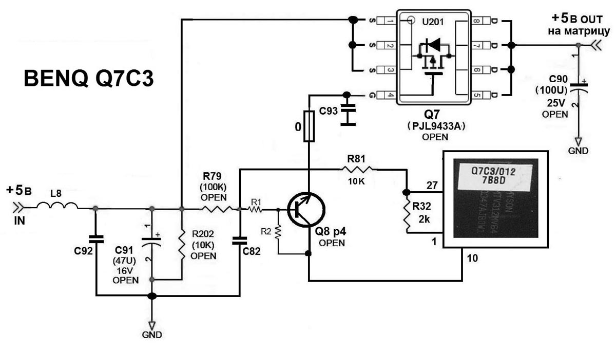
Плата BENQ 48.L9001.A80 собрана на RTD2023.
Как заставить BENQ работать со своей матрицей M170EG01? |
|
Strike
Фанат форума
Сообщения: 3812
|
| Поменять на BENQ ключ питания матрицы.. |
|
yatsik
Завсегдатай
Сообщения: 537
|
| Менял я ключ Q7 и даже ставил вместо него перемычку - никаких изменений |
|
Strike
Фанат форума
Сообщения: 3812
|
Тип шимконтроллера (dc-dc) матрицы в студию.
Проверить его работу когда матрица "белая". |
|
yatsik
Завсегдатай
Сообщения: 537
|
Тип шимконтроллера ВА9743. На 7 и 10 ноге на секунду появляются импульсы в это время появляется заставка.
На выходах преобразователя при этом появляется -9В и +12В соответственно |
|
Strike
Фанат форума
Сообщения: 3812
|
А когда белеет преобразователь замалкивает, так я понял..
Если да, и ключ питания матрици заменялся, то у тебя проблемы с питанием ..
В шиме присутствует схема UVLO, которая отслеживат стабильность входного напряжения...
Так-же не исключаю неправильную работу управления этим ключем.
Это можно проверить использовав вместо родного источника питания - БП ATX например. |
|
yatsik
Завсегдатай
Сообщения: 537
|
Ради чистоты эксперимента разобрал ещё один моник с матрицей M190EG02.
Та же ситуация электроника BENQ работает только с матрицей донором, электроника донора работает с обеими матрицами.
Виновность родной матрицы BENQ под сомнением, больше похоже на электронику. Копаю дальше. |
|
Strike
Фанат форума
Сообщения: 3812
|
А в донорных матрицах не такой "капризный" шим.
Видимо для этой матрицы нужно четкое управление питанием, 0-5в, без каких либо переходных процессов. |
|
rotfuks
Завсегдатай
Сообщения: 348
|
| а может все проще? У BENQ обычно плоский шлейф вместо кабеля на дисплей. Капризная штука это плоский шлейф. Не любит он частые подключения-отключения. |
|
yatsik
Завсегдатай
Сообщения: 537
|
Причина оказалась одновременно и банальна и интересна, что говорит о том, что большинство проблем в BENQ лезет со стороны инвертора.
Короче при включении монитора напряжение +5В (и +12В) просаживается где то до 3,5В (10В), всего на пол секунды, но этого достаточно для того чтоб матрица зависла и не включилась.
Проблема оказалась в пробитом накоротко транзисторе Q743 типа 9024, стоящем в цепи питания инвертора. При этом инвертор работал нормально, но питание просаживалось.
После замены всё ОК!
Всем спасибо! |
|
|
putnik87
|
| Спасибо за тему, быстро нашёл неисправность в монике, из-за вздутого кондёра на 5 вотьтовом напряжении был импульс подсадки из-за которого матрица не запускалась, использовав 5 вольт с компа моник заработал сразу же, так что дело явно было в питании. |
|
|
beber
|
|
Strike
Фанат форума
Сообщения: 3812
|
Off:
Эта фишка вычислена относительно недавно, внимательное чтение даташитов на микросхемы помогло.
Чего и всем советую для общего развития.. |
|
|
Joker123
|
| Та же неисправность только с небольшим но с 5-6 раза запускался. Оказалась просевшая кренка 1117 по 5 вольтам :-) Неделю потратил :-( P.s. спасибо за разъяснения очень интересная фишка! |
|
gavs
Передовик
Сообщения: 1292
|
|
|
Bah1
|
Мужики я вторгнусь в обсуждение,у меня такая же матрица M170EG01 VD XPCB Бп и и контроллер работают на другой матрице а на этой белый экран,на самой плате матрицы был дохлый предох,заманил все также причем белый фон марцает в начале потому как должна быть надпись кабель селект,но изображения нет.Стоит 8ми ножка после двух стабилизаторов L32 ниже 7091w толи 7Q91w на ней было что то белое как краска думал взорвана,но стер и вроди бы все чисто без трещин и повреждений просьба помогите что можно сделать и что за микруха,ремонтом LCD занялся не давно опыта немного,ПААМААГИТЕ кто чем может!
Быстрый ответ |
|
|
Kasbek
|
Так никто и не ответил. Несознательный электорат.  |
|
|
Kasbek
|
У меня тоже интересный случай. Напряжение питания матрицы 5 В с платы БП поступает, держит нагрузку в 1 А, а с платы скалера на матрицу просаживается при подключенной матрице.
При отключенной присутсвует, но при подключении нагрузки 11 Ом падает до 0.
Думаю, это из-за дросселя L8, У которого сопротивление 210 Ом. 5 В / 210 Ом = 0,023 А. А нам надо 0,5 А. Значит дросель в муссор.
Я выпаял его - сопротивление 1800 Ом! А какую индуктивность ставить вместо него - ХЕЗ.
Пока намотал 30 витков проводом 0,1 мм, впаял вместо L8 - монитор заработал! 
| Drossel.jpg |
| Описание: |
|
| Размер файла: |
286.47 КБ |
| Просмотрено: |
212 раз(а) |

|
Schutz-1200.jpg 80.27 КБ Скачано: 207 раз(а)
|
|
|
Kasbek
|
|
|
Kasbek
|
| Но на экране разные глюки. Испорчены контакты шлейфа матрицы. |
|