ESpec - мир электроники для профессионалов


Lenovo B590 не включается.

  Список форумов » Ноутбуки и КПК

Следующая тема · Предыдущая тема
АвторСообщение
ivbragar 
Новичок
Сообщения: 10
 
Сообщение #1 От 20/01/2023 12:03 цитата  

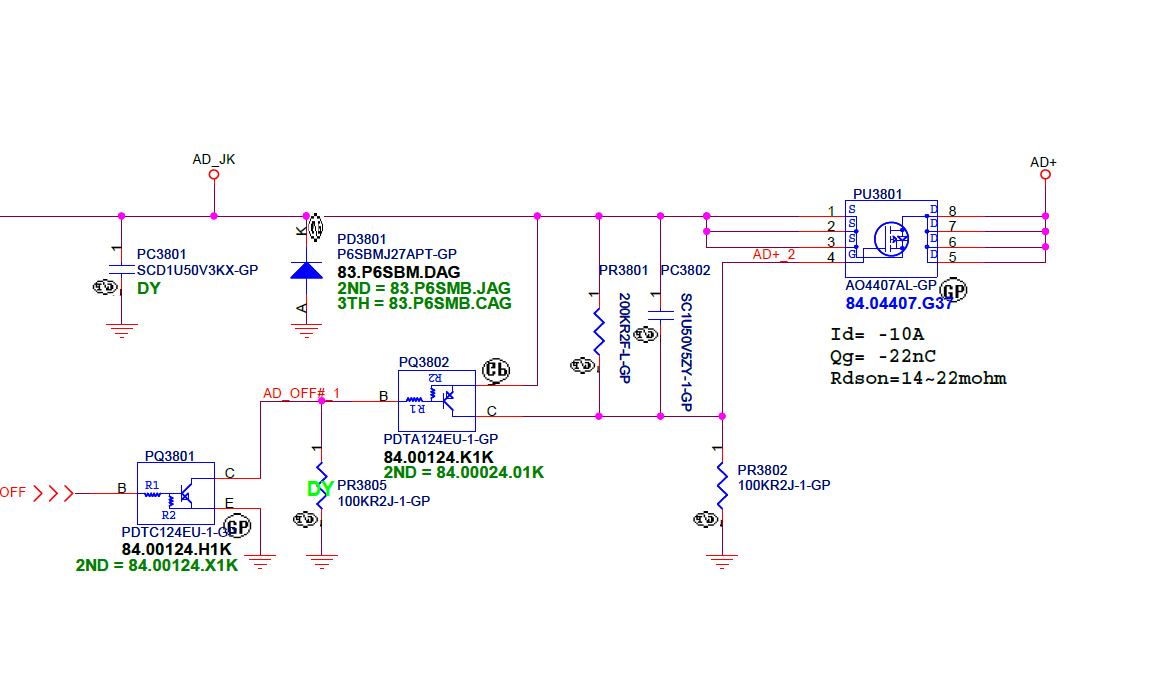
Добрый день. При проверки обнаружил пробит мосфет (по схеме PU3801 а маркировка AO4407A). Уже 3 мосфета перепаял и все сразу пробиваются при подключения блока питания. Что интересно, родной был пробит затвор-сток а новые пробиваются исток-сток. Не знаю читал что китайцы продают бракованые но неужели все? Перед пайкой новые транзисторы проверял тестером открываются и закрываются нормально. Или что-то недосмотрел.

IMG20230120101517.jpg
 Описание:
Справо родной слева новый
 Размер файла:  994.39 КБ
 Просмотрено:  170 раз(а)

IMG20230120101517.jpg


  B590.png  53.35 КБ  Скачано: 179 раз(а)
FreddikMerfi 
Автокран Ивановец
Сообщения: 4088
FreddikMerfi
 
Сообщение #2 От 20/01/2023 12:15 цитата  

ivbragar, а ты думаеш родные просто так сгорели? Любой горелой деталюшке, предшествует причина! Вот и ищи причину почему погорели родные микробы! А не тупо меняй что сгорело! И да, где состав аппарата? А именно где модификация мат. платы? На одной и той же модели, могут стоять 3 разные платы и соответственно обозначения на них будут разные!
SerPan62 
Передовик
Сообщения: 1656
SerPan62
 
Сообщение #3 От 20/01/2023 12:30 цитата  

ivbragar, а что мы имеем на PQ3802 на коллекторе без полевика, при включении выключении? Он то живой?
ivbragar 
Новичок
Сообщения: 10
 
Сообщение #4 От 20/01/2023 14:57 цитата  

На клекторе 6,7в на базе и эмитере 20
SerPan62 
Передовик
Сообщения: 1656
SerPan62
 
Сообщение #5 От 20/01/2023 16:01 цитата  

ivbragar, нет но ты же включаешь и включаешь, я так понял 6.7В и до 0??

ДОБАВЛЕНО Пт 20 Янв, 2023 22:09

Полевик это ключ, он горит если через него протекает большой ток, в нагрузке там ничего битого нет?

Перейти: 
Следующая тема · Предыдущая тема
Показать/скрыть Ваши права в разделе

Интересное от ESpec


Другие темы раздела Ноутбуки и КПК



Rambler's Top100 Рейтинг@Mail.ru liveinternet.ru