| Автор | Сообщение |
|
freebits
|
Всех приветствую!
Принесли в ремонт СВЧ-печь Samsung ME732KR с заявленным дефектом - не включается, нет признаков жизни после включения в сеть. В ходе первичной диагностики был выявлен только обрыв сетевого предохранителя , других проблем не обнаружено. После замены предохранителя микроволновка заработала - есть индикация часов, функция нагрева работает. После нескольких испытаний было принято решение отдать микроволновку владельцу. Однако на следующий день она снова вернулась.
По словам владельца он включил ее в сеть, появилась индикация часов, она пикнула как обычно, и через секунду выбило автомат, после чего она перестала включаться.
В ходе диагностики был обнаружен все тот же обрыв сетевого предохранителя - после его замены работоспособность микроволновки снова восстановилась. При этом уже фактически неделю безуспешно пытаюсь отловить данный дефект - уже сто включал в сеть, в т.ч. с перерывами на сутки, запускал много раз нагрев - у меня она прекрасно работает, ничего не вышибает.
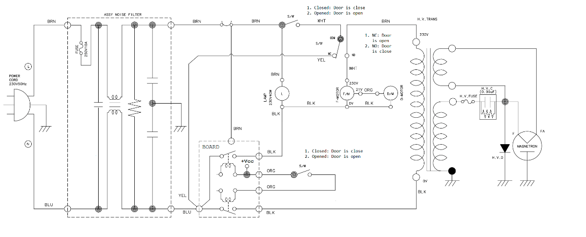
Имеется типовая схема на БП и общая электрическая схема, которую я сам набросал:
В БП в сетевой части стоит термистор и он исправен, сопротивление в номинале. К тому же в момент вышибания автомата БП уже давно запущен и сетевые электролиты уже 10 раз заряжены. По электрической части, КЗ может создавать залипший микрик, но тогда автомат должен был выбиться либо после открывания дверцы (если залип первый микрик), либо сразу после подачи сети (если залип второй микрик), а не через несколько секунд после подачи сети. Хозяин же объясняет, что ни дверцу не открывал, ни кнопки никакие не успел нажать - только воткнул в розетку, прошло пару секунд, микроволновка пикнула и вышибло автомат.
Может кто сталкивался с подобным дефектом, подскажите в чем еще может быть проблема, а то у меня уже вариантов никаких нет, что там может создавать КЗ или потребление тока больше 10 ампер.
.png 82.61 КБ Скачано: 240 раз(а)
.png 87.36 КБ Скачано: 227 раз(а)
|
|
ProIzhevsk
Передовик
Сообщения: 1693
|
| И всё равно в первую очередь следует превентивно поменять микрики в узле блокировки, и только потом пытаться искать черную кошку в тёмной комнате. |
|
TO(Nic)
Завсегдатай
Сообщения: 996
|
| К сетевой вилке подключить мультиметр в режиме омметра. В сеть не включать, естественно.. Открывать-закрывать дверцу.. Если хоть на мгновенье мультик покажет результат, менять микрики.. |
|
|
freebits
|
| Спасибо за ответы. Попробую ваши варианты. |
|
n max
Модератор
Сообщения: 17617
|
| TO(Nic) писал: | | К сетевой вилке подключить мультиметр в режиме омметра. В сеть не включать, естественно.. Открывать-закрывать дверцу.. Если хоть на мгновенье мультик покажет результат, менять микрики.. |
Китайский может и не успеть показать |
|
TO(Nic)
Завсегдатай
Сообщения: 996
|
| n max писал: | | Китайский может и не успеть показать |
На большие килоомы поставить, любой покажет
А в принципе поменять микрики и тему закрыть, других причин там нет. |
|
|
freebits
|
Спасибо. Мультиметром на килооомах не удалось отловить, много заходов делал. По итогу буду менять все 3 микрика, заказал их.
Попутно хотелось бы задать еще пару вопросов, чтобы не создавать новые темы.
1. Можно ли приговаривать магнетрон, если между накалом и корпусом присутствует сопротивление 16 кОм? Печь WILLMARK WMO-20MDW, выявленные дефекты - обрыв HV предохранителя, остальное цело.
2. Печь WILLMARK WMO-288MBB периодически не греет. Подцепил лампочку параллельно первичке трансформатора, мощность установлена MAX. При всех тестовых запусков нагрева лампочка светит всегда, т.е. напряжение на трансформатор поступает всегда. Но микроволновка иногда греет, иногда нет. Разбирал механизм регулировки мощности - были подгоревшие контакты, зачистил - но это естественно не помогло, не в них дело - проблема где-то после первичики трансформатора. Проверил высоковольтный диод - он в норме, не пробит, в прямом направлении пропускает (при напряжении больше 7 вольт), в обратном не пропускает (подавал 32 вольта с ЛБП). Высоковольтный конденсатор тоже в норме - между выводами и корпусом сопротивление бесконечное, ёмкость соответствует номиналу. Магнетрон аналогично - между накалом и корпусом бесконечное сопротивление. HV предохранитель не в обрыве. Что там еще может быть не так? Может ли магнетрон так себя вести - то работает, то нет?
| DSCF5271.JPG |
| Описание: |
|
| Размер файла: |
435.95 КБ |
| Просмотрено: |
394 раз(а) |

|
|
|
Мелиор
Старший модератор
Сообщения: 35645
|
| freebits писал: |
1. Можно ли приговаривать магнетрон, если между накалом и корпусом присутствует сопротивление | Да
| freebits писал: | | предохранитель не в обрыве. Что там еще может быть не так? Может ли магнетрон так себя вести - то работает, то нет? | Магнетрон может не запускаться в случае пониженного напряжения в сети |
|
birluk
Передовик
Сообщения: 2209
|
freebits, | Цитата: | | Можно ли приговаривать магнетрон, если между накалом и корпусом присутствует сопротивление 16 кОм? | можно махнуть проходные конденсаторы,продаются на Ozon,Wildberries, будет дешевле чем покупать магнетрон. |
|
|
freebits
|
| Мелиор писал: | | freebits писал: |
1. Можно ли приговаривать магнетрон, если между накалом и корпусом присутствует сопротивление | Да
|
Спасибо!
| Мелиор писал: |
| freebits писал: | | предохранитель не в обрыве. Что там еще может быть не так? Может ли магнетрон так себя вести - то работает, то нет? | Магнетрон может не запускаться в случае пониженного напряжения в сети |
Об этом не подумал. Сетевое напряжение в норме, но оно может падать на каких-нибудь контактах. Надо будет подцепить вольтметр параллельно первичке трансформатора и помониторить. Спасибо!
| birluk писал: | freebits, | Цитата: | | Можно ли приговаривать магнетрон, если между накалом и корпусом присутствует сопротивление 16 кОм? | можно махнуть проходные конденсаторы,продаются на Ozon,Wildberries, будет дешевле чем покупать магнетрон. |
Попробую, спасибо! Сколько-то времени назад попадалась инфа, что можно менять эти кондеры, но под крышкой магнетрона я так их и не нашел, увидел только два дросселя на ферритах.
ДОБАВЛЕНО 05/12/2023 08:33
А все, увидел на Озоне - оказывается они находятся где-то внутри разъема Кто бы мог подумать.. Ок, спасибо попробую поменять.
Спасибо всем за ответы!!! |
|
ProIzhevsk
Передовик
Сообщения: 1693
|
| M24B111H - самые говняцкие магнетроны на сегодняшнем рынке, на мой взгляд. |
|
|
Kroy
|
| ProIzhevsk писал: | | M24B111H - самые говняцкие магнетроны на сегодняшнем рынке, на мой взгляд. |
Так и есть, бывает по 3 месяца живут. |
|
|
enik2
|
Чтобы вычислить залипающий микрик, его нужно снять и разобрать, по подгоревшим контактам сразу будет видно виновника, я обычно их зачищаю надфилем и микрик дальше работает, а причина подгорания микриков, открывание дверей во время работы магнетрона, многие любят доложить продукт во время процесса
Обычно залипает средний или верхний микрик, хорошо когда видно по утопленному бойку виновника |
|