| Автор | Сообщение |
|
навуходоносер
|
Здравствуйте уважаемые форумчане . Перестала включаться хлебопечь Philips HD9016 . При вскрытии обнаружились сгоревшими резистор 20 Ом 2 Вт ( на рисунке отмечены ), резистор 1 Ом на 7 и 8 ногу микросхемы XBP - 101 , и конечно сама микросхема . Заменил все обнаруженные сгоревшие детали , включил а в ответ тишина . Ничего не греется , не взрывается и хлебопечь молчит . Напряжения на микросхеме прилагаю в схеме . Оригинальной схемы нет - только эта с этого сайта .


НА THX203H.jpg 179.86 КБ Скачано: 340 раз(а)
|
|
Ирина Слава
Передовик
Сообщения: 1042
|
|
|
навуходоносер
|
| поменял 2 микросхемы новые с инета пришли . |
|
Ирина Слава
Передовик
Сообщения: 1042
|
|
|
навуходоносер
|
| все та же картина - молчит . |
|
Ирина Слава
Передовик
Сообщения: 1042
|
| Да ик тому же,надо пробовать другие микросхемы.То что новые,не говорит о их работоспособности. |
|
|
навуходоносер
|
| Две новые подряд и не рабочие ? Кз в обвязке проверял - нет . Одно смущает а где же импульсный трансформатор - его нет . |
|
Fanttom
Передовик
Сообщения: 1441
|
| навуходоносер писал: | | Две новые подряд и не рабочие ? Кз в обвязке проверял - нет . Одно смущает а где же импульсный трансформатор - его нет . | А где ты на схеме увидел импульсный трансформатор?И зачем ему там быть?
Проверь токовый датчик ,он там вроде на 1ом.И микросхему проверь.Сопротивление должно быть 3-6 н=около 8 ом,а между 3-5=32,5 ком.Например у некоторых( левых)аналогов (SW2604) там сопротивления меньше(6 ом и 20 ком соответственно)и при замене уже не стартует.
ДОБАВЛЕНО 12/12/2021 05:50
| навуходоносер писал: | | Две новые подряд и не рабочие ? Кз в обвязке проверял - нет . . |
А обрывов?
А то что две новые,это очень плохо,надо с разбора ставить,чтоб навярняка.Все таки китайцы..а они юморят часто.Прикольный веселый народ! |
|
Ирина Слава
Передовик
Сообщения: 1042
|
| навуходоносер, генерация на каких либо ногах,имеется,или только постоянка? |
|
|
навуходоносер
|
| стыдно признаться но осцилографа я еще не имею |
|
|
навуходоносер
|
Сопротивление 3-6 нога = 6 Ом , 3-5 = 150 Ом при прозвонке в одном направлении и 22 кОм при перестановке щупов наоборот .
+5В на плату управления не подается . На приложеной схеме ( которая не родная ) эти +5В подаются с транзистора Q8 а на самой плате с стабилизатора 78L05 . Но родной схемы нет и проследить где теряется питание затруднительно . |
|
Fanttom
Передовик
Сообщения: 1441
|
| навуходоносер писал: | Сопротивление 3-6 нога = 6 Ом , 3-5 = 150 Ом при прозвонке в одном направлении и 22 кОм при перестановке щупов наоборот .
+5В на плату управления не подается . На приложеной схеме ( которая не родная ) эти +5В подаются с транзистора Q8 а на самой плате с стабилизатора 78L05 . Но родной схемы нет и проследить где теряется питание затруднительно . |
А на 2 ножке микросхемы ШИМ напруга есть?А на выходе Q8 напряжения нет?Я правильно понимаю? |
|
|
навуходоносер
|
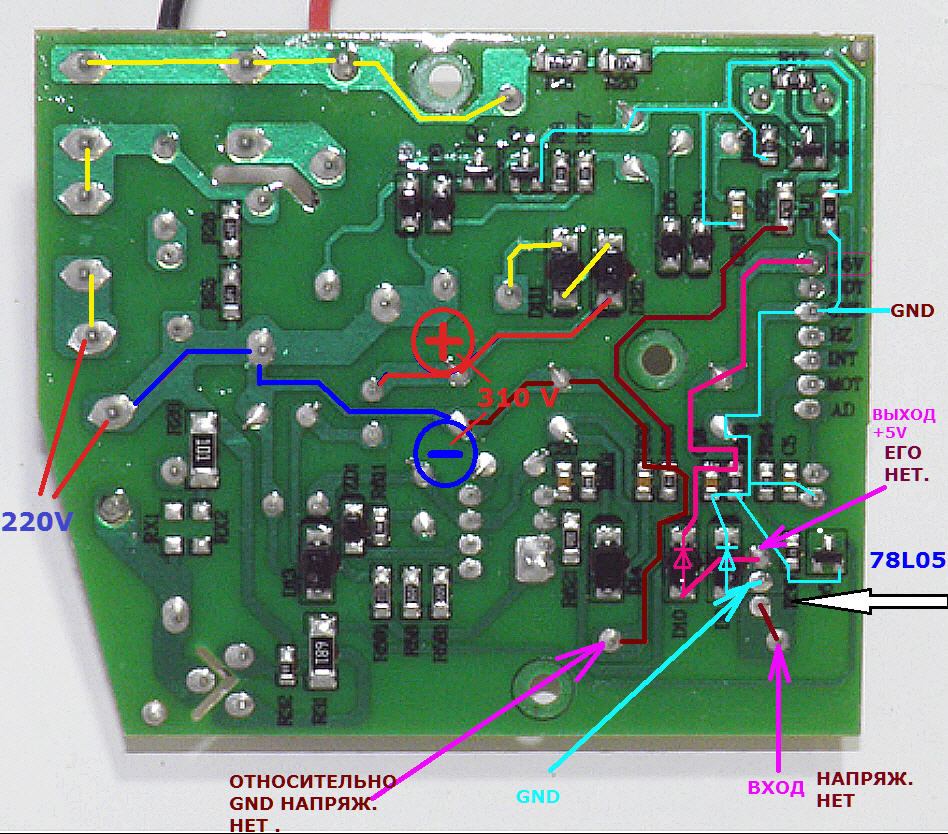
На второй ножке шима +7 В . А вот на стабилизаторе 78L05 нет напруги вообще. От него должно питание подаваться на плату управления . Мерял относительно контакта GND на разьеме идущему к плате управления . На входе нет , перед подающим резитором тоже нет.
Подозрение может это GND нет .
| 7.jpg |
| Описание: |
|
| Размер файла: |
237.76 КБ |
| Просмотрено: |
239 раз(а) |

|
|
|
|
навуходоносер
|
| Подавал +5В на плату управления с лаборторного бп - дисплей не светит и все молчит . Выходит она тоже мертвая ипечь на запчасти ? |
|
Ирина Слава
Передовик
Сообщения: 1042
|
| навуходоносер, подавать надо 12v после дросселя,а вот с него через 7805 уже 5v пойдёт на ПУ.Кстати на другом Форуме уже был дан такой совет.Нам ведь не известно какие ещё сигнлы нужны для его запуска. |
|
Kaskad11
Передовик
Сообщения: 2656
|
| Возможно и сетевая синхронизация должна присутствовать. Тогда питания с лабораторника будет недостаточно. |
|
|
Сергей Шпаков
|
| На ёмк.9 должно быть пилообр. напряж, к тому же нужно проверить катушку 4, о ней не сказано ни слова.И микросх. нужно подбирать тщательнее или достойный аналог. |
|
Ирина Слава
Передовик
Сообщения: 1042
|
| Сергей Шпаков, ты вообще адекватный человек?Уже не раз указывали,смотри на дыты сообщений и последние посещения авторов тем.Всё о чём ты пишешь ,Зыбыто и Выброшено. |
|