| Автор | Сообщение |
|
Lserega83
|
Добрый час суток.
У усилителя хрипит правый канал, искажается звук.
Левый канал исправен.
Вскрытие показало. Внесены изменения в схему!!! Правильно ли это???
Сделано в обоих каналах. |
|
Серж66
Фанат форума
Сообщения: 5771
|
верни всё обратно к заводскому и будет счастье.
Только ламеры химию делают. |
|
|
Lserega83
|
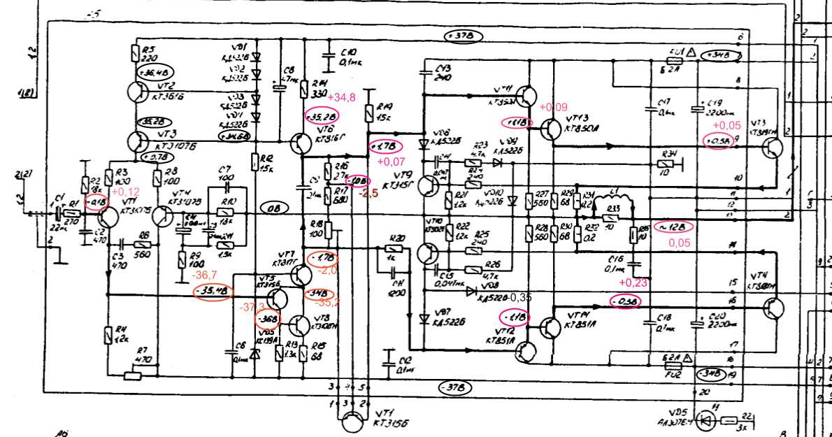
Выложил схему с контрольными напряжениями в узлах.
Если блок питания отключить нагрузку, на его выходе будет +40v и -37v.
Заменил неисправные vt11-vt14 в оконечном усилители левого канала (неисправного), выборочно электролиты в обоих каналах.
изменения в схеме.JPG 77.03 КБ Скачано: 1991 раз(а)
контрольные точки1.jpg 117.53 КБ Скачано: 1861 раз(а)
блок питания1.jpg 106.16 КБ Скачано: 1733 раз(а)
|
|
|
Lserega83
|
| Серж66 писал: | | верни всё обратно. |
Благодарен за столь быстрый ответ, только ВОТ правый без искажений выдает сигнал.
Сигнал неисправного канала проходит до входа конечного усилителя без искажений 
Вход.jpg 115.89 КБ Скачано: 1237 раз(а)
выход левого канала.jpg 100.4 КБ Скачано: 1282 раз(а)
|
|
gsn
Фанат форума
Сообщения: 5650
|
А есчё можно модернизировать, и облегчить корпус, используя современные микросхемы для УНЧ.
Есть опыт, варианты, остаётся только предворилка, с заменой кондёров, далее меняем БП, либо импульсник(желательно) ставим,
либо опять таки кондёры поменять.
Это всё и в инете можно найти!
И звук неузнать!!!
Были бы руки в нужную сторону.........  |
|
Sergej
Передовик
Сообщения: 2684
|
Lserega83, VT8 и/или R15 в обрыве? База - 11 вольт, эмиттер 37...
И почини БП, пара транзисторов, ну ё.т.м...
| gsn писал: | А есчё можно модернизировать, и облегчить корпус, используя современные микросхемы для УНЧ.
Есть опыт, варианты, остаётся только предворилка, с заменой кондёров, далее меняем БП, либо импульсник(желательно) ставим,
либо опять таки кондёры поменять.
Это всё и в инете можно найти!
И звук неузнать!!!
Были бы руки в нужную сторону.........  |
Фуфло идея.. испоганить что угодно можно.
А чтобы звук нормальным стал - просто починить
ИБП - имхо - нечего делать в хорошем усилителе |
|
|
Lserega83
|
| gsn писал: | | А есчё можно модернизировать |
хороший вариант, поставлю на заметку. Но попробую покусать его!!! |
|
|
Alexasha
|
| Sergej писал: | | ИБП - имхо - нечего делать в хорошем усилителе |
Именно. |
|
|
Lserega83
|
| Sergej писал: | | Lserega83, VT8 и/или R15 в обрыве? База - 11 вольт, эмиттер 37... |
обрыва нет, проверяю тестером контакт есть, номиналы сопротивления соответствуют измерениям (ну или наоборот)
| Sergej писал: | | И почини БП, пара транзисторов, ну ё.т.м.. |
Согласен, и перепаял его, электролиты, транзисторы!!! Результат нужное напряжение на выходе.
Вот новые измерения контрольных точек. Они не сильно разняться с исправным каналом. Предполагаю непропаи, займусь этим вопросом.
Где еще можно ковырнуть???
контрольные точки2.jpg 110.34 КБ Скачано: 1086 раз(а)
|
|
KRAB
Распугиватель клиентов
Сообщения: 21704
|
| "...Где еще можно ковырнуть???..." - в данном случае что в нОсе, что в Опе - результат от тебя будет одинаков. Налицо - полное непонимание и незнание теории работы-построения УНЧ. |
|
|
Lserega83
|
| KRAB писал: | | "...Где еще можно ковырнуть???..." - в данном случае что в нОсе, что в Опе - результат от тебя будет одинаков. Налицо - полное непонимание и незнание .. |
Я ковырял с досады и там, только логичнее будет говорить про ковыряние в ухе, ведь мы имеем дело со звуком!  |
|
|
SONYAK
|
| Осицилом на входе усилителя сигнал смотрели, сравнивали с рабочим каналом, посмотрите на выходе нерабочего канала какое плечо синусоиды сигнала обрезает, плюсовое или минусовое, ну а дальше будет ясно где ковырять. |
|
KRAB
Распугиватель клиентов
Сообщения: 21704
|
|
|
goga080
|
| Уважаемые спецы, имею в наличии усилитель Амфитон 75у-101с но с проблемой при включении то работает то нет. Разборка показала, питание на темброблок один раз приходит, один раз нет. Прозвонка показала что со стабилизатора питания не поступает +15 и -15v,на входе в стабилизатор+34 и-34v есть, но на коллекторах транзисторов VT6 И VT3 +- 15v нет. При кратковременном замыкании ножэк эмитер-колектор на этих транзисторах нужное напряжение появляется, но при следующем выключении, включении пропадает.Также помогает после выключения закорачевание-разрядка конденсаторов С3 С4 по 2200мf. При включении после этого работает. Огромнейшая просьба помогите кто чем может. |
|
serega-64
Старший модератор
Сообщения: 10180
|
=Огромнейшая просьба помогите кто чем может.=
Чем, денюх на мастера выслать? Тело перед тобой, раз решился ремонтить, то вперед, ликбеза не будет, а с параметрическим стабилизатором и школьник справится. |
|
|
goga080
|
| Спасибо всем, причира конденсатор С9 10мк висох. Замена устранила неполадку. |
|
|
andrei28
|
| доброго всем ,поделитесь оригинальной схемкой амфитон 75у-101сбуду при много благодарен |
|
TO(Nic)
Завсегдатай
Сообщения: 996
|
andrei28, А чем не подходят схемы, которые в гугле ищутся на раз.Не понятно.  |
|