ESpec - мир электроники для профессионалов


AM Clarion max 675vd aux на ipod connector

  Список форумов » Автомобильные аудиосистемы

Следующая тема · Предыдущая тема
АвторСообщение
gor0883 
Заглянувший
Сообщения: 5
 
Сообщение #1 От 20/07/2017 15:02 цитата  

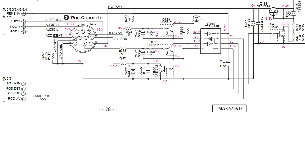
Добрый день. Достался г/у Clarion max 675vd
Был с американским шагом сетки настройки тюнера.Переделал выпаяв резистор R551 с 99 ноги системного контроллера.
Есть вопрос можно ли подключить AUX ко входам IPOD и что подается на 9 пин разъема IPod DET, сигал уходит на 119 ногу SYSTEM CONTROLLER

system controller.jpg
 Описание:
 Размер файла:  209.71 КБ
 Просмотрено:  228 раз(а)

system controller.jpg


  Ipod connector.jpg  100.57 КБ  Скачано: 228 раз(а)

Перейти: 
Следующая тема · Предыдущая тема
Показать/скрыть Ваши права в разделе

Интересное от ESpec


Другие темы раздела Автомобильные аудиосистемы



Rambler's Top100 Рейтинг@Mail.ru liveinternet.ru