| Автор | Сообщение |
|
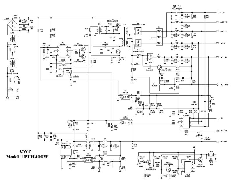
lubko
|
Состав:
- супервизор PS113;
- дежурка BH0170A;
- шим UC3845L;
- ключи 18N50;
При включении есть дежурка, нагрузку держит, но основные напряжения не появляются.
На супервизоре:
7 - 4,7V;
3 - 4.76V (при замкнутом P-ON 0,16V);
На 3845:
7 - 12.5V (кажеться низковато);
8 - 2,75V (должно быть 5В);
Грешу на 3845, так как напряжения на нём, мне кажется, ниже чем должны быть. Мелочёвку всю проверил около него. Конденсаторы в дежурке перекинул..
SP-PS113-A.007.pdf 148.3 КБ Скачано: 2852 раз(а)
mot_UC3845.pdf 376.24 КБ Скачано: 1272 раз(а)
CWT_PUH400W_mini.jpg 74.03 КБ Скачано: 3932 раз(а)
|
|
n max
Модератор
Сообщения: 17594
|
| Откиньте всё от 8 ноги если 5 не появиться то под замену,транзистор на это время лучше удалить |
|
|
lubko
|
| n max писал: | | Откиньте всё от 8 ноги если 5 не появиться то под замену,транзистор на это время лучше удалить |
Сделал как советовали. На 8 напряжение поднялось до 3,75В, а на 7 наоборот упало до 9,1В. Наверно, всё же 4C3845L виновник, буду заказывать, а там посмотрим. |
|
|
lubko
|
| Поменял 4C3845L - блок стартанул, напряжения в норме. Решено! |
|

|