ESpec - мир электроники для профессионалов


не стартует БП PSU-400-12

  Список форумов » Настольные компьютеры

Следующая тема · Предыдущая тема
АвторСообщение
Эдрат 
Заглянувший
Сообщения: 8
 
Сообщение #1 От 25/12/2020 00:06 цитата  

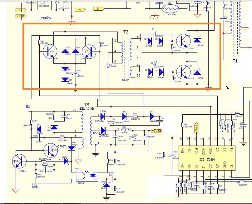
плата JKY-35DP, перегоревший предохранитель, сеть. эл. 470Х200 ( факт. 330 мкф., 0,8 Ом оба), без варисторов, мост 4 шт. L257, ключи D304X 2шт., транзисторы раскачки
С945, ШИМ EST7502, дежурка на м-ме DK2206, . Пробитыми оказались ключи D304X и резисторы обвязки два по 2к7 и один 0.5 Ом, кондеры 10Х50 исправные, внешний осмотр больше ничего не дал все остальное как новенькое. Приборы есть и осц.
После замены сгоревших деталей и проверки узла раскачки на тр-х С945 , БП не запускается ; дежурка - 5,12 В , втор. напр.-15 В.
На 7 и 8 ногах ШИМ V=1,32в, китаец показывает по 30,6 кГц, осц-ф показывает "зубчатку" , на тр-х раскачки на коллекторах прямоугольная "зубчатка" : на первом становится трапецией а на втором плавный спад ( т.е. сигналы поступающие на первичку Т2 искажаются).
Все проверил вокруг С945 , и заменил на новые С945 , две ШИМки поменял результат -0.

   АТХ 400 Вт.jpg  177 КБ  Скачано: 721 раз(а)
джабарбербердыберды 
Гость
 
Сообщение #2 От 25/12/2020 04:23 цитата  

может т2 подпалился
TO(Nic) 
Завсегдатай
Сообщения: 996
TO(Nic)
 
Сообщение #3 От 25/12/2020 05:44 цитата  

Насчет С945 повнимательней, бывает разная цоколевка.
Койкого21 
Участник
Сообщения: 217
 
Сообщение #4 От 25/12/2020 14:57 цитата  

Цитата:
Насчет С945 повнимательней, бывает разная цоколевка

У этих транзисторов бывает разная распиновка.
К Б Э
Э К Б.
Можно вместо 945 поставить С1815.BC547(8)
А что совковых не никаких нет ? KT3102 ,KT315 даже покатит
PS один раз нарвался на такой С945 нужно смотреть цоколевку тестером
Эдрат 
Заглянувший
Сообщения: 8
 
Сообщение #5 От 25/12/2020 18:26 цитата  

цоколевку китайцем ЕСометром проверял все совпадает , номиналы и цоколевка "старых" и "новых" полностью соответствует.
Снял осцилограмки на 7 и 8 ногах ШИМ , и на коллекторах С945 (т.е. на обмотках Т2 развязующего тр-ра): вложить не получается а на словах - на базы ключей поступают прямогольной формы сигналы , а на коллекторах на одном "скатная крыша" а на втором "лыжный спуск" и разных амплитуд

почему сигнал так искажен ??? смотрел на рабочем БП там сигналы с ШИМ усиливаются сильнее и без искажений ...
n max 
Модератор
<B>Модератор</B>
Сообщения: 17622
 
Сообщение #6 От 25/12/2020 18:46 цитата  

Тут или к.з в нагрузке т.е. транзюки склеились по входу или трансику капут-лучше его подкинуть с донора,ну и диоды глянуть в эмиттерных цепях
Эдрат 
Заглянувший
Сообщения: 8
 
Сообщение #7 От 25/12/2020 21:08 цитата  

трансик Т2 подкинул с донора, транзюки (с проверкой цоколевки) по 2 раза поменял , диоды в эмиттерных цепях проверил , пуска нет ... ,
n max 
Модератор
<B>Модератор</B>
Сообщения: 17622
 
Сообщение #8 От 26/12/2020 00:09 цитата  

имелось ввиду то чо ключами в теме называется проверить переходы база-эмиттер и все что к ним подключено хотя б прозвонить
Эдрат 
Заглянувший
Сообщения: 8
 
Сообщение #9 От 27/12/2020 20:49 цитата  

выпаял "родной" Т2 ЕСомером китайцем проверил, обмотки симметричные и одинаковые по всем показателям, поставил для эксперимента с донора на осцилограмках ничего не поменялось, значит Т2 не причем ;
выпивал транзисторы в "силе" , ставил в раскачке вместо 945 - совдеп. в метал. корпусе с золотистыми ножками новыми КТ3102, сигнал на первичке Т2 не меняется (т.е. остается искаженным по обеим каналам , жаль нет возможности на этом сайте выложить фото осцилограм )
n max 
Модератор
<B>Модератор</B>
Сообщения: 17622
 
Сообщение #10 От 27/12/2020 21:46 цитата  

нажать вверху ответить и выбрать файл с фоткой
Witewut 
Завсегдатай
Сообщения: 310
 
Сообщение #11 От 07/01/2021 21:56 цитата  

строго говоря схема не пойдёт тут ШИМ и супервизор в одном флаконе
http://www.hardwaresecrets.com/datasheets/EST7502.pdf
значит не всю обвязки проверили, там ещё диоды, резисторы, конденсаторы менять не глядя, я поставил керамику 2.2uF 50V
Эдрат 
Заглянувший
Сообщения: 8
 
Сообщение #12 От 24/01/2021 16:13 цитата  

выход с 7 и 8 ног ШИМки,
выходы с 945 Т1 и Т2 ,
Эдрат 
Заглянувший
Сообщения: 8
 
Сообщение #13 От 02/02/2021 12:35 цитата  

РЕШЕНО. Вместо первичной обмотки транса Т2 тр-ры С945 нагрузил активной нагрузкой по 1кОму и по картинке на осцилографе увидел что там где был искажен сигнал в виде "лыжного спуска" сигнал с ШИМки не усиливается а уменьшается, тут понятно что виновник диод 4148 между коллектором и эмитером (шунтирует) , по Ц-ке впрямом направлении показывает норму а в обратном утечка . Спасибо друзья !!!
NefiltrOFF 
Бывалый
Сообщения: 32
 
Сообщение #14 От 03/02/2021 14:29 цитата  

Эдрат писал:
тут понятно что виновник диод 4148 между коллектором и эмитером (шунтирует) , по Ц-ке впрямом направлении показывает норму а в обратном утечка


Мда, сложная неисправность, тут походу без осциллографа и в первую очередь "без мозгов" никак.

Хотя в принципе можно было бы ТУПО заменить всю обвязку С945, все диоды и резисторы заменить....и заработало бы))

ДОБАВЛЕНО 03/02/2021 14:34

Эдрат

А вот обычным мультиметром возможно определить эту утечку диода????

ДОБАВЛЕНО 03/02/2021 14:57

OCZ500SXS

Не буду создавать новую тему, тоже есть неисправность сложная......ну как я думаю.

Достался мне данный блок с APFC со следующей неисправностью. Блок рабочий, комп от него запускается, напряжения в норме..

Причем заметил, сразу после пуска идет свист из блока постоянный и стабильный. Остановил кратковременно вентилятор охлаждения....свист "на слух" идет от основного "большого" трансформатора.

Есть какие то мысли по поводу этого блока у кого???
n max 
Модератор
<B>Модератор</B>
Сообщения: 17622
 
Сообщение #15 От 03/02/2021 18:57 цитата  

Смотреть что греется там делать выводы.Найти датчик температуры если есть и его проверить
NefiltrOFF 
Бывалый
Сообщения: 32
 
Сообщение #16 От 11/02/2021 16:02 цитата  

В общем источник свиста найден.
Воспользовался стандартным средством первоначальной диагностики подобных неисправностей. Карандашом аккуратно стал продавливать дроссели, конденрсаторы керамические, трансформаторы.
Свистит основной большой трансформатор)))

Причем заметил, когда сильно сверху продавливаю один край транса...свист практически полностью уходит. С другого края продавливание свист не устраняет.

Первый раз сталкиваюсь с подобной неисправностью, как-то это можно устранить???
HardRom 
Завсегдатай
Сообщения: 399
HardRom
 
Сообщение #17 От 11/02/2021 23:28 цитата  

NefiltrOFF, в соседней, вашей же теме, вам популярно объяснили про флуд на форуме. Есть желание отремонтировать блок, научитесь пользоваться поиском. О причинах свиста силовых дросселей написано достаточно полно в других темах. Если же есть желание просто пообщаться, поищите другой форум. Но в любом случае, пишите грамотно.
И главное, не забывайте о технике безопасности. В блоке питания напряжения достигают 315 - 385 Вольт, что небезопасно. Делать диагностику блока питания карандашом с графитовым стержнем опасно как для блока, так и для здоровья.

Перейти: 
Следующая тема · Предыдущая тема
Показать/скрыть Ваши права в разделе

Интересное от ESpec


Другие темы раздела Настольные компьютеры



Rambler's Top100 Рейтинг@Mail.ru liveinternet.ru