| Автор | Сообщение |
|
antonio74
|
| Принесли сей аппарат после мастеров.Выходных транзисторов нет,диодов мощных тоже.Зато радиаторы до блеска отмыли(зачем?).Мелкоту дохлую поменял.И вот встал вопрос быи-ли прокладки под выходными транзисторами?Мож есть у кого такой в ремонте-глянте пожалуйста. |
|
|
fortuna tambov
|
Был в ремонте 164-ый. Схема одна. На выходе стоят диоды, а не транзисторы. Под транзисторами преобразователя и под выходными диодами прокладок нет, только термопаста. Термопрокладка стоит под одним из диодов purp860. Вот архив Вам в помощь. Откройте фотоотчёт о ремонте (не мой, из сети). Там на фото видно, что под диодом на левом радиаторе прокладки нет, значит есть под диодом на правом. Ставить обязательно, иначе БАХ!
blueweld prestige 164.rar 3.03 МБ Скачано: 297 раз(а)
|
|
|
antonio74
|
| Большое спасибо.интересно было почитать.Даж зерно сомнения зародилось насчёт трансформатора.Завтра осциллом гляну на всякий.Я правильно понял,что прокладка ТОЬКО под одним из диодов?там много через трансформатор звонится,и зрительно боюсь пропустить -дорого. |
|
|
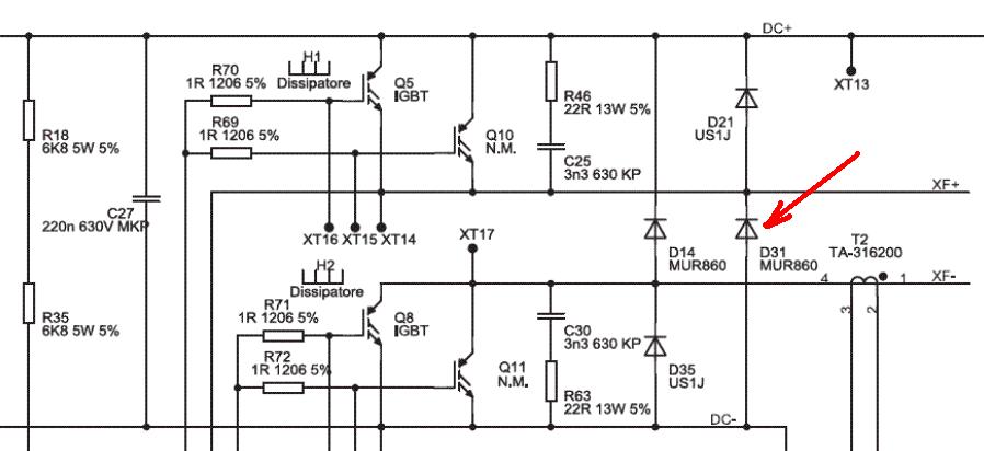
fortuna tambov
|
| antonio74 писал: | | прокладка ТОЬКО под одним из диодов?там много через трансформатор звонится, |
Прокладка под одним диодом, стрелкой указал. Для прозвонки выпаивать нужно, транс мешает.
.JPG 44.67 КБ Скачано: 291 раз(а)
|
|
|
antonio74
|
Большое спасибо за информацию  |
|