| Автор | Сообщение |
|
Hitlermeister
|
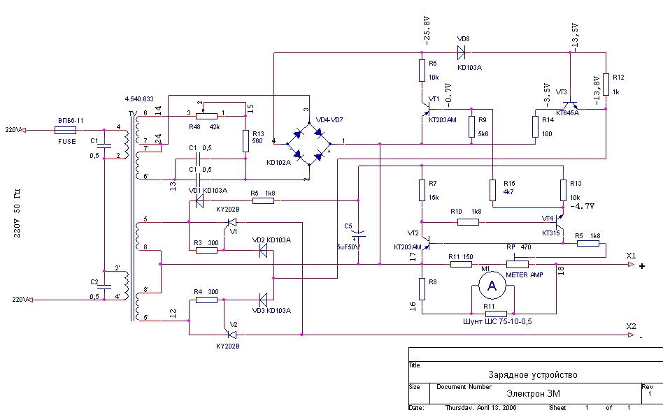
Попало ко мне ЗУ. Разобрал, а там оба тиристора мёртвые(на обрыв), шунт расплавил корпус амперметра, силовые провода расплавились (наверное мучали его долго). Заменил тиристоры, восстановил корпус амперметра, всё как пологается. Вставил вилку и.....ничего! Транс работает, все напряжения как на схеме(+-10%) , а на выходе 0! Тиристоры никак не открываются. Все детали исправные (даже никогда не ремонтировался) (распаял-померял-обратно спаял). Абсолютный ноль на выходе! У меня 1,5 мкф вместо 1мкф (С1 и С2), так было из завода. Не знаю где копать дальше (толко не во дворе ). Может кто столкнулся с такими проблемами?
Р.S. Осцыла нету [/b]
электрон 3м.jpg 188.19 КБ Скачано: 2452 раз(а)
|
|
serega-64
Старший модератор
Сообщения: 10180
|
| Hitlermeister писал: | | Осцыла нету |
Хреново! А более как подсказать то? Еще раз проверять монтаж и целостность РЭ.
Попробуй исключить vd2 vd3 и поочередно подавать с Э vt3 через другой диод (КД226) на упр. тир.. Да, блин, с ослом в два счета разберешься, а тут ...  |
|
viktor_ramb
Сам себе начальник
Сообщения: 23835
|
| Hitlermeister, насколько я помню в этом ЗУ есть слежение за напругой АКБ, поэтому без подсоединения может и не выдавать на зажимы. Вроде есть там и перемычка для откл. этого режима - смотреть внимательно оригинальную схему! |
|
|
файл1
|
| по схеме видно что тиристоры генератором управляются,а частота регулируется(соответствено открывание тиристоров)..... |
|
|
Hitlermeister
|
Спасибо всем! Испробовал всё - 0 по нониусу, но соединенив (случайно!) точку 17 с минусом моста (точка 4 моста) через резистор в 10к привело к запуску всей схемы!!! Так и оставил и ЗУ работает исправно!
ДОБАВЛЕНО 24/12/2012 16:27
Можно закрыть тему |
|