| Автор | Сообщение |
|
JMCJ
|
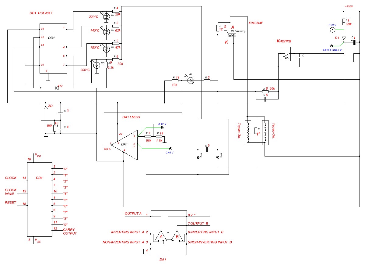
Дело в следующем: достался KEMEI KM-19108 c контроллером температуры,вышел из строя Тиристор(Х0405MF),хотя он полностью похож на симистор(проверял и туда и сюда проводит и от разного напряжения(+ и -) управляется.Дело вот в чём прогорели напрочь два сопротивления R12 & R3. Я схемку составил,надеюсь не ошибся,как возможно сопротивления высчитать, или уж подсмотреть в рабочем утюжке.
KM-19108.JPG 116.54 КБ Скачано: 2451 раз(а)
KM-19108_1.JPG 116.82 КБ Скачано: 1892 раз(а)
|
|
KRAB
Распугиватель клиентов
Сообщения: 21704
|
| JMCJ писал: | | прогорели напрочь два сопротивления R12 & R3. | - контроллер в помойку ... туда же и "плойку"  |
|
Варнава
Завсегдатай
Сообщения: 347
|
Стабилитрон у тебя на сколько вольт стоит? Номиналы сгоревших сопротивлений можешь посмотреть на схеме любого терморегулятора на тиристоре или семисторе. Светодиод к R3 целый? Возможно и LM393 заменить надо будет. И схема неправильна - посмотри запитку нагрузки через симистор. На одну фазу приходят или ноль.
PS: Симистор просто так не пробивается. Где то в нагревателе кз или сильно мокрые волосы были? А может ты востанавливаешь оружие киллера?  |
|
|
JMCJ
|
Стабилитрон у тебя на сколько вольт стоит?
Номинал ZD не смотрел,прозвонил(выпаял его),он целый,U на схемке 6.6-6.5 Вольт.
Светодиод конечно же сгоревший(заменил на зелёный).
Нагрузку правильно начертил,везде так(один контакт через симистор,другой от линии АС).Если я правильно понял ток G по даташиту max 50мкА?,а как напряжение управления найти?
X0405MFтиристор_симистор.pdf 251.83 КБ Скачано: 1842 раз(а)
|
|
Варнава
Завсегдатай
Сообщения: 347
|
| JMCJ писал: | | а как напряжение управления найти? |
Посмотри Нет стабилитронов на 6,5 В. Где то, похоже, садится напряжение.
| JMCJ писал: | | Нагрузку правильно начертил,везде так(один контакт через симистор,другой от линии АС). |
Нет не правильно. Нижний конец нагревателя необходимо к 220 В до R1. |
|
|
JMCJ
|
Посмотрю по внимательней,спасибо,схему пришлю в личку.
Составлял с помощью sPlan 6.0 . |
|
KRAB
Распугиватель клиентов
Сообщения: 21704
|
| Там и с управлением симистором - косяк на схеме, насколько помню, когда смотрел первый раз |
|
|
JMCJ
|
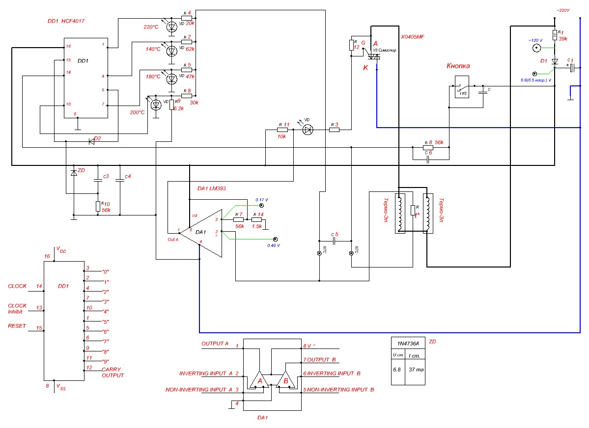
Ну вот схемку поправил,да с подключением нагрузки я ошибся,спасибо за подсказку.
Стабилитрон 1N4736A - Ust=6.8V,Ist=37ma,получается что напряжение в порядке.
Мастера электронщики,подскажите как мне высчитать прогоревшие резисторы,что мне нужно учесть(ток упр.,напр.упр.)туговат я на такую логику.
KM-19108.00.JPG 123.4 КБ Скачано: 1417 раз(а)
|
|
viktor_ramb
Сам себе начальник
Сообщения: 23835
|
JMCJ, | Цитата: | | Мастера электронщики,подскажите как мне высчитать прогоревшие резисторы,что мне нужно учесть(ток упр.,напр.упр.)туговат я на такую логику. |
В даташите указан резюк закрывающий. |
|
Варнава
Завсегдатай
Сообщения: 347
|
R7 в схеме включен неправильно, Полагаю, что точка соединения с R14 должна быть соединена с 2 LM393, другой конец на питание 6,8 В. | KRAB писал: | | с управлением симистором - косяк на схеме |
А R12 (1 кОм) должен быть между управлющим электродом и катодом, а не анодом. R3 ставь наугад кОм 7,5.
ДОБАВЛЕНО 05/06/2013 21:41
И | Варнава писал: | | Симистор просто так не пробивается. | Причина??? |
|
|
JMCJ
|
Ммм..дааа,то ли жизнь косяком,то ли я в ней косячу(спасибо исправил в схемке),конечно А перепутал с К,R7 как вы и сказали так и есть(моя халтура) исправил.
Причина полагаю в следующем: Она его уронила, её папа собрал,а терморезистор на место не поставил(он на плате был когда я Плойку разобрал),наверное так.
Подключил R12-1Ko и R3-7.5Ko не фурычит.Индикатор переключения температуры работает.Тогда попробую LM поменять,потом отпишусь.
KM-19108.00.JPG 127.5 КБ Скачано: 1124 раз(а)
|
|
Варнава
Завсегдатай
Сообщения: 347
|
Не правильно исправил. Анод на термоэлент должен подсоединяться.
Перед заменой LM посмотри напряжение на выходе 1. Если там около 6 В. менять не стоит. Необходимо уменьшать номинал R3. |
|
Варнава
Завсегдатай
Сообщения: 347
|
| JMCJ писал: | | её папа собрал,а терморезистор на место не поставил |
И ты продолжаешь дела папы. Зачем на схеме подсоеденил его к 14 ноге DD1? |
|
|
JMCJ
|
| Поменял LM,заработал индикатор мощности,но плойка не греет,при сопротивлении R3-7,5Ko не греет,снизил до 10 Ом (Ug-0,24 V,max=0,8(даташит),не греет,U на 1 выв=1.78.....наверное не быть мне победителем в этой схватке. |
|