| Автор | Сообщение |
|
viktormih
|
| Спасибо за ответ. Если ставить кулер к каким точкам его правильно подключить? |
|
rommy
Модератор
Сообщения: 3188
|
Дырок снизу всё одно надо насверлить.сзади тоже не помешает.Подключать на выход,но через 3-4 обычных диода,последовательно включенных.так как там 14в а кулер на 12.
на одном диоде падает 0,7в. |
|
|
viktormih
|
|
|
odeskin
|
rommy, Спасибо большое за помощь.
Установил Доп куллер, но не от видеокарты, а от охлаждения сис. блока. Да пусть большой, да пусть некрасиво. Но мне главное производительность. Так же поставил вольтметер (пока так). прийдёт с китая амперметер поставлю и его.
Вообще спасибо большое. |
|
|
Metersys
|
| Ребята, подскажите пожалуйста марку или характеристики трансформатора для замены. На фото я вижу только надпись ЗУ 5А. |
|
Ирина Слава
Передовик
Сообщения: 1040
|
| Metersys,всех делов то,трансформатор выпаять ,разобрать ,обмотки размотать, витки посчитать. |
|
|
Metersys
|
| Думаю отматывать и считать витки не лучшая идея. Может кто знает характеристики чтобы подобрать аналог. Спс. |
|
Ирина Слава
Передовик
Сообщения: 1040
|
Да,разбор дело нудное. А вот подбор подходящего по параметрам
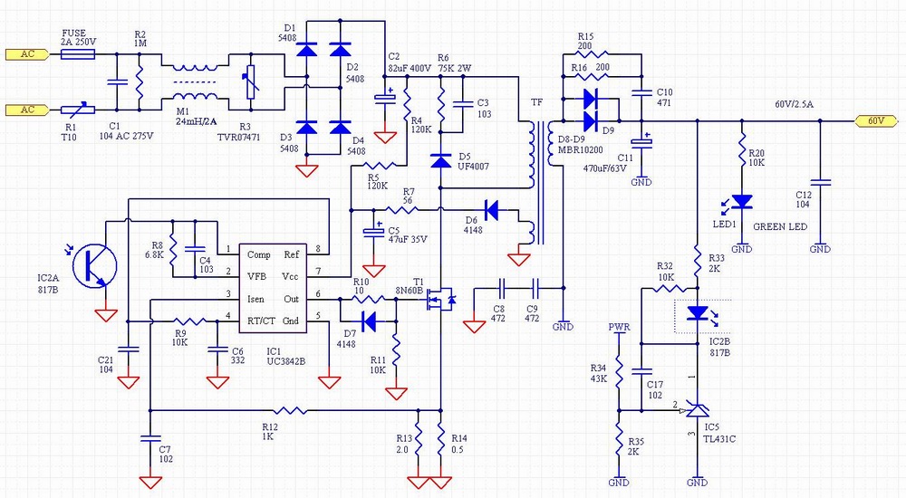
трансформатора это лучше самому из того что есть в наличии или продаже ,а для этого смотрим схему (выложена на первой станице) и видим :выводы1-2,сетевая обмотка,выводы 3-4 обмотка питания(исходить из питания UC3842),выводы 5-6,7-8 соединены в параллель(можно одной обмоткой обойтись) и расчитаны на ток 5-10ампер и напряжение 18-25вольт. |
|
rommy
Модератор
Сообщения: 3188
|
менять трансфоматор в этих девайсах нет никакого смысла.
эти днепры непонятно кто собирает.
был в ремонте недавно днепр8.во первых,трансформатор греется,точнее не трасформатор,а сам винт которым он крепится к плате.наверно до 300град нагревался,текстолит возле болта почернел.
примотал транс. жгутом из ниток к плате,хоть не греется так сильно.транс в броневом сердечнике.
когда при работающей зарядке винт поднести к отв. сердечника,винт магнитися к сердечнику.
или зазор нерассчитали,или материал сердечника.чашки были склеены, не хотелось колоть.
радиаторы вырезаны хз из чего,между транзисторами и радиатором зазор 1мм,просто заполнен термопастой.поставил дополнительно пластину между транз. и радиатором.сам радиатор к плате был приклеен каким то герметиком.
ну и вдобавок куча непропаев.
 |
|
|
licura
|
| Доброе время суток, господа. В общем, зарядное работает. В режиме 5А и 10А выдает положенный ток. А, вот в режиме 20А, выдает не более 1,5 А. ( Когда в переключателе не замкнут ни один из контактов. ) Может у кого есть участок схемы, где задаются указанные токи? Или вся низковольтная часть? Можно по печати восстановить, но мне уже 65, со зрением неважно. Там во вторичных цепях LM358 2 шт, 7808 и смд транзисторы, диоды. С уважением, Сергей. |
|
|
licura
|
Вот, что на печати. |
|
|
msvsanjok
|
| конденсатор на 0,01мкф 630V каким образом влияет на работу зарядного? Номинал большого резистора?(у меня почемуто не такой, как у автора темы на фото). |
|
skolin
Передовик
Сообщения: 1212
|
| msvsanjok писал: | | конденсатор на 0,01мкф 630V каким образом влияет на работу зарядного? Номинал большого резистора?(у меня почемуто не такой, как у автора темы на фото). |
Этот детский лепет написал крутой....?
---------------------------------------------------
откуда: Львов
Сайт:
Род занятий: электроника,компьютер,ремонт бытовой техники
Интересы: ремонт бытовой техники
-----------------------------------------------------
Человек занимающийся электроникой никогда не напишет такую ересь - большой резистор
Существуют позиционные номера, спец слыхал такое?
Так же очень глупо спрашивать назначение конденсатора. |
|
|
msvsanjok
|
| skolin, Как спросил-так спросил. А вопрос мною был задан именно так, потому что иногда ответ можно получить быстрее не от профи, как ты. Профи, иногда, выпендрежниками бывают и ответа от них не дождешся, желчи много у них. К чему эти понты? Нет желания отвечать, то с женой на кухне так разговаривай!( А, если такой умный, то написал бы умные ответы на глупые вопросы, букв бы меньше было.) |
|
skolin
Передовик
Сообщения: 1212
|
| А зачем туфту в профиле писать, ведь видно что не спец. А если не спец зачем туда полез? Здесь форум не для клиентов, если при регистрации вообще что то читал. |
|
|
msvsanjok
|
skolin, Ты покажи, что ты спец и не брызгай желчью. В заряднике подохло много чего(транзистор, диодный мост, шимка, резистор). По гарячей линии все. Резистор духватный в моем случае не такой, как на фото автора темы(другой номинал), вот я и спросил, не должно б так быть. И зачем тут "меряться пиписками", больно умный? Нехороший ты человек, злой. Еще, покажи ка мне ту схему на "Днепр 2" с позиционными номерами(обрати внимание на номинал резистора на схеме и номинал определи по фото платы автора темы), чтобы я правильно задавал вопросы. Она есть, схема с номерацией всех деталей, как и положено?
ДОБАВЛЕНО 29/01/2020 12:56
| msvsanjok писал: | | skolin, Ты покажи, что ты спец и не брызгай желчью. В заряднике подохло много чего(транзистор, диодный мост, шимка, резистор). По гарячей линии все. Резистор духватный в моем случае не такой, как на фото автора темы(другой номинал), вот я и спросил, не должно б так быть. И зачем тут "меряться пиписками", больно умный? Нехороший ты человек, злой. Еще, покажи ка мне ту схему на "Днепр 2" с позиционными номерами(обрати внимание на номинал резистора на схеме и номинал определи по фото платы автора темы), чтобы я правильно задавал вопросы. Она есть, схема с номерацией всех деталей, как и положено? |
Screenshot_5.jpg 143.8 КБ Скачано: 247 раз(а)
|
|
skolin
Передовик
Сообщения: 1212
|
Ну хоть бы показал на фото что имеешь ввиду. Схема на первой странице. Если вот на этом фото так номинал указан на схеме.
 |
|
|
msvsanjok
|
skolin, Учиш матчасть? Гугл изучаеш? Долго отвечаеш, если по существу, а, если нагадить, то ты-"тут-как тут". Лучше бы вообще ничего не писал, форумчани не пострадали б от этого.
ДОБАВЛЕНО 29/01/2020 13:08
skolin, Какой номинал этого резистора на схеме? Нумерация резистора на схеме? |
|
skolin
Передовик
Сообщения: 1212
|
| Я уже отучил свое , а позиционный номер специально не пишу . Ведь спецу это не нужно. Обычная типовая схема и это демпферный узел. |
|
|
msvsanjok
|
| skolin писал: | | Я уже отучил свое , а позиционный номер специально не пишу . Ведь спецу это не нужно. Обычная типовая схема и это демпферный узел. | Так какой номер резистора в схеме и его номинал? Вот на моей плате такой резистор(смотреть фото). Мультиметр показал 33,5кОм.(на фото линии ближе к красному, а реально коричневые, баланс белого в телефоне ...)
ДОБАВЛЕНО 29/01/2020 13:41
Мой резистор не подходит по номиналу как в схеме, по полоскам тоже, как поджарился что ли. Вот и к этому был вопрос.
| photo_2020-01-29_11-17-13.jpg |
| Описание: |
|
| Размер файла: |
326.04 КБ |
| Просмотрено: |
174 раз(а) |

|
Screenshot_6.jpg 152.96 КБ Скачано: 255 раз(а)
Screenshot_7.jpg 143.03 КБ Скачано: 234 раз(а)
788811243048044а.jpg 182.98 КБ Скачано: 1448 раз(а)
IMG_0995а.jpg 166.99 КБ Скачано: 280 раз(а)
Screenshot_5.jpg 143.8 КБ Скачано: 235 раз(а)
|
|