| Автор | Сообщение |
|
whor
|
Сильно не пинайте, хотел создать тему в некомпетентных вопросах, но не могу... поэтому здесь попытаюсь.
Решил собрать адаптер.
http://www.vagclub.com/forum/showthread.php?42418-como-hacer-un-cable-para-vds-y-easyccm
Здесь его описанеие, описание компонентов и рисунок пцб. Фотки с имейджхак у меня не открываются вообще. Поэтому убив достаточно много времени в поисках, нарыл рисунок расположения компонентов для этой схемы
http://s020.radikal.ru/i707/1506/fc/9c52a03cb715.png
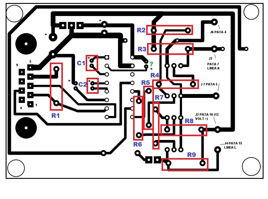
Но вот беда, рсунок настолько мал, что разобрать полярность кондюков, и расположения конкретных резюков, никак не получается. Увеличить изоброжение, сохранив резкость, не предстовляется возможным. Сопсна как и программы и сервисы по разборке текста. Помогите определить полярность конденсаторов относительно платы, и нумирацию резисторов.
ДОБАВЛЕНО 13/06/2015 02:29
ссылки уже отсекли что ли
ДОБАВЛЕНО 13/06/2015 02:38
платка

|
|
REKKA
Фанат форума
Сообщения: 3722
|
Что стоит подключить питание и самаму определить ,где +,а где-
Подключи к кренке пит(от внешнего источника) и прибором определи |
|
|
Snas
|
| Так это K-L адаптер.Схем должно быть полно. |
|
|
whor
|
| Snas писал: | | Так это K-L адаптер.Схем должно быть полно. |
Да, Вы правы, это он и есть... Но схему такого(!) адаптера, в сети найти не могу. Уже неделю ищю, как в лесу, за определенным грибом охочусь
ДОБАВЛЕНО 13/06/2015 11:11
| REKKA писал: | Что стоит подключить питание и самаму определить ,где +,а где-
Подключи к кренке пит(от внешнего источника) и прибором определи |
Да, все что связанно с обвязом крен'ки, я уже вычислил... осталось мелочь Полярность двух кондеров, и номиналы(или опять таки обозначения с изображения) всех девяти резисторов... схемы нет, иначе, с вопросами не сувалса бы... или вот картинака с компонентами побольше, и давно уже спаял бы его
ДОБАВЛЕНО 13/06/2015 11:12
как то не правильно картинка встала 
pcboriginalaq8_vopr.png 44.22 КБ Скачано: 309 раз(а)
pcboriginalaq8_vopr.png 44.22 КБ Скачано: 305 раз(а)
|
|
REKKA
Фанат форума
Сообщения: 3722
|
|
|
whor
|
| REKKA писал: | | Какая микра там стоит |
max232
ДОБАВЛЕНО 13/06/2015 12:33
как вставить ссылку правильно, чтоб не блочили? в первом посте ссылка, там весь расклад по материалам и номиналам. |
|
REKKA
Фанат форума
Сообщения: 3722
|
1выв +
3выв-
2выв+
16выв-
4выв+
5выв-
6выв - а + конд идет на землю
литы идут от 1микр до 10 микр Я бы ставил CMD 0.1 mk и немучился |
|
|
whor
|
| REKKA писал: | 1выв +
3выв-
2выв+
16выв-
4выв+
5выв-
6выв - а + конд идет на землю
литы идут от 1микр до 10 микр Я бы ставил CMD 0.1 mk и немучился |
Получается так? Есть один кондюк вызывающий у меня подозрение... Верна ли его полярность? Обозначил зеленым знаком вопроса.
pcboriginalaq8_vopr.jpg 147.37 КБ Скачано: 286 раз(а)
|
|
REKKA
Фанат форума
Сообщения: 3722
|
| Я же тебе написал 2выв +, а 16 выв - |
|
|
whor
|
| REKKA писал: | | Я же тебе написал 2выв +, а 16 выв - |
те. полярности всех конденсаторов на изображении верные? теперь осталось с резисторами разобратся, их 9, и номиналы в оригинале:
4 - 1kOm
4 - 4,7kOm
1 - 1,5kOm
какой куда...? |
|
|
Snas
|
| Я бы в базы по 4,7 вставил, а в коллектора по килоому.А ещё бы диод на всякий случай. |
|
REKKA
Фанат форума
Сообщения: 3722
|
| Там вообще 1к везде можно поставить |
|
|
whor
|
Snas, REKKA
Если я Вас правильно понял, то R4,5,6,7 на 4,7kOm, а R2,3,8,9 на 10kOm...? Соответственно R1 это 1,5kOm.
pcboriginalaq8_vopr.jpg 147.37 КБ Скачано: 295 раз(а)
|
|
Yuritsh
Фанат форума
Сообщения: 18498
|
| У меня ушло меньше минуты, чтобы разобраться с полярностью. Огромное количество картинок любого масштаба. |
|
|
whor
|
| Yuritsh писал: | | У меня ушло меньше минуты, чтобы разобраться с полярностью. Огромное количество картинок любого масштаба. |
согоасен, ступил, всего то погуглить на макс232 надо было... ну все одно, Snas и REKKA, огромная благодарность за не безразличие...
ну а за расположение резюков(и номиналов) имеете что сказать? в смысле написать))) |
|
REKKA
Фанат форума
Сообщения: 3722
|
| Там ,ещё раз говорю в обески MAX значение сопротивление не так важны .Ставь везде 1к |
|
|
whor
|
| whor писал: | Snas, REKKA
Если я Вас правильно понял, то R4,5,6,7 на 4,7kOm, а R2,3,8,9 на 10kOm...? Соответственно R1 это 1,5kOm. |
Все сделал так как тут, все работает, на плате все полярности верны. Вообщем благодарю всех за помощь!!!! |
|