| Автор | Сообщение |
|
kostyats
|
Всем привет. Принесли led прожектор 50W. После вскрытия обнаружил неисправные детали:
Предохранитель
Диодный мост
Конденсатор 33мкф 400в
Полевик 10N65
3 резистора на 0.47 Ом
Шим WS3252 ?
Шим под вопросом. Напрямую питание на него подать нечем. Нет блока на 30 вольт.
Заменил все сгоревшие детали, кроме шим, но результата нет. При подключённой сети на конденсаторе 315в есть, а питание шим 0в. Прозванивал шим, коротышей нет. Прозвонил всю обвязку, все детали целые. Проверил конденсатор на питании шим, ёмкость и esr в норме. От силового конденсатора к питанию шим стоят 2 резистора на 1МОм, тоже целые.
Думаю, что ШИМ всё таки неисправен.
Помогите найти аналог этой шимки WS3252. Облазил весь интернет, но ничего. Попадаются все шимки с обратной связью. Может можно как то подключить шим с обратной связью без оптопары? Например SG6848.
SG6848.pdf 264.6 КБ Скачано: 583 раз(а)
WS3252YP.pdf 227.03 КБ Скачано: 725 раз(а)
|
|
Ирина Слава
Передовик
Сообщения: 1035
|
| kostyats, в Поске вбиваем "High n Precision CC/CV e Primary-Side PWM Controller" и наслаждаемся выбором микросхем с подходящими параметрами согласно datasheet на WS3252.Или это должны сделать другие? |
|
|
kostyats
|
| Спасибо. Сейчас посмотрю. Я искал по названию шимки. |
|
|
kostyats
|
Нашёл аналоги, но у нас в магазине их нет. Решил собрать на SG6848D. Сделал обратную связь как в даташит, только подобрал резисторы R12 и R13 под 65 вольт. В нагрузке светодиоды SMD 5730 подключены параллельно 21х4.
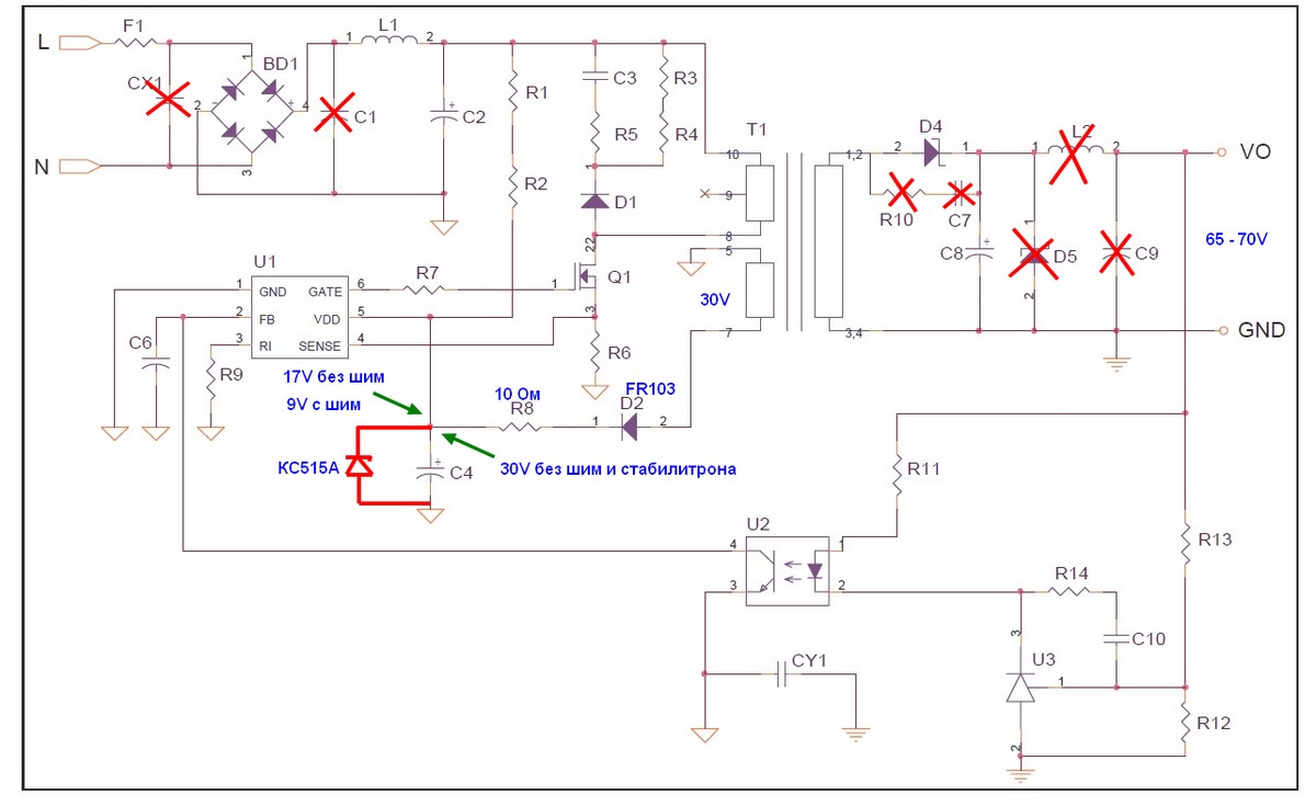
Проблема в том, что старая шим работала от 30 вольт, а эта максимум 25 вольт. Поставил стабилитрон КС515А, на конденсаторе питания шим 17 вольт без шимки, но после установки шимки проседает до 9 вольт. Заменил диод D2 на FR103, подумал утечка, но проблема осталась. Шимки новые. Пробовал две, результат один - просадка до 9 вольт. Подскажите куда ещё смотреть? Полевик снят.
ДОБАВЛЕНО 23/12/2018 15:14
Забыл добавить схемы переделки.
6848.jpg 112.22 КБ Скачано: 458 раз(а)
|
|
|
kostyats
|
Микросхемы SG6848D оказались фуфлом. Купил в другом магазине OB2263, поставил и появилось напряжение на выходе.
Но теперь другая проблема. Напряжение на выходе скачет от 38V до 50V. Питание шим тоже, от 10 до 15 вольт. Думаю шим пытается запуститься но не может. Что-то похоже неправильно в обратной связи. Посчитал по светодиодам в матрице должно быть на выходе более 67 вольт. 21 светодиод(SMD 5730) умножил на его напряжение 3.2 вольта. Рассчитывал обратку под 65 вольт. Подбирал резисторы R8 и R9(по схеме ниже) чтобы на TL431, на 1-й ноге, было 2.5 вольта. Буду разбираться дальше. Может кто подскажет по обратной связи, что не так? Схему прилагаю. Рисовал сам с платы.
Сама схема. В схеме опечатка. Резистор R5 на 0.51 Ом.
Это LED матрица.[/img]
| OB2263_.jpg |
| Описание: |
|
| Размер файла: |
285.67 КБ |
| Просмотрено: |
1198 раз(а) |

|
| LED матрица_.jpg |
| Описание: |
|
| Размер файла: |
243.27 КБ |
| Просмотрено: |
311 раз(а) |

|
|
|
|
kostyats
|
Отпаял матрицу и нагрузил резистором на 820 Ом и все напряжения стабилизировались.
На выходе 46V
Питание шим 9V
Только мне кажется, что питание на выходе маловато. В матрице последовательно подключены 21 SMD LED 5730 и питание должно быть минимум 65 вольт.
Матрицу проверил, все диоды целые. Горят ярко. |
|
|
kostyats
|
В общем, подключил к выходу 15 диодов последовательно, горят ярко. Напряжение на выходе 47 вольт стабильные. Потребляемый ток диодами 75mA. Подключил параллельно ещё 15 диодов, напряжение 47V, ток 160mA. Подключил ещё 15, напряжение 47V, ток 230mA. Подключил ещё 15, напряжение просело до 46.8V, ток 320 mA. Проработало примерно секунд 30, решил проверить напряжение на шим и "БАХ", вылетает с огнём предохранитель. Совпадение? Предохранитель на 3 ампера.
Проверил детали на плате - диодный мост, полевик, шимка, резисторы по току, вроде всё целое осталось. Вот теперь думаю, подключать лампу вместо предохранителя. Останутся ли детали целые после подключения лампы, если вдруг что то пойдёт не так. Или опять предохранитель поставить, он копеечный, не жалко.
Добавлено (28.12.2018, 15:12:24)
---------------------------------------------
Поставил новый предохранитель и плата опять ожила. Проработал 30 минут ни каких проблем. Не пойму только, почему вылетел предохранитель, когда я начал измерять напряжение на шим. Может у меня мультиметр какой-то особенный. Плата работает тихо, температура на радиаторе полевика не поднималась выше 83 градусов, в комнате 28. Трансформатор чуть тёплый. Напряжение на выходе поднять так и не смог. Подключил параллельно светодиоды 15х4, напряжение 46 вольт. Светят ярко. Думаю данная шим больше не потянет. Подбирал разные варианты R8 и R9, напряжение выше 47 вольт поднять не удалось. Думаю на этом переделку можно заканчивать. Ещё нужно будет протестировать этот прожектор на длительное время, больше чем 30 минут.
Спасибо всем кто мне помогал.
ВСЕХ С НАСТУПАЮЩИМ НОВЫМ ГОДОМ!!!  |
|

|