ESpec - мир электроники для профессионалов


Зарядное Samsung ETA3U30EBE

  Список форумов » Другая аппаратура

Следующая тема · Предыдущая тема
АвторСообщение
vovchok 
Бывалый
Сообщения: 37
 
Сообщение #1 От 23/08/2023 16:54 цитата  

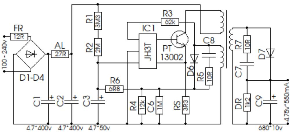
При подключении блок не запускается, но через несколько секунд после выключения от сети - запускается на мгновенье... (когда выпрямленное 310 вольт падает до 250 - к сожалению нечем подать на вход 170 вместо 220, а то может быть и заработал бы...)
Зарисовал схему, и меня на ней смущает конденсатор С6, вместо которого на заводе впаяли резистор 1М в параллель имеющемуся R4 12к - вряд-ли он там нужен при таких отличиях номиналов...
Может ли это быть причиной не запуска зарядника?
Если менять этот резистор на кондёр, то на какой?
Как вообще разобраться в номиналах неподписанных SMD кондёров?
Что за микросхема пятиногая с маркировкой JH3T? Гугл такого не знает...

  photo.jpg  177.6 КБ  Скачано: 226 раз(а)
  eta3u30ebe.jpg  53.34 КБ  Скачано: 475 раз(а)
rommo 
Завсегдатай
Сообщения: 816
rommo
 
Сообщение #2 От 23/08/2023 18:01 цитата  

Как много почему смех
vovchok 
Бывалый
Сообщения: 37
 
Сообщение #3 От 27/08/2023 14:06 цитата  

В итоге заменил диод D7 с 1n4005 на smd b320 и всё заработало как надо... Хотя заводской 1n4005 был рабочий...

Перейти: 
Следующая тема · Предыдущая тема
Показать/скрыть Ваши права в разделе

Интересное от ESpec


Другие темы раздела Другая аппаратура



Rambler's Top100 Рейтинг@Mail.ru liveinternet.ru