| Автор | Сообщение |
Yuritsh
Фанат форума
Сообщения: 18498
|
| Den301 писал: | | Так написали бы вместо обещанного фото Profi какие провода куда подпаивать. Типа нога 1 микросхемы на место....., нога 2 МС - на место..... глядишь другим бы тоже пригодилось. | Что там расписывать? Любому мастеру и так понятно.
| Den301 писал: | А по 50 рублей каких продают?  | Современных, Российских.
Немного поторговался, и купил три штуки за сто рублей.
 |
|
|
Den301
|
| Yuritsh писал: | | Что там расписывать? Любому мастеру и так понятно. | Ладно, буду "разминать мозг"
| Den301 писал: | А по 50 рублей каких продают?  |
| Yuritsh писал: | | Современных, Российских. Немного поторговался, и купил три штуки за сто рублей. |
А я сегодня за ШИМ, оптрон и кондёры почти 3$ отдал  |
|
|
Den301
|
Всем доброго времени суток!!!
Итак сегодня запустил свой SMPS888 VER1.3. Вместо "чудной" ШИМ 5М02659R от производителя поставил свою 5М02659R с радиорынка. Как и говорили выше распиновка их в корне отличается друг от друга. Если запаять напрямую, то будет практически короткое на выходе диодного моста. Поэтому, чтобы не резать дорожки запаял ШИМ проводками. Подключение получилось следующее: 1,6,7,8 ШИМ спаял между собой и проводком припаял на место 5 ноги на плате; 2 нога ШИМ - на место 8-й ноги на плате; 3-я ШИМ - на место 2-й ноги на плате и 4-я ШИМ - на место 3-й ноги на плате.
Заодно, на всякий случай, были заменены все кондёры вторички. Пока полёт нормальный.
Всем спасибо за информацию.  |
|
|
Filipskix
|
с SMPS888 VER1.4. еще не встречались?
Там тоже стоит чудо ШИМ "5М02659", но уже другая...
Первичка как как здесь, что подойдет взамен?
VER 1.4.jpg 88.07 КБ Скачано: 5364 раз(а)
Фото-0034.jpg 90.93 КБ Скачано: 2661 раз(а)
|
|
|
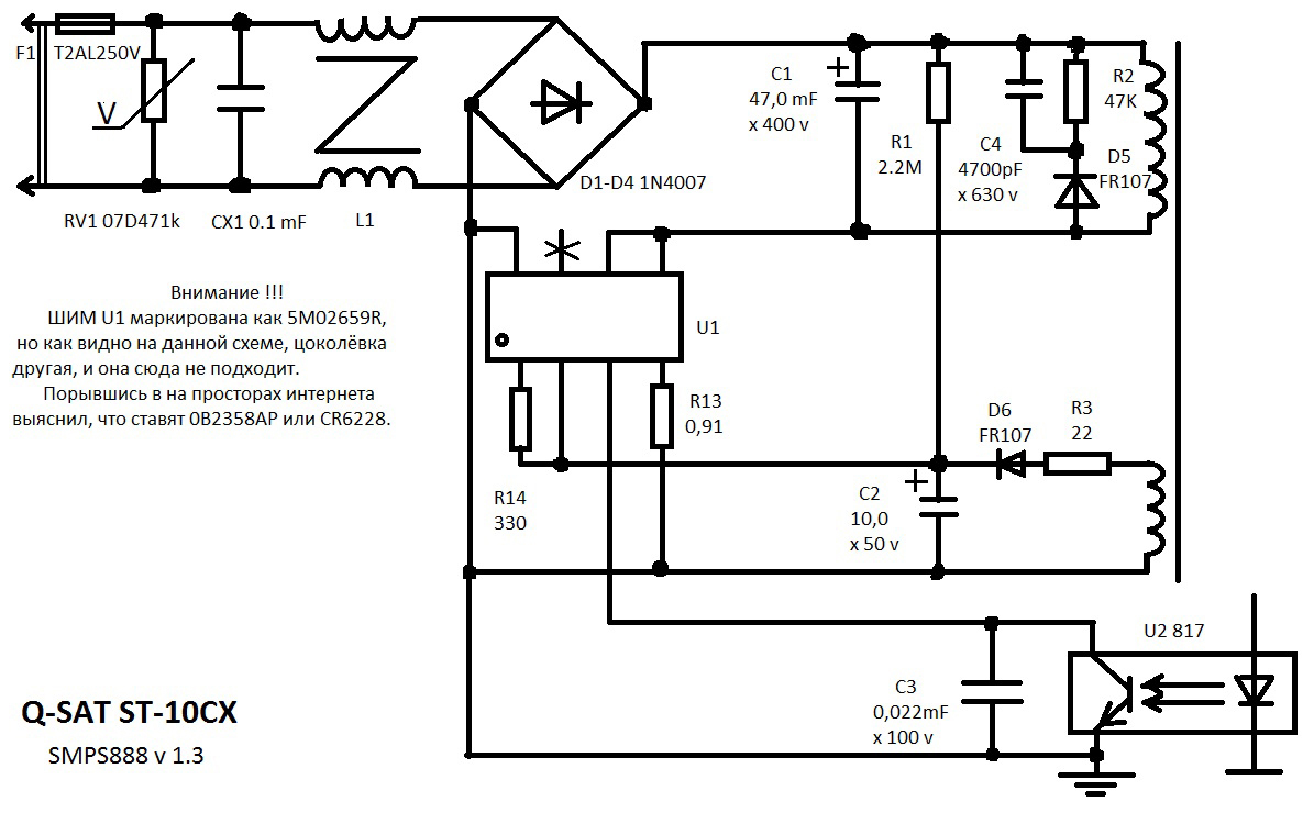
freeman3000
|
Вот схемка первички этого БП и возможная шимка по цоколёвке
| SMPS888 v1.3.jpg |
| Описание: |
|
| Размер файла: |
241.88 КБ |
| Просмотрено: |
4021 раз(а) |

|
|
|
Yuritsh
Фанат форума
Сообщения: 18498
|
| Filipskix писал: | | Первичка как как здесь, что подойдет взамен? | Ну если как здесь

|
|
|
ЖЕНІК
|
Для ремонту використав микросхему DMO 265 R .На платі резистор R -13 поміняв на 6.2 кілооми. Викинув R-14 .Викинув R1 Замість R1 впаяв нависним монтажом 150 кілоом з плюса електроліта на 5 ногу микросхеми .На платі відпаяв С3 підпаяв .резистор R6 -1.2 кілоом .Микросхема вивод 1 плата 8 .Вивод 6.7.8 плата 5. Вівод 4 плата 4 Вівод3 плата 3 .
| схема блока питтнія.jpg |
| Описание: |
|
| Размер файла: |
246.2 КБ |
| Просмотрено: |
4336 раз(а) |

|
|
|
serg63
Передовик
Сообщения: 2691
|
| ЖЕНІК писал: | | використав микросхему DMO 265 R |
.. DM0265,пометь себе...А за труды тебе "Орден святого ебукентия".Героический поступок...  |
|
|
ЖЕНІК
|
А що робити якщо микросхема вистрилила і непонятно що за залізо стоить треба виходити з положеня  |
|
vadim3008
Мастер Добрых Дел
Сообщения: 5819
|
ЖЕНІК, можно сделать так, в правилах написано, общение ведется на русском языке!
ДОБАВЛЕНО 06/07/2015 20:40
еще раз! |
|
|
ЖЕНІК
|
Спасибо необижаюсь буду исправляться
ДОБАВЛЕНО 06/07/2015 23:30
А что делать если микросхема выстрелил и непонятно что за железо стоить надо выходить из положения |
|
serg63
Передовик
Сообщения: 2691
|
ЖЕНІК, ты,я вижу,писатель.Не читатель.....Это для кого писалось?
| misha7 писал: | | prof133, а ТАК попробуй |
|
|
|
iwan 2015
|
БП SMPS888 VER1.3 в место (славной) 5m02659 (F) поставил RM6222 пока-что работает бес проблем.  |
|
|
Uganin
|
| всем привет, у меня тоже такая проблема, решил поставить VIP22er22A. подходит по ногам, но!!! оказалось нет деталей питания с доп. обмотки( диода и резистора, и самое главное нет самой обмотки на трансе.Как такое может быть? что стояло до этого ? |
|
|
Uganin
|
| На полате написано что дожна стоять VIPer22a, поставил VIPer22a, запустился но работкет в импульсе, очевиднопотому , что нет подпитки с доп. обиотки, а как же раньше он работал? |
|
Yuritsh
Фанат форума
Сообщения: 18498
|
| Uganin писал: | | очевидно... а как же раньше он работал? | а ты фото покажи. А то остальным не очевидно. |
|
serg63
Передовик
Сообщения: 2691
|
| Uganin писал: | | Как такое может быть? что стояло до этого ? |
А мозг зачем?Всё очень просто вычисляется.Вы только писать учитесь?Учитесь еще хоть иногда читать. |
|
|
Tarass
|
| Den301 писал: | Всем доброго времени суток!!!
Итак сегодня запустил свой SMPS888 VER1.3. Вместо "чудной" ШИМ 5М02659R от производителя поставил свою 5М02659R с радиорынка. ..... Пока полёт нормальный.
Всем спасибо за информацию.  |
ОГРОМНОЕ СПАСИБО!!!!!! |
|
|
revolt77
|
| ЖЕНІК писал: | | Для ремонту використав микросхему DMO 265 R .На платі резистор R -13 поміняв на 6.2 кілооми. Викинув R-14 .Викинув R1 Замість R1 впаяв нависним монтажом 150 кілоом з плюса електроліта на 5 ногу микросхеми .На платі відпаяв С3 підпаяв .резистор R6 -1.2 кілоом .Микросхема вивод 1 плата 8 .Вивод 6.7.8 плата 5. Вівод 4 плата 4 Вівод3 плата 3 . |
Плата v1.3, родной 5м02659R бахнул, под рукой только DM0265R, сделал как ты, все работает.спасибо за подсказку.только я к 3 ноге еще добавил кондер и резюк.
IMG_20160317_124349-1024x576.jpg 143.51 КБ Скачано: 2718 раз(а)
IMG_20160317_124319-600x1066.jpg 131.62 КБ Скачано: 2041 раз(а)
|
|
|
Chaika
|
| Вместо китаезы 5МО2659 ставлю ШИМ серии TNY 268.... для нее не нужна подпитка от доп, обмотки, |
|