| Автор | Сообщение |
Borek
Старший модератор
Сообщения: 12850
|
Состав тв:
Проц.: 8821CPNG4UD4
Тдкс: JF0501-19947
Стр. транз.: D2102
Б.п. на 5Q0765R
TV с плоским экраном.
От грозового разряда, помимо всего прочего, выгорели два резистора в строчной развёртке, вернее в коррекции на ОС. - R450 и R600. От них остались одни ножки. Всё восстановил, кроме этих двух резисторов. Не знаю номиналов. Поиск подходящей схемы успехом не увенчался. Данный узел собран не так. Может у кого под рукой такой тв. и подскажет номиналы R450 и R600. Клиент просит побыстрее, а то сидит без тв.
Фото платы с обеих сторон прикладываю.
ДОБАВЛЕНО 11/10/2009 13:39
фото 1
ДОБАВЛЕНО 11/10/2009 13:42
фото 2


|
|
|
Банда Телепузиков
|
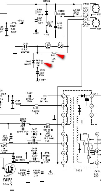
есть похожая схема, R450 таки в цепи коррекции строч.отклонялки шунтирует L408 L407 (?)
1К 1Ватт
R600 щас найду..
а этот к чему цепляется ???
ДОБАВЛЕНО 11/10/2009 12:18
если это ножки от 3-х ваттника торчат ???одним концом на +В, другим на R450 и емкость 330 нан, то его номинал 560 ом 3 ватта |
|
Borek
Старший модератор
Сообщения: 12850
|
Как видно на плате +B с второй ножки ТДКС и на другую сторону ОС-ки.( 1-я с коллектора стр. транз-ра.)
ДОБАВЛЕНО 11/10/2009 14:19
Ноги-стойки от него.
ДОБАВЛЕНО 11/10/2009 14:24
По размерам R450 похоже тоже был когда то 3-х ваттником.
Завтра утречком поставлю. Большое спасибо! |
|
barabashka
Завсегдатай
Сообщения: 873
|
Borek, резисторы вряд ли погорели от грозы, конденсатор не оборван?

|
|
|
Банда Телепузиков
|
посмотри, к чему цепляются выводы сгоревшего резистора.
по картинке : левый вывод на +В,
правый,через перемычку на выпаянный резистор Rxxx, на Сххх и на Lххх
560ом на 3 ватта
| Borek писал: | | По размерам R450 похоже тоже был когда то 3-х ваттником. |
нет, на 3-х ваттник не тянет, именно 1 ватт
| barabashka писал: | | Borek, резисторы вряд ли погорели от грозы, конденсатор не оборван? |
да... вообще страшно подумать, что там с ОС-кой происходит, если эти резисторы в уголь выгорели..
жуть.. |
|
barabashka
Завсегдатай
Сообщения: 873
|
Borek, вот вырезка из TCL, только нет диода с конденсатором, думаю порядок номиналов такой же.
строка.jpg 57.85 КБ Скачано: 1971 раз(а)
|
|
|
Банда Телепузиков
|
эта будет поточнее...

|
|
barabashka
Завсегдатай
Сообщения: 873
|
| Банда Телепузиков, так поделись полной схемой. |
|
Borek
Старший модератор
Сообщения: 12850
|
| Утром всё просмотрю. ОС-ку отодвигал, похожа на целую. А на плате просто намазано цветным лаком, поэтому кажется, что там дефект. В розетку пока не включал. Прицеплю R-ры, посмотрим на его поведение. Потом отпишусь. А последняя схемка как раз! |
|
|
Банда Телепузиков
|
| barabashka писал: | | Банда Телепузиков, так поделись полной схемой. |
погодь малёха, щаа дорисуем... |
|
KRAB
Распугиватель клиентов
Сообщения: 21704
|
АбАлдеть ... | Borek писал: | | 8821CPNG4UD4 ... От грозового разряда | - и сначала день "трахаться", а потом - похоронить проц ... Писец ... нет бы сначала "раскачать" и по процу "погулять" ...  |
|
Yuritsh
Фанат форума
Сообщения: 18498
|
| Borek, глянь в личку, и ответь. |
|
Borek
Старший модератор
Сообщения: 12850
|
Резисторы поставил, строчка запустилась. На экране узкая горизонтальная полоса. Выгорела узенькая дорожка с LA78040 на корпус. Подкинул кадровую. результата нет. Нет импульсов с проца. Проверил питание на нём, 9,0V в норме, нет 5,0V. Помер стабилизатор. Заменил, напруга в норме, картинка та же. По постоянке- на 16н (V-out) - 1,4V, на 15ножке(V-saw)- 1,2V.
Проц. можно хоронить?
ДОБАВЛЕНО 12/10/2009 12:06
У нас разница по времени с Москвой -6 часов. Так что вчерашняя переписка была поздним вечером у меня. |
|
KRAB
Распугиватель клиентов
Сообщения: 21704
|
| Borek писал: | | Проц. можно хоронить? | -ага !!! = | KRAB писал: | | сначала день "трахаться", а потом - похоронить проц | - я же выше для кого написАл?!  |
|
Borek
Старший модератор
Сообщения: 12850
|
Надежда умирает последней
ДОБАВЛЕНО 13/10/2009 02:34
Спасибо всем за участие! Тема закрыта. |
|